新品
带有集成自举二极管和OCP的1200V
半桥栅极驱动器2ED132xS12x系列
带有集成自举二极管和过流保护OCP的1200V SOI半桥栅极驱动器2ED132xS12x系列
产品型号:
▪️ 2ED1321S12M
▪️ 2ED1322S12M
▪️ 2ED1323S12P
▪️ 2ED1324S12P
EiceDRIVER™ SOI系列诞生了首批1200V SOI半桥产品,用于高功率应用,如商用HVAC、热泵、伺服驱动器、工业变频器、泵和风机(高达10kW)。这个2ED132x系列有4个型号,分别为2种不同的封装的4种产品:DSO-16和DSO-20,均采用300mil宽体封装。它们不仅非常适合IGBT,也适合1200V SiC MOSFET。英飞凌SOI技术提供了出色的坚固性和抗扰性,以应对VS引脚上的负瞬态电压(SOI没有寄生晶闸管结构)。这保证-VS瞬变在重复的700ns脉冲下,100V的电压抗扰度。
产品特点
集成了超快速的高压自举二极管(1V typ. @0.3mA,30Ω tpy.)
高边/低边都带有源米勒钳位器(AMC,2.3A能力)
高边/低边的短路钳位(SCC,0.5A,10us能力)
高边/低边都有直通保护
RFE 1引脚支持3种功能(启用、故障输出、故障清除定时器)和UVLO保护
超快速的过电流保护,带有更高的精度+/-5%的比较器
应用价值
英飞凌保证-100V,700ns NTSOA
客户可以利用所有钳位功能,提高开关速度
可以可靠驱动栅极阈值低的的开关器件
提供基本的保护功能,如UVLO、AMC、FO、STP、SCC等。
大电流能力
只用一个电源就能设计出超级紧凑的尺寸
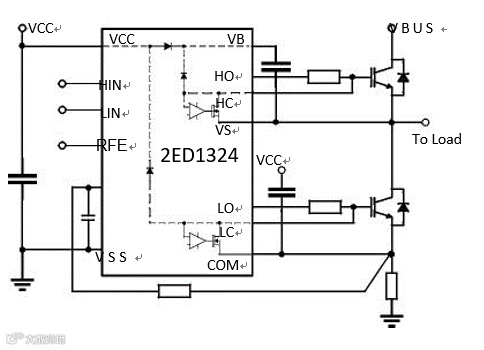
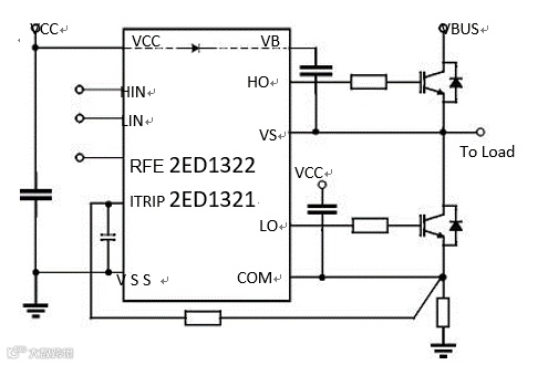
产品框图
应用领域
商用HVAC
热泵
伺服驱动器
暖通空调风机
工业机器人
泵类
扫描下方二维码,
即可查看产品详细资料~
👇👇
如果您对上文中的产品(推文代码:2023NPI14)感兴趣,需要英飞凌销售团队或代理商联系您,请点击文末“阅读原文”填写表格。
扫描上方二维码
欢迎关注微信公众号
【英飞凌工业半导体】
点击文末“阅读原文”,
即可填写表格联系我们~

