新品
英飞凌SSI系列固态隔离器
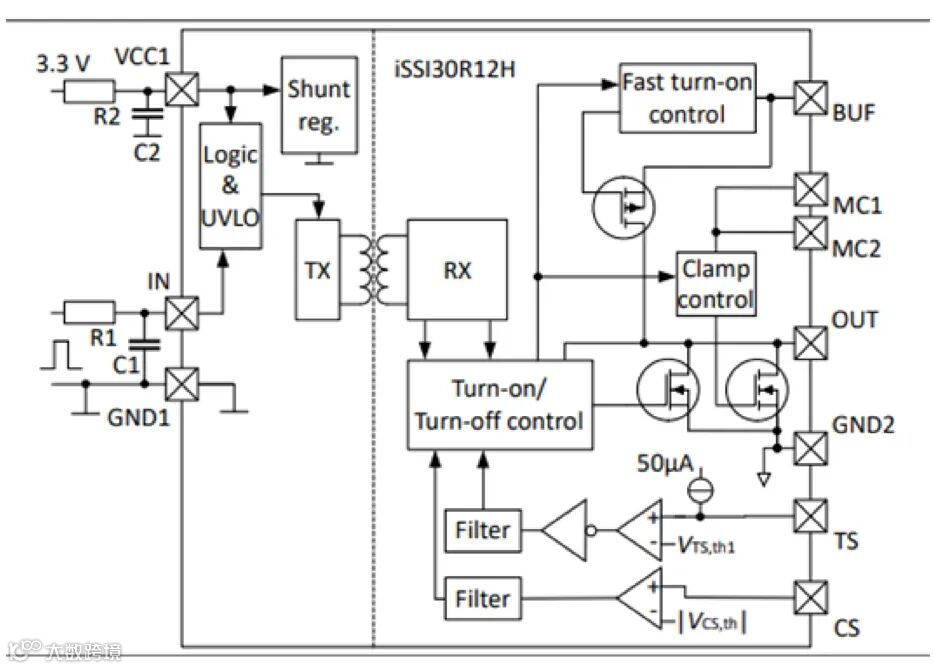
新颖的固态隔离器系列带集成式隔离型栅极驱动电源,以驱动MOS电压驱动型功率晶体管,如CoolMOS™,OptiMOS™,TRENCHSTOP™ IGBT或CoolSiC™。固态隔离器系列的驱动侧不需要专用电源来驱动功率晶体管的栅极。并提供了先进的控制功能,如快速开通和关断栅极,过流保护和过温保护功能,可轻松安全地为各种应用设计固态继电器。
产品型号:
iSSI20R02H
iSSI20R03H
iSSI20R11H
iSSI30R11H
iSSI30R12H
产品特点
集成式隔离型栅极驱动电源
高阻抗CMOS输入
输出电压高达18V-无需串联/并联配置即可实现强大的栅极驱动能力
输出峰值电流高达185µA(直接驱动型)或400mA(缓冲型)
保证开关在安全工作区(SOA)内快速开通和关断
温度传感器和电流传感器输入实现保护
动态米勒钳位
宽体封装,具有较高的爬电距离和电气间隙,符合UL 1577/IEC 60747-17标准
应用价值
实现高系统可靠性-无机械运动部件
次级驱动能量跨越隔离层来自初级
无需驱动隔离电源
最大限度地减少对散热器的需求
在安全工作区(SOA)内快速开通和关断
系统级保护:过流保护(OCP)、过热保护(OTP)
竞争优势
总拥有成本TCO与机电继电器(EMR)可以比较
减少物料清单的体积、尺寸、元件数量和成本
系统和开关级保护
提供评估板
应用领域
交流和直流固态继电器
机电继电器替换
可编程逻辑控制器
工业自动化和控制
智能楼宇和家庭自动化系统(温控器、照明、供暖控制)
仪器设备
电池管理系统
配电柜
框图
扫描下方二维码,
即可查看产品详细资料~
👇👇
如果您对上文中的产品(推文代码:2023NPI15)感兴趣,需要英飞凌销售团队或代理商联系您,请识别“产品需求提交”中二维码,填写表单。
点击文末“阅读原文”,即可获取手册~

