新品
采用固态隔离器iSSI30R12H的
固态开关评估板
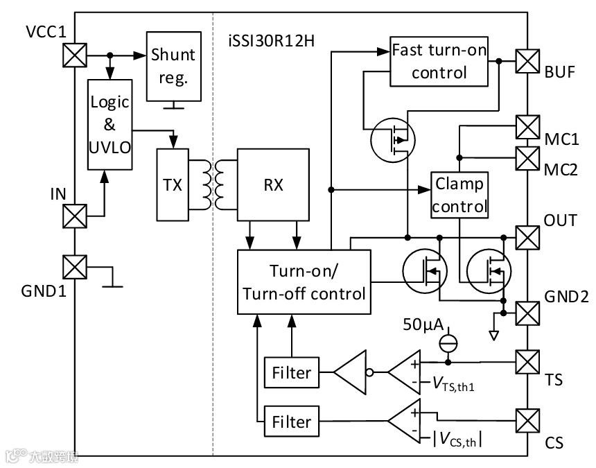
EVAL-iSSI30R12H用于评估应用电路中的英飞凌iSSI固态隔离器iSSI30R12的产品的功能。评估板为交流固态开关配置,使用iSSI30R12H驱动两个CoolMOS™ IPT60T022S7 MOSFET,可以直接测量带温度传感器CoolMOS™ S7T温度。
产品型号:
EVAL-iSSI30R12H评估板
所用器件:
固态隔离器:iSSI30R12H
CoolMOS™ IPT60T022S7
产品特点
评估板为交流固态开关配置
所用器件iSSI30R12H+IPT60T022S7
超快过流检测
直接测量CoolMOS™温度
快速开通/快速关断
动态米勒钳位
应用价值
在总拥有成本与电磁继电器(EMR)的比较上
减少物料清单的元件数量,尺寸和成本
系统和开关级保护
功率耗散远低于同等的可控硅或TRIAC解决方案
应用领域
电池管理系统
电源
输配电
可编程逻辑控制器
工业自动化
机器人
智能建筑
框图
扫描下方二维码,
即可查看产品详细资料~
👇👇
如果您对上文中的产品(推文代码:2024NPI16)感兴趣,需要英飞凌销售团队或代理商联系您,请识别“产品需求提交”中二维码,填写表单。
参考阅读
英飞凌推出新型固态隔离器,切换速度更快,功耗降低高达70%
iSSI系列固态隔离器
点击文末“阅读原文”,即可获取手册~

