大模型的训练数据无法实时更新,而你的知识库可以动态补充最新信息。
大模型对细分领域的垂直知识懂得有限,而知识库能整合专业术语、基本概念、个人和企业的私有数据,提升回答的精准度。
大模型的回答是有幻觉的,幻觉就是那些看似合理但不符合事实的答案。而知识库可以提供结构化、可验证的数据源,避免AI“胡编乱造”。
微信推文、本地文档都可以入库
ima支持多层级分类与自定义标签,可根据分类灵活搭建知识框架
一人建库,朋友共享,方便团队协作和交流
资料入库时,ima会做解析,深入学习,并自动生成AI摘要
外文也没关系,ima可以翻译多种语言,你上传的国内外的资料文献,都能消化得妥妥的
基本功能
你可以在手机或电脑上随时阅读入库的推文和其它文件资料。
AI功能
你---电力电子工程师可以有自己的功率半导体应用大模型——一座自己精心选择搭建的「功率图书馆」,ima来当你的图书管理员,需要哪块的资料,呼唤她帮你调取、综合、整理。
ima运用大语言模型的检索增强生成技术RAG,把你收集录入的个人知识库通过向量化存储嵌入的方式,挂载到大模型上,必要时从中检索信息并最终生成结果。
给通用大模型添加“记忆”,你越用ima,ima就越懂你。
你有疑问时,需要资料时,可以选择选择全网信源进行回答,还可以从这座自己精心筛选信息搭建而成的「功率图书馆」知识库进行查找答案,信息源可靠,AI不再会“一本正经地胡说八道”。请看下面的测试。
我利用英飞凌工业半导体的推文建立了个人知识库,命名为「功率半导体」,首批上传的是13篇《功率器件热设计基础》系列文章,并打上“热设计”的标签,全文共28000字。
13篇文章在上传过程中自动解析,向量化后,挂载到大模型上,同时生成了AI摘要。ima理解能力很强,AI摘要表述准确。
考验一下ima
我的知识库「功率半导体」里已经有了13篇《功率器件热设计基础》系列文章,共28000字,测试一下ima DeepSeek R1的理解、归纳和综述表达能力。
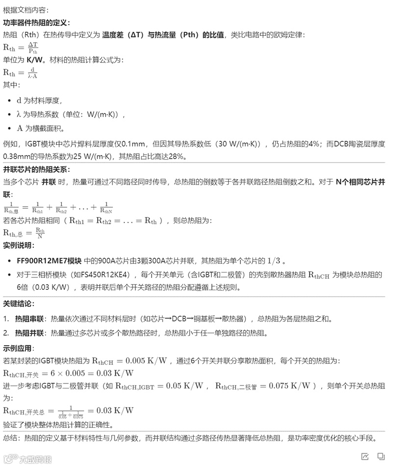
功率器件的热阻是怎么定义的?
并联芯片的热阻的关系是什么?
功率器件热设计相关标准有哪些?
《英飞凌工业半导体》公众号历年发表了超过500篇原创文章,不乏有值得收藏的有用文章,为此小编用页面方式做了一个《微信图书馆》,收录了大量对理解功率半导体技术、产品和应用有价值的文章,《微信图书馆》可以在菜单栏和公众号“服务”直达。
你可以在《微信图书馆》寻找与你工作相关或你感兴趣的文章,加入到ima知识库中。
上传公众号推文非常简单,打开推文,点击微信推文阅读页面右上角的三个点“…”,找到“在小程序工具中打开”,打开即可一键自动入库。
注:首次使用时需提前将小程序ima知识库添加到你的小程序中
腾讯的AI智能工作台ima.copilot,功能强大,还有阅读多种语言能力,工作、生活中遇到的文字资料,都能让AI帮你阅读,帮你整理。欢迎用已经结构化的英飞凌《微信图书馆》做尝试。
ima知识库已经支持文档(PDF、DOC)、网页(公众号、文章)、图片(JPEG、PNG)、笔记、问答结果五大类格式,ima除了小程序版本,还有windows和mac的电脑版本。
快来试试,应用中有什么经验和体会,欢迎留言分享。
2023年小编赵工与ChatGPT的辩论回放,当时吸引着6000多位围观者。
欢迎点击卡片
关注电子电力工程师园地

