/引言/
什么是反向恢复?
在传统硅功率器件中,反向恢复现象主要与它们内部的寄生二极管有关,指二极管从导通状态(正向偏置)切换到反向阻断状态(反向偏置)时,产生的短暂反向恢复电流和反向恢复时间的现象。
其形成主要是由于在器件导通状态下,载流子(电子和空穴)积累并注入到两极之间的电荷存储区域。当电压反转时,这些存储的电荷需要先被移除或复合,才能使器件完全进入反向阻断状态。为了移除这些载流子,会出现一个反向电流,这就是反向恢复电流,这个过程持续的时间就称为反向恢复时间,时间长短主要取决于器件内部载流子的存储量、载流子的复合速度和扩散速度,温度等因素。这个反向恢复电流会叠加到换流开关管的开通过程中,形成开关管的开通电流尖峰。
SiC器件是否存在反向恢复现象?
现在问题来了:SiC器件到底有没有反向恢复现象呢?
在回答这个问题之前,先来看几张实验波形,如图1(a)、1(b)、1(c),采用如图1(d)所示的双脉冲测试平台进行双脉冲测试所得,其中红色波形显示的是流过开关管的开通电流,黑色波形是开关管两端的电压。
(a)SIC MOS + SI Diode
(b)SIC MOS + SIC Body Diode
(c)SIC MOS + SIC Schottky Diode
(d)双脉冲测试平台示意图
图1. 不同组合下换流,开关管的开通电流波形
可以看到无论是采用Si二极管、SiC-MOS的寄生二极管,还是SiC的肖特基二极管进行换流,都观察到在开关管上的开通电流尖峰。这是不是意味着无论Si还是SiC都存在反向恢复的问题呢?
为了澄清这个问题,需要回到前面阐述的二极管反向恢复的机理。反向恢复主要是由于少数载流子的存储效应导致的。Si二极管以及SiC-MOS的寄生二极管因为都是双极性导电结构,因此存在反向恢复效应。而肖特基二极管采用的是单极性载流子器件,因此SiC的肖特基二极管没有少数载流子存储效应,反向恢复现象应该是不存在的。
SiC肖特基二极管换流时,
开关管开通电流尖峰形成原因?
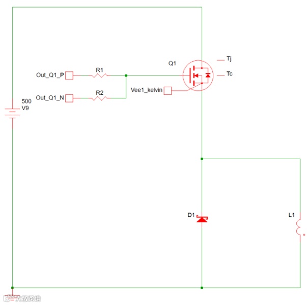
如前述分析,SiC肖特基二极管应该不存在反向恢复现象,但是为什么采用SiC肖特基二极管换流时,开关管依然存在开通电流尖峰?为了方便分析这个问题,基于Spice模型搭建仿真平台进行分析,如图2所示。
图2(a). 基于Spice的仿真平台
图2(b). 基于Spice的仿真波形
从图2(b)的仿真,可以观测到与实测类似的波形,即SiC-MOS与SiC肖特基二极管换流时,存在开关管开通的电流尖峰。进一步分析,肖特基二极管可以等效为如下图3所示的二极管与寄生电容并联的结构。
图3. SiC肖特基二极管的等效图
通过查询SiC肖特基二极管IDW30G120C5B的手册,寄生电容如表1所示。在二极管两端电压为800V时,其寄生电容为111pF。考虑这个因素,并联额外电容Ca,如图4(a)所示。考虑Ca(none, 100pF, 200pF, 300pF)来模拟不同寄生电容对开通的影响,其仿真结果如图4(b)所示。
表1. IDW30G120C5B的寄生电容
图4(a). 额外并联电容来模拟不同寄生电容的Spice仿真电路
图4(b). 考虑肖特基二极管的寄生电容的Spice仿真电路
表2. 不同的Ca下的仿真结果汇总
根据图4(b)以及数据汇总表2,可以看到越大的等效寄生电容Ca,会造成越大的开关管的电流尖峰。因此,在选择SiC器件时,寄生电容是一个重要参数。
结论
综上所述,尽管SiC肖特基二极管理论上不存在反向恢复电流,但由于寄生电容的存在(包括二极管的输出电容Coss和系统寄生电容,如PCB的寄生电容),在上下桥臂换向过程中,续流桥臂的寄生电容充电电流会叠加到开关器件上,产生类似于反向恢复电流的效应。这可能会导致开关管导通时的电流应力增加。
因此,在设计时需要特别关注尽可能减小系统的寄生电容。通过优化PCB布局和选择合适的器件,可以最大限度地降低寄生电容带来的负面影响,从而提高系统的可靠性。
欢迎点击卡片
关注电子电力工程师园地

