G2在硬开关拓扑中的应用
除了RDS(on),开关损耗在SiC MOSFET的选型中也扮演着非常重要的角色。因为SiC往往工作在非常高的开关频率,尤其在硬开关拓扑中,开关损耗的占比可达60%以上。这时使用开关损耗更低的G2来代替G1,会取得明显的系统优势。下面我们通过MPPT boost电路的仿真实例来看一下。
仿真电路:
26A MPPT仿真条件:
仿真边界条件设置为Tvj,max<140℃,G2允许175℃的连续运行结温,及200℃/100h的过载结温,这里留了比较大的余量。
使用40mΩ G1对比40mΩ和53mΩ的G2,可以看到,40mΩ G2总损耗与40mΩ G1持平,结温高约1.9℃(112.1℃-->124℃)。如果使用53mΩ G2,损耗大幅增加,结温增加到141.4℃。但G2允许更小的门极电阻,如果将Rg降低到2.3Ω(数据手册推荐值),则53mΩ G2的结温会降低至137.1℃。
32A MPPT仿真条件:
在这种应用情景下,34mΩ G2与40mΩ G1损耗与结温基本持平,如果换用40mΩ G2,结温会升高约8℃。但这种升高的结温可以用降低门极驱动电阻Rg来进行补偿。将Rg从4.7Ω降低到2.3Ω,40mΩ G2结温将会降低到139.4℃,与40mΩ G1非常接近。
通过对MPPT系统的仿真分析,我们可以看到,在硬开关系统应用,因为开关损耗占比较高,导通损耗占比较低,G2对G1的替换策略依赖于不同的场景:
1
特定条件下(如26A MPPT),可使用同等导通电阻替换,比如40mΩ G2替换40mΩ G1,可维持相同的损耗与结温,如果用34mΩ G2替换40mΩ G1,可以使得系统损耗和器件温度降低,进而提高功率密度,冷却需求减少。
2
部分场景中,如更大电流的MPPT,或者buck-boost中,可以使用更低Rdson的G2,来替换Rdson高一档的G1。比如在32A MPPT中,可使用34mΩ G2替换40mΩ G1。也可对G2采用更低的门极电阻来降低损耗,这种情况下可使用40mΩ G2替换40mΩ G1。
G2在软开关拓扑中的应用
在LLC等软开关拓扑中,因为能实现零电压开通,所以功率器件只有导通损耗和关断损耗,而没有开通损耗。因此对LLC来说,导通损耗所占比重更大。
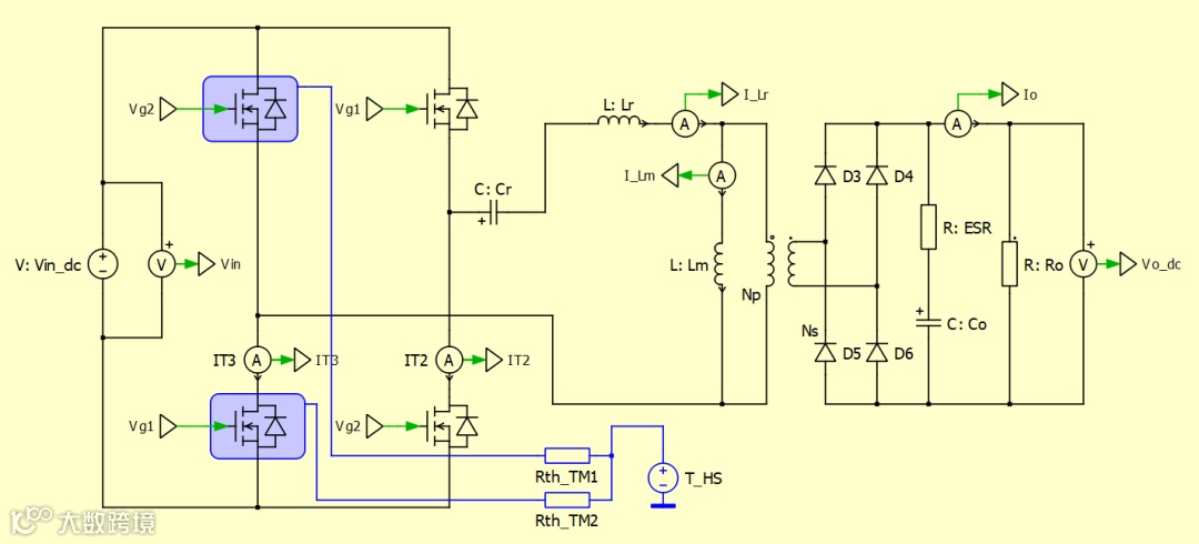
对20kW LLC典型工况进行仿真:
■ MOSFET: IMZC120R034M2H / IMZA120R040M1H,4并
■ 最大输出功率, Po,max: 20kW
■ 谐振频率fr: 100kHz
■ DC 输入电压, VIN: 800V
■ DC 输出电压, VOUT : 300V
■ 死区时间,DT: 300ns
仿真结果:
从仿真结果可以看出,导通损耗占总损耗相当大的比例,因此:
使用IMZC120R034M2H取代IMZA120R040M1H,可使损耗和结温维持在同一水平
使用IMZC120R026M2H取代IMZA120R030M1H,可降低3℃结温
因此,在软开关拓扑中,推荐使用导通电阻稍低的G2,来替换导通电阻高一档的G1。
以下是TO-247-4封装的G2选型表供参考:
总结
参考阅读
欢迎点击卡片
关注电子电力工程师园地

