原创:小马哥
来源:黑小马商学院
大家好,今天是“抢占下沉市场”的小马哥。
日前,京东拼购APP已经上线,并将成为后续拼购业务的主要运营阵地之一。
企业拼购店成本只有1万押金,不做可退,不需要每月1000的平台服务费,也不需要扣点,相当于做一单挣一单。简直是躺赚好吗!
京东拼购APP
Block purchase
以前有些朋友担心拼购店没有流量扶持,盈利不多,但其实从去年京东拼购首次加入双十一,到年底成立拼购业务部,再到今年三月上线拼购小程序,再到今年五月发布“厂直优品”计划……京东在拼购业务上持续加码。
黑小马早已预料到,所以年初的时候就开始布局拼购店群,利润可观。
同龄人抛弃你的时候不打招呼,黑小马和他们不一样,我们非常乐意带你一程,赶紧上车吧~
恶意打假人
临近618,“格力撕X奥克斯”事件却闹得沸沸扬扬,经过公证的第三方检验报告控告,简直让奥克斯措手不及。公关又拉上了“民族品牌”做挡箭牌,也难怪愈演愈烈。
奥克斯公关
要小马哥说呀,格力这一手确实狠,挑准了618前夕,也准备了充分证据,还是专业的同行,格力的打法颇为像我们运营店铺时遇到的职业打假人。
不过,关于格力举报奥克斯的做法,网友们看法不一,小马哥就不在这里多做评论了,不是不敢,主要是怕被按在地上摩擦。
昨天黑小马的运营们开会时,说了一句“打假人不分平台不挑产品”,确实,连奥克斯都没躲过这一劫。
打假类型和应对措施
我们电商与恶意打假人打交道已经是数不胜数了,也许一开始会不知道怎么反击,但渐渐地也总结出了应对措施。
针对职业打假人,我们最主要还是要做好前端的甄别和快速有效的处理,从而可以规避90%的恶意订单。
关于打假的类型、判断、应对技巧,黑小马根据不同时间段的最新情况已经推出过多篇文章。
前情回顾:
京东无货源店群职业打假人新打法是否让你措手不及?黑小马为你护航!
黑小马攻略之关于京东无货源店群如何在前端甄别恶意订单,做到及时止损!
今天小马哥将会把最新的打假手段再次进行整理,咦,我的笔记本呢?
1
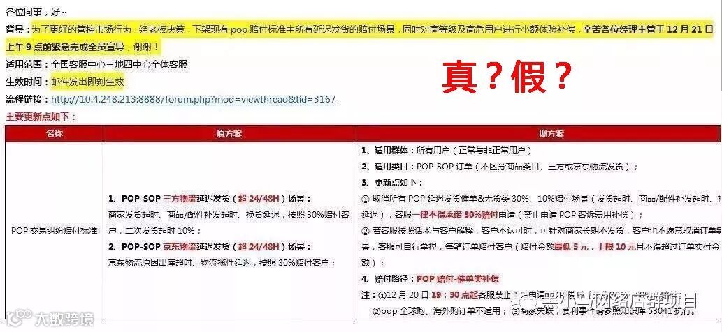
正如去年双十一前夕爆发的恶意订单原理一样,最近的打假人也是瞄准了平台和商家们都忙着准备大促,没空理他们,所以又嚣张了一波。
去年疯狂打假事件出现之后,京东平台有发内部文件整改规则,不发货不再需要赔付30%,只需赔付5-10元,只是这一规则并不准确。
赔付新规则
NEW ARRIVAL
因为在京东后台并没有无货报备的选项,只要打假人发起纠纷单,商家没有在规定时间内发货,还是会被判定赔付30%。
为此,黑小马运营部的小哥哥特地联系了京东客服,客服表示并不会赔付30%,看来赔付多少还是得看纠纷专员是否明事理,换句话说,就是看你遇到的纠纷专员心情好坏与否(此处省略一万个&*%%¥#¥&)。
最近职业打假人兴起的打法,便是在下单后立刻提起纠纷单,此刻很多新手商家不知怎么处理,大部分会选择拖延,也就是不作为。
这种做法很危险,出现打假一定要第一时间做出应对措施,不要拖着不理,超时不发货,就是我们商家的责任,会被直接判定赔付30%。
对于这种状况,后台取消订单的风险较大,建议放弃人工取消订单。
此时,我们最好要做两手准备,首先,第一时间报备延迟发货,同时收集可以证明买家是恶意打假的所有证据,包括:联系不上客户、咚咚消息不回、京享值与注册时间异常、敲诈勒索截图等等,然后联系后台客服表明情况。
其次,如果延迟报备没有通过,我们可以在纠纷单中回复客户,已经在安排发货,并表明主图或者详情页中的LOGO不是品牌,客户收到货后不要因为LOGO问题发起纠纷,如果不喜欢可以申请售后并退货退款。
有些纠纷专员不清楚情况,我们可以据理力争,别一股脑儿地就认栽。
以上只是初步的应对办法,还有更深层次让你止损的方案,如果有问题,可以添加俞老师的微信咨询。

2
比较值得欣喜的一点就是,京东对异常订单这一块也有一定的风控系统监控,订单预警、删单申请、云标签都要记得去尝试。
上次小马哥听运营部的小伙伴说,有一单被系统标记为异常订单后,系统会提醒商家自主选择“继续发货”还是“删单报备”。
这个时候我们只要去报备就好了,订单自动就取消了。
3
以前打假人普遍使用信号,京享值只有201,很好判断是否是打假账号,但现在他们又升级了,会去买plus会员的账号,京享值高达4、5万,所以对于存疑订单还是要多留个心眼。
京享值
如果满足价格区间、姓名简写、商品上有极限词或“专利款”字眼,可以打电话直接说明品牌问题。
如果他还是坚持要的话,那八九不离十就是打假人了。
鉴于打假人也有可能看到这篇文章,详细方法大家可以添加俞老师V:heixiaomaYu进行咨询~

4
还有一个令很多新手商家胆怯的打法:职业打假人并不下单或者下单后不付款,利用《广告法》,搜索产品中的极限词或者带有“专利”两字,直接投诉到当地工商局。
然后,工商局就会找上门,让商家配合处理,这种事情,可大可小,就看商家跟当地工商局关系如何。

对此,小马哥提醒各位同行商家,做好店铺自查,删除或者下架带有“专利”字样的产品,做到提前防范;同时,可以时不时的去当地工商局走动走动,混个脸熟,你懂得。
5
最后分享一个小故事:
以前打假人的电话号码和收货地址一般不匹配,或者以170、171开头的虚拟运营商偏多,但现在他们开始留正确的联系方式和收货地址,为的是在收到货后录视频、拍照,不断地提交纠纷单,让商家提供品牌报告等材料。
这一点的防范措施就是:找上门!
找上门
哈哈哈,开玩笑,这只是个别,我们挣大钱的人确实没有那个时间和精力,不过能这样吓吓他们也好,毕竟这些躲在角落里的人最怕被拉到太阳光下。
小马哥一直信奉的原则就是:方法总比困难多。项目盈利程度自然在于操盘者的能力,不论是解决问题的能力还是产生新效益的能力,都是必备。
别忘了绊脚石也是石头,完全可以成为垫脚石。
往期精彩回顾
【今日语录】
去哪里不重要,
重要的是去啊。


你一定很用心在看!

