原创:小马哥
来源:黑小马商学院
大家好
今天是收到老友邀约的小马哥
南昌已经有连续一段时间都是美好暖冬
算起来还是今年难得的好天气了
至少心情会变好 工作也会更有热情吧
双11很多店铺都取得了不俗的成绩
最新版的宣传片也开始启动拍摄了
2020年将要过去 希望阴霾也都散开
一起进入今天的黑小马课堂啦~
划重点
01
又是新一波无货源店铺违约单!
经历了一整年的跌宕起伏之后,不得不说现在做京东店群的小伙伴们对于订单投诉调查真的有点轻车熟路了,咳咳:
从一开始的慌不择路到现在大家都能调侃地说出来,我们电商人真的是太难了;
这一批收到违约单的大多就是上个月收到金刚系统“订单投诉调查”的店铺,涉及的类目也比较多,户外、家具、家居、服饰等等都有;
为了减少“厂家自送”的比例,提高物流评分和店铺的风向标,礼品单要及时发。
据有些朋友反映,自己不是做无货源的,也有联系厂家发货,甚至店铺只有一百多件产品也收到了无货源店铺调查,即使自己提交了材料也没能申诉成功。
划重点
02
四大类目店铺质量指数关注
咳咳,有货源申诉也不能过确实是有点过分了,所以说京东这个稽查的标准比较多样;
但周期性考核是实打实每个月都能看到达标情况的,直接影响到明年的店铺续签,大家一定要及时关注啦~
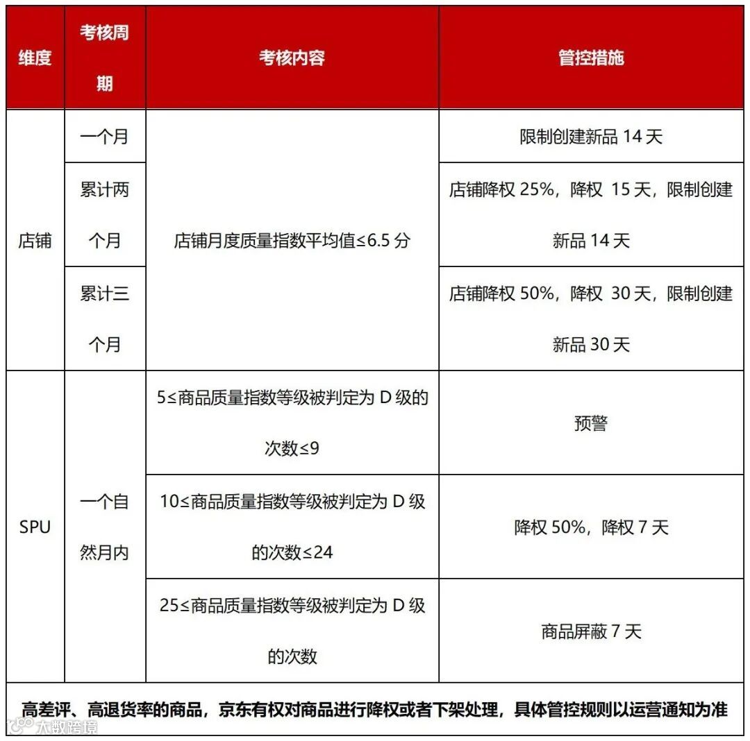
店铺/商品质量指数作为周期性考核的一项重要指标,平台最近针对厨具、家纺、家居日用、礼品(鲜花速递、奢侈品类目除外)品类也有新的要求:
质量指数查询入口:商家后台-体检中心-店铺品质:http://qc.shop.jd.com/shopquality
划重点
03
店铺的风向标如何快速提升?
除了店铺质量指数,风向标也是周期性考核的一项重要指标;
其实平台对风向标的要求并不高,达到5%就可以,有些类目甚至只要达到3%;
不过也有个别朋友的店铺会出现风向标不达标的情况,风向标是可以刷起来的,有需要的朋友可以联系我们哈。

活动1当天操作次日提升,不承诺提升至多少,具体提升需要结合店铺的真实日常订单以及纠纷率决定的,DSR本身就是每天更新的哦~
商务合作请联系微信:heixiaomaYu

往期精彩回顾
老板说了 你点“在看”
小马哥工资就加5毛↘↘




