控客机器人自创立以来始终坚持做跨学科整合的STEM教育,这样整合式的学习才能让孩子做到融会贯通、学以致用!
那么控客机器人STEM幼儿科创课程到底有何不同呢?
01 控客机器人STEM幼儿科创课有何
不同?
控客机器人STEM幼儿科创课适合2.5-6岁的孩子,共4个阶段,很好地整合了科学实验、模型建构、数理逻辑、编程体验等,一门课程满足所有需求。
每次课都是一个主题,串起来实验、搭建、思维知识等不同的关联内容,全系列包含600+科学实验,用到1200种教具,学习960个知识点,让小朋友知其然更知其所以然,学得更多、学得更深。
我们坚持“为创新而教,为明白而学”的教育理念,让孩子成为课堂的主角,积极探索主动探究。
通过5E教学法,鼓励孩子从熟悉的“生活世界”出发,将所学的知识串联牵引起来,仔细观察、自主探究、发散思维、假设验证,最终得出答案。
在这个过程中,培养系统科学思维,让孩子学会像科学家一样思考、解决问题!
接下来,让我们了解下大班的孩子们在幼儿科创STEM 3的课程中可以学到什么吧~
02 幼儿科创STEM3课程学什么?
5-6岁的孩子需慢慢完成从游戏阶段向小学阶段的转变,他们具备了初步的探究能力,还能初步感知常用科技产品与生活的关系及应用。
控客机器人幼儿科创STEM 3依据《3-6岁儿童学习与发展指南》,结合儿童发展特征进行科学合理的课程设计,涵盖科学实验、积木搭建、幼儿编程及思维训练等多方面。
4大阶段,96课时
48个趣味主题,96个STEM知识点
88个实验,48个搭建活动
控客机器人STEM 3课程通过探索式的小实验学习正确的研究方法,培养孩子自主分析能力。进一步体验幼儿编程课,培养基础的逻辑思维、动手搭建和编程兴趣。帮助孩子能够更好地度过转型期,更轻松地进入小学的学习阶段。
幼儿科创STEM 3课程设置
①STEM 3-1 《百变结构构建师》
研究各类简单机械,包括机械名称、构造和作用等;了解各类机械传动的异同,在实际生活中组合并应用。
②STEM 3-2 《探索神秘地球村》
了解不同自然现象,拓展知识面,激发对自然科学的研究兴趣;从物质固有特性入手,研究物质的构成。
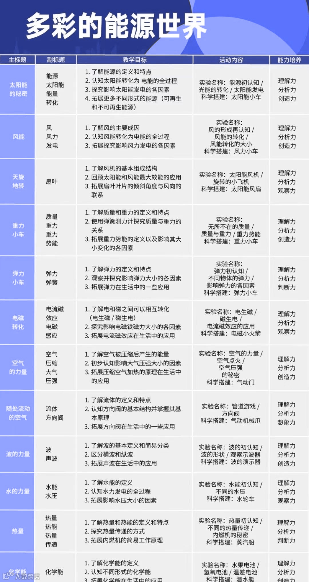
③STEM 3-3 《多彩的能源世界》
了解物质的常见性质、用途和变化;对物体运动、力、简单机械和能量的表现形式有感性认识;了解能量具有不同形式以及相互之间的转化。
④STEM 3-4 《探索神秘代码区》
让孩子对生活中的编程机械感兴趣,学习结构分析及机械原理运用;掌握“与”、“非”、“或”逻辑顺序等复杂编程逻辑知识;满足幼儿编程逻辑的发展需要。
在孩子们学习和进阶的过程中,通过丰富多元的学习内容和有趣的课堂体验,培养幼儿4大能力:
观察力、分析力
判断力、创造力
还有更多课程信息与知识点可参考以下课程大纲:
大班的孩子们在完成STEM 3的学习后,可以参加国内外机器人大赛、创新发明展、儿童STEM综合素养创新实践活动,磨练自我Get搭建能力!

