



总体要求
1、 指导思想
2、 建设目标
建设思路
1、 人工智能标准体系结构
▲人工智能标准体系结构
▲人工智能标准体系框架
建设内容
1、 基础共性标准
▲基础共性标准
2、 支撑技术与产品标准
▲支撑技术与产品标准
3、 基础软硬件平台标准
▲基础软硬件平台标准
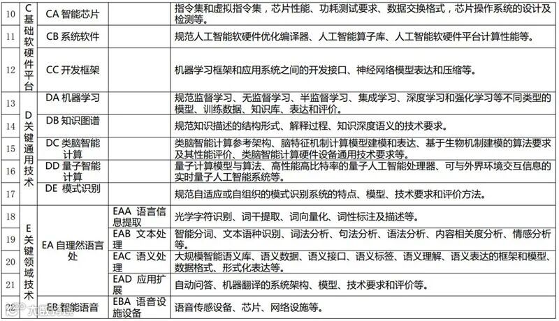
4、 关键通用技术标准
▲关键通用技术标准
5、 关键领域技术标准
▲关键领域技术标准
6、 产品与服务标准
▲产品与服务标准
7、 行业应用标准
▲行业应用标准
8、 安全/伦理标准
▲安全/伦理标准
后记:
当前,世界主要经济体已将发展人工智能上升为国家战略。国家五部委联合制定的这份《国家新一代人工智能标准体系建设指南》更是明确地将人工智能技术提升到国家层面,从八个标准体系规划出了我国人工智能发展的大框架,相信按照这份顶层设计,我国人工智能发展将会实现更大质的飞越。
8月27日-29日,由深圳市人工智能行业协会主办的全国第一场涵盖全产业链、聚焦行业领袖和最具创新力企业标杆的人工智能展会将在深圳会展中心7号馆进行。展会得到了华为、腾讯、字节跳动、旷视科技、蔚来汽车、宝能集团、中国银行、平安科技等人工智能标杆企业的认可与支持,已有百余家企业报名参展,1000余家企业报名参会,2万多人报名观展。展会同期将举办高峰论坛、行业白皮书、项目对接、人才对接等多场配套活动,搭建国际化人工智能全产业链展示、交易、对接的专业服务平台。后疫情时代,探索人工智能新发展,高效面对面,欢迎大家8月27-29日莅临参展。




