数智化浪潮下,AI Agent迅速崛起,逐渐成为企业转型升级与发展扩张的关键力量。据Gartner预测,到2028年,Agent将融入三分之一的企业软件,成为商业决策的重要参与者。但在此过程中,大部分企业面临着“数据断层”的新挑战:
整合难度高:企业所需数据维度多元,数据源分散,整合难度高;
开发成本高:数据与AI大模型之间的连接缺乏标准化,开发周期长、成本高;
沟通门槛高:业务人员与技术人员之间存在沟通门槛,数据应用效果不及预期。
在这样的大背景下,MCP(Model Context Protocol)接口应运而生,通过“即插即用”的方式,解决大模型与外界数据源之间的协作难题。
近期,启信开放平台重磅推出启信宝MCP接口,赋能AI大模型快速获取启信开放平台所有API接口数据,在此基础上开展进一步分析处理,通过快速、安全、精准获取并处理企业数据,打通从数据获取到智能决策的“最后一公里”。以查询公司法人信息为例,业务人员在提问后,AI大模型会分析链接的MCP有无相关数据,若有则返回结构化数据,最终由AI大模型结合提问生成自然语言回答,在大幅提升效率的同时,也保证了数据传输的准确性与安全性。
供应商准入:自动审核,筑牢第一道防线
在准入审核环节,采购人员往往需要从众多渠道采集供应商信息,不仅耗时耗力,也不乏数据维度不足、更新滞后等情况,容易为后续合作埋下隐患。而借助启信宝MCP接口,AI大模型可以根据企业名称、评估标准自动调取该企业的基本信息、经营风险、变更风险、合规风险、涉诉风险等维度,自动完成评估并给到准入建议,从源头筑牢风险防线。
客商寻源:自动筛选,精准定位合作方
企业采购、银行对公客户经理等相关人员只需用自然语言描述搜索需求,例如“我想找优质的半导体企业”“我想找上海地区的国央企”,AI大模型便能基于启信宝MCP接口自动匹配行业、地区、资本背景等数据维度,批量筛选并返回符合需求的企业列表,解决了传统寻源模式下,因信息不对称造成的效率低、质量差等问题。
供应商风控:自动监测,严控全周期风险
而在合作后,一旦供应商突发风险事件却没有被及时捕捉,极易导致后续业务延期甚至中断,进而造成重大损失。为及时掌握动态风险信号、化“被动防御”为“主动防范”,相关人员可以借助AI大模型快速查询合作方的最新风险信息,启信宝MCP接口自动检测并返回基本信息、经营信息、经营风险、司法风险等风险事件,避免出现监控死角,错失对潜在风险的把控。
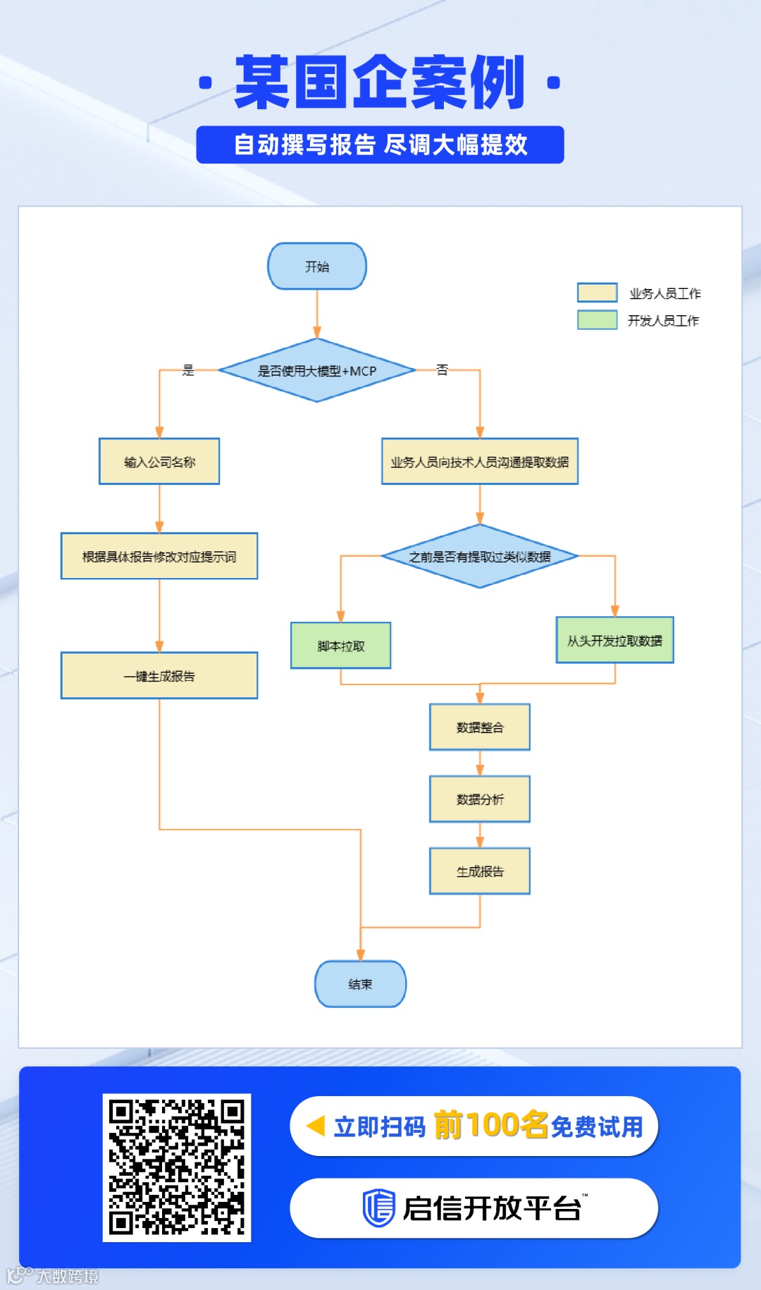
企业尽调报告:自动撰写,智能输出报告
在客商准入、对公信贷、企业并购、投资合作等场景中,企业尽调都是必不可少的一环。但在实际操作中,从数据收集、分析到解读,每一步都耗时耗力。对此,启信宝MCP接口带来了企业尽调提质增效的新视角。以某国企为例,业务人员只需在AI大模型对话界面输入企业名称及尽调维度等提示词,MCP接口便能根据提示词自动调用相关数据,秒级生成一份全面、准确的企业尽调报告,不仅基本信息、财务状况、市场地位等一目了然,也揭示了企业的潜在风险和发展机遇,用于辅助投资、合作等相关决策。
收集提速,减少时间投入:AI大模型和MCP接口承担了数据收集的工作,业务人员、技术人员等无需在前期耗费大量时间从各个渠道收集数据,效率大幅提升。
开发减负,减少研发投入:无需业务人员与技术人员沟通数据提取需求,甚至在相关数据基础搭建完成后,开发也无需进入具体工作流中,在减少沟通成本的同时,也省去了开发费用。
批量产出,减少重复投入:一次配置即可重复调用,满足寻源、尽调、风控等高频场景下的收集、分析需求,大幅减少重复性劳动。以企业尽调报告为例,管理岗在确定报告的结构与样式、沉淀相关提示词后,相关业务人员即可复用,让AI大模型批量生成企业尽调报告。
关于启信开放平台™
启信开放平台™是上海生腾数据科技有限公司旗下专注于数据集成与被集成的平台,旨在为用户提供快速查询企业工商信息、法律文书信息、关联企业信息、司法拍卖信息、失信信息、被执行人信息、知识产权信息、公司新闻等服务。通过多模式查询,多选项筛选,让查询结果更准确,查询内容更详尽,是泛金融、泛投资、泛法律和泛商务(如销售、采购)相关人士的推荐工具。
