摘要:MECOM(MDS1 and EVI1 Complex Locus)基因位于染色体3q26.2,编码EVI1转录因子,在造血干细胞自我更新和分化过程中起关键调控作用。该基因的异常激活可通过多种染色体重排方式驱动血液系统恶性肿瘤的发生发展。MECOM有30余种易位,可分为典型和非典型两大类,在血液肿瘤(如原发性AML、治疗相关AML、MDS、慢性髓系白血病急变期、原发性骨髓纤维化等)诊疗中多与预后不良相关。临床应用中设计成MECOM断裂FISH探针检测简单直观。
MECOM(EVI1)基因易位形式
经典型MECOM易位主要包括inv(3)(q21q26.2)和t(3;3)(q21;q26.2)两种形式。其分子机制在于3q21区域的GATA2增强子易位至3q26.2位点,导致双重效应:一方面通过增强子劫持(enhancer hijacking)机制激活MECOM基因,引起EVI1过表达;另一方面导致GATA2抑癌基因的单倍体不足。这类易位在急性髓系白血病(AML)中约占1%-2%,而在治疗相关AML中比例可高达5%。
根据现行世界卫生组织(WHO)分类标准,仅经典MECOM重排——包括inv(3)(q21q26.2)和t(3;3)(q21;q26.2)——可通过导致RPN1-MECOM融合(伴随MECOM过表达和GATA2单倍体不足)明确界定为急性髓系白血病(AML)的特殊亚型,并为骨髓增生异常综合征(MDS)的诊断提供推定依据。需要注意的是,根据2022年版WHO髓系肿瘤分类,具有MECOM基因重排的患者,无论原始细胞比例是否达到20%,都统一归入“伴MECOM重排的AML”;而2022年版ELN标准与WHO稍有不同,具有MECOM基因重排时,要求骨髓或者外周血原始粒细胞≥10%才可诊断AML。
如上图:2017和2022版欧洲白血病网AML危险度分层比较。(Blood Research, 2024, 59:15)
如上图:伴重现性分子异常的三种指南比较(WHO2016、WHO2022、ICC2022)。(Blood Research, 2024, 59:15)
非经典型MECOM易位则表现出更复杂的遗传学特征。文献报道的伙伴基因有30余种,其中较大宗数据的融合包括t(3;8)(q26;q24)导致的MECOM::MYC融合、t(3;12)(q26;p13)形成的ETV6::MECOM融合,以及t(3;21)(q26;q22)产生的RUNX1::MECOM融合等。这些变异虽然结构各异,但通常都保留EVI1过表达的特征,同时伴随MDS1-EVI1转录本的缺失。
如上图:t(3;8)(q26.2;q24)易位常导致MECOM/MYC重排,主要见于治疗相关性髓系肿瘤及疾病进展期。其特征为:双基因重排:同时导致MECOM和MYC基因异常;临床背景:主要发生于治疗相关性髓系肿瘤或疾病进展期;分子相似性:与inv(3)/GATA2-MECOM相关髓系肿瘤部分特征重叠。该异常提示极差预后,需纳入高危组管理。
如上图:t(3;8)(q26.2;q24)易位导致MECOM/MYC重排病例的临床、外周血和骨髓特征。(J Mol Diagn 2019, 21:343-351.)
如上图:展示了t(3;8)(q26.2;q24)易位导致MECOM/MYC重排病例具有代表性的形态学特征及MYC蛋白表达情况。A-C图来自病例13:A图显示骨髓活检标本中骨髓增生极度活跃,幼稚细胞显著增多,巨核细胞数量明显减少至几乎消失;B图可见骨髓涂片中原始细胞体积中等偏大,核仁不明显且未见Auer小体,同时粒细胞和红细胞系均呈现病态造血改变;C图免疫组化染色显示约70%细胞表达MYC蛋白。D-F图来自病例17:D图骨髓活检显示骨髓增生明显活跃伴大量病态巨核细胞和幼稚细胞增生;E图骨髓涂片中原始细胞体积中等,核仁不明显且无Auer小体,粒红两系同样存在病态造血现象;F图免疫组化检测显示约30%细胞表达MYC蛋白。各图放大倍数标注如下:A、C、D、F图为×40倍;B、E图为×100倍。(J Mol Diagn 2019, 21:343-351.)
尽管携带非经典3q26.2/MECOM重排的髓系肿瘤同样表现出高度侵袭性,但其临床病理和基因组特征的对比分析仍较有限。有研究发现(Blood. 2020; 136(2):224-234.),经典重排组以AML为主,常以inv(3)或t(3;3)为唯一染色体异常;而非经典重排组涵盖多种髓系肿瘤,多伴复杂核型(但无TP53突变),两组患者总生存期同样极差。
如上图:3q26/MECOM重排AML的分子特征:EVI1过表达、超级增强子劫持(superenhancer hijacking)、MDS1-EVI1转录本缺失、高频GATA2基因功能缺陷;作者们认为,所有3q26/MECOM重排AML(包括但不限于inv(3)/t(3;3))应视为同一疾病实体,确诊需采用特异性分子检测方法。
t(3;21)(q26.2;q22):形成RUNX1::MECOM融合基因,见于治疗相关AML(t-AML)和慢性髓系白血病急变期(CML-BP)。
值得注意的是,部分近着丝粒inv(3)或微小插入等隐蔽性重排容易被常规核型分析漏诊,需要借助更灵敏的FISH或RNA-seq技术进行确认。
如上图:近着丝粒倒位inv(3)可引发MECOM易位。由3q26.2异常导致的MECOM重排(MECOM-R)常与髓系肿瘤相关,并预示患者预后不良。某些3q26.2/MECOM-R可能较为隐匿,易被核型分析漏诊。作者鉴定了17例急性髓系白血病(AML)患者(男/女:13/4,中位年龄67岁,范围42-85岁),其携带以3q26.2为3q断点、3p断点分布于3p23(11例)、3p25(3例)、3p21(2例)及3p13(1例)的近着丝粒倒位inv(3)引发的MECOM-R。其中16例的倒位最初被核型分析漏诊,后经中期FISH检测发现。与经典的臂间倒位inv(3)(q21q26.2)患者相似,近着丝粒inv(3)患者常见血细胞减少、病态造血(尤其巨核系)、-7/del(7q),以及高频NRAS(6例)、RUNX1(5例)和FLT3(4例)突变,且预后极差(中位总生存期:14个月)。但近着丝粒inv(3)患者更常表现为:AML伴血小板减少(15例,88%);外周血单核细胞相对增多(15例,88%);巨核细胞减少(11例,65%)及SF3B1突变率较低。作者得出结论:近着丝粒inv(3)相关AML与经典臂间inv(3)/GATA2::MECOM AML既有共性,又存在独特特征。近着丝粒inv(3)在染色体分析中常较隐匿,建议对表现为-7/del(7q)的髓系肿瘤患者进行MECOM-R的FISH复检。
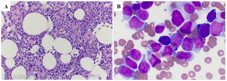
如上图:图2展示了一例具有代表性的骨髓形态学检查结果(病例8)。骨髓活组织检查切片(A)显示骨髓增生明显活跃,幼稚细胞数量增多,同时可见大量病态巨核细胞,这些巨核细胞体积较小,核叶分叶减少或呈现分离状态(100倍放大)。骨髓涂片(B)则显示原始细胞比例增高,这些原始细胞体积较大,具有疏松的染色质和明显的核仁结构(500倍放大)。该病例的骨髓形态学改变符合伴有3q26/MECOM重排的急性髓系白血病的典型特征,特别是巨核细胞的病态造血表现与EVI1过表达相关的造血分化异常密切相关。这种形态学模式对于提示可能存在MECOM重排具有重要的诊断价值,建议进一步行分子遗传学检测确认。(Cancers 2023, 15:458)
如上图:展示了本研究中检测到的正常3号染色体和近着丝粒倒位inv(3)的代表性图像。每对染色体的左侧均附有通过在线分析软件CyDAS(访问于2022年11月10日,网址:http://www.cydas.org/OnlineAnalysis/)绘制的核型图,并标注了本研究中使用双色商业探针进行MECOM断裂点(BAP)FISH检测的位点和颜色标记。其中,黄色代表完整的MECOM信号,红色标记5'MECOM端,绿色标记3'MECOM端。需要特别说明的是,本图中展示的所有近着丝粒inv(3)染色体均经过统一方向调整,在保持着丝粒位置与正常3号染色体一致的前提下,将其调整为长臂(q)在上、短臂(p)在下的倒置状态以便于观察比较。(Cancers 2023, 15:458)
MECOM(EVI1)基因易位与不良预后相关
MECOM重排是AML(尤其是高危AML)的重要分子标志物。在de novo AML中MECOM重排约占1%-2%;但在治疗相关AML(t-AML)中发生率显著升高(~5%),尤其是既往接受过拓扑异构酶II抑制剂或烷化剂治疗的患者。患者通常表现为血小板增多(可能与3q21区GATA2调控异常相关)、骨髓纤维化(可能与MECOM调控的TGF-β信号通路激活有关)及不良预后;且常伴细胞遗传学复杂核型(≥3种异常),提示基因组不稳定性。分子特征方面,除了特征性的EVI1过表达(可通过免疫组化检测)和GATA2表达降低外,还常伴随NRAS(30%)、RUNX1(25%)和FLT3-ITD(20%)等基因突变。研究显示,MECOM过表达与化疗耐药和复发风险增加相关。2022年ELN(欧洲白血病网)指南将MECOM重排AML归类为高危组,5年生存率<20%。
在骨髓增生异常综合征(MDS)中,MECOM重排的发生率约为5%-10%,尤其多见于MDS伴原始细胞增多(MDS-EB)和MDS伴环形铁粒幼细胞(MDS-RS)亚型。3q26.2重排(如inv(3)/t(3;3))导致EVI1过表达,抑制正常造血分化;且常合并ASXL1、RUNX1、TP53等突变,提示克隆进化。修订版国际预后评分系统(IPSS-R)将其列为极高危因素,中位生存期通常短于12个月。长期随访数据显示,约50%的MECOM重排MDS患者会在2年内进展为AML,显著高于其他亚型,可能与EVI1介导的造血干细胞自我更新增强相关。
如上图:Summerer I et al数据显示,MECOM (EVI1) 重排的MDS和AML患者的预后更多取决于伴随的分子突变而非原始细胞计数。
如上图:MECOM (EVI1) 重排的综述及2例伴复杂3q倒位/缺失的MDS病例报告。MECOM(EVI1)基因在inv(3)/t(3;3)(q21;q26)重排中被激活,是AML和MDS的高危分子标志。经典inv(3)导致MECOM过表达和GATA2抑癌基因失活,但复杂3q缺失/倒位的分子机制较少被报道。作者报道了细胞遗传学(G显带)发现3q缺失,但无法明确是否涉及MECOM重排;病例1:MDS患者骨髓样本显示 del(3)(q13q25);病例2:MDS患者骨髓样本显示 del(3)(q22q25)。发现3q缺失导致 MECOM激活 和 GATA2失活,与经典inv(3)类似,但结构更复杂;复杂3q重排(倒位/缺失)的MDS患者可能具有与经典inv(3)相似的高危预后。
在其他血液系统疾病中,MECOM异常同样具有重要诊断价值。在慢性髓系白血病急变期(CML-BP),t(3;21)易位可导致RUNX1::MECOM融合,提示疾病加速进展和对酪氨酸激酶抑制剂耐药。在骨髓增殖性肿瘤(MPN)特别是原发性骨髓纤维化(PMF)患者中,MECOM异常往往预示着更差的临床预后。
在治疗方面,MECOM重排血液肿瘤的治疗仍面临重大挑战。常规化疗方案的完全缓解率仅30%-40%,异基因造血干细胞移植(allo-HSCT)是目前唯一可能获得长期生存的治疗选择。近年研究显示,去甲基化药物如阿扎胞苷对MECOM重排MDS的有效率约20%-30%。基础研究发现的EVI1小分子抑制剂(如YK-4-279)和MYC靶向药物为未来治疗提供了新方向。
MECOM(EVI1)基因易位FISH检测
目前针对MECOM重排的检测技术各具特点。传统核型分析虽然能检出大片段易位如inv(3),但对隐蔽重排的识别率有限(分辨率仅5-10Mb)。RT-PCR适用于已知融合转录本的检测,但对新型伙伴基因无能为力。新一代测序技术(如RNA-seq)虽然能全面分析重排模式和伴随突变,但存在成本高和数据分析复杂等实际问题。并且,需要注意隐蔽性重排的挑战:近着丝粒inv(3)或微小插入易被核型分析漏诊,需FISH或RNA-seq确认。FISH技术具有更高的灵敏度,仅需针对MECOM位点设计断裂探针即可。
如上图:我司MECOM(EVI1)断裂探针设计(F.01042-01 EVI1(3q26)基因断裂探针)
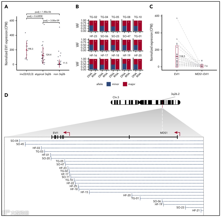
如上图:展示了非典型3q26重排AML中MECOM基因重排、EVI1过表达及MDS1-EVI1表达缺失的特征。(A)通过RNA-seq数据分析显示,inv(3)/t(3;3)组(n=11)和非典型3q26重排组(n=26)的标准化EVI1表达量(CPM)显著高于非3q26重排AML组(n=111)。(B)等位基因特异性表达分析结果(基于DNA-seq和RNA-seq数据):主要等位基因代表检测到最多SNP的等位基因,次要等位基因则为表达不足的等位基因。在33例中有15例可进行此分析,星号(*)标示等位基因间存在显著表达差异(P<0.05,卡方检验)。VAF表示变异等位基因频率。(C)非典型3q26重排AML(n=26)中EVI1与MDS1-EVI1的相对表达量(CPM,RNA-seq数据),红色横线代表均值,红色箱体表示标准差。(D)通过3q捕获技术确定的MECOM基因座(3q26)断点示意图:在23例AML中成功定位断点,其中6例位于EVI1基因3'端,15例位于EVI1启动子5'端但MDS1-EVI1启动子3'端,2例位于MDS1-EVI1启动子5'端。(Blood 2020, 136(2):224-234.)

