当柔性屏在手机、穿戴设备上成为标配,OLED显示技术早已是全球显示产业的“黄金赛道”——但这条赛道的核心材料环节,曾长期被美日韩企业攥在手中。
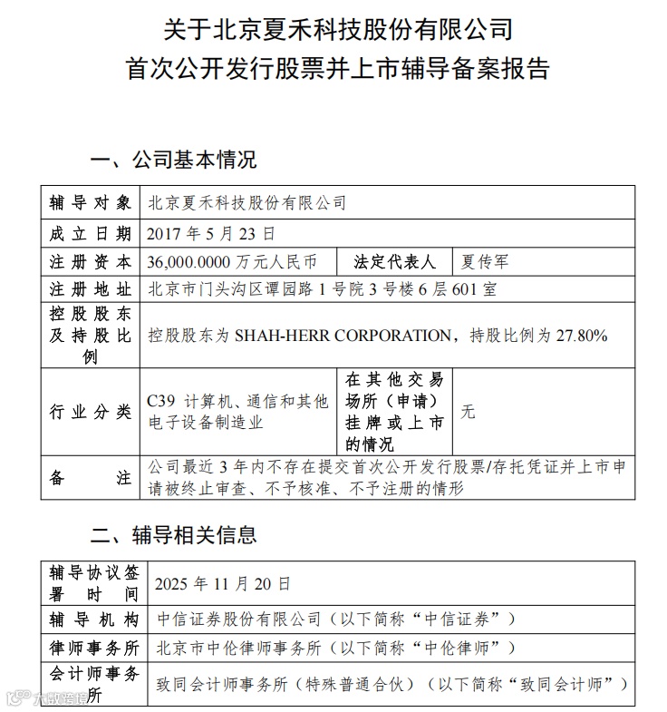
如今,一家来自北京的企业正在改写这一格局。11月27日,证监会披露了荷塘创投投资企业——北京夏禾科技股份有限公司(简称“夏禾科技”)的上市辅导备案报告,标志着这家专注OLED新材料的国家高新技术企业,正带着“打破国外近20年技术封锁”的底气,向资本市场迈出关键一步。
荷塘创投2018年对夏禾科技进行投资,是夏禾科技的首家机构投资人,其后多轮加持,支持公司发展和成长。
2017年5月,夏禾科技在中关村科技园门头沟园诞生,从成立之初就锚定了OLED材料这一“卡脖子”领域。彼时,全球OLED发光层材料的进口依赖度超过90%,美日韩企业凭借专利壁垒和技术积累,几乎垄断了整个产业链的高附加值环节。
在此背景下,夏禾科技的研发团队瞄准发光层材料的核心技术,用三年时间完成了从实验室到量产线的跨越:2020年实现国内首支绿光掺杂材料商业化量产,2021年攻克红光掺杂材料,2022年推出空穴注入材料——这三项成果,直接打破了国外企业近20年的技术封锁,让国产OLED面板企业首次用上了自主可控的核心材料。
如今,夏禾科技的商业化产品已覆盖OLED材料体系中附加值最大,技术壁垒最高的品类:导电掺杂材料、红光掺杂材料、红光主体材料、绿光掺杂材料等,产品已进入京东方、天马集团、华星光电、和辉光电、维信诺、三星和LG等国内外主流面板企业的供应链,成为国产材料替代进口的核心力量。
在OLED材料领域,“技术”是唯一的通行证——夏禾科技的核心竞争力,正藏在839项专利的“护城河”里。截至2024年底,公司累计申请专利839项,其中817项为发明专利,保护范围覆盖中、美、欧、日、韩等全球主要市场。
这些专利并非“散点式”布局,而是围绕发光材料分子结构设计、寿命优化、生产工艺等关键环节,构建了从底层创新到应用开发的全链条体系。技术落地的底气,还来自全流程自主可控的生产体系,不仅摆脱了对海外设备和工艺的依赖,还能根据客户需求快速迭代产品。
2025年11月20日,夏禾科技与中信证券、中伦律师事务所、致同会计师事务所签署辅导协议,正式启动IPO筹备——这意味着,这家国产OLED材料的“突围者”,将借助资本市场的力量进一步扩大产能、深化研发。
当前,全球OLED面板市场规模已突破500亿美元,中国市场占比超50%,但材料环节的国产化率仍有巨大提升空间。夏禾科技的目标,是成为“国际一流的具有技术统治力的一站式OLED材料供应商”:在发光层材料创新迭代的同时,也在积极布局其他功能层和新兴应用场景的材料品类。
从实验室里的“破冰”,到产线上的“量产”,再到资本市场的“起跳”——夏禾科技的成长轨迹,正是国产高端材料产业突围的缩影。当更多像夏禾科技这样的企业崛起,“卡脖子”的枷锁,终将变成自主创新的阶梯。
详细内容请点击下方【阅读原文】
本文内容转载自科技芯论公众号
关于荷塘创投
荷塘创投是北京清华工业开发研究院持股的创投基金管理机构,于2014年在高校推动科技成果转化的战略背景下改组成立,是以科技创新型企业的早期投资为主要方向的专业投资管理机构。荷塘创投聚焦于生命科学、医疗器械、信息技术及现代制造业等主要领域,长期专注于具有核心硬科技的创新型企业投资,同时以高校及顶级医院临床专家的科技成果孵化投资为特色。荷塘创投目前在管基金规模近40亿元,累计投资项目超100个,支持具有重大研究发现和技术革新的科学家和企业家的成果落地,实现“从0到1的商业转化”,同时始终坚持挑选高壁垒的“首创技术”进行早期投资。凭借优秀的业绩表现,荷塘创投获得了融中“中国早期投资机构TOP 50”、投中“中国最佳早期创业投资机构TOP 50”等荣誉。


