搜索
首页
大数快讯
大数活动
服务超市
文章专题
出海平台
流量密码
出海蓝图
产业赛道
物流仓储
跨境支付
选品策略
实操手册
报告
跨企查
百科
导航
知识体系
工具箱
更多
找货源
跨境招聘
DeepSeek
首页
>
清华大学 | ESG数据资产化:风险与治理白皮书(2025)
>
0
0
清华大学 | ESG数据资产化:风险与治理白皮书(2025)
求数科技
2025-12-01
3
导读:金融的本质是服务实体经济,而信息是现代金融市场的基石。
金融的本质是服务实体经济,而信息是现代金融市场的基石。在可持续发展 成为全球共识的背景下,
ESG
信息正以前所未有的速度成为影响资产定价、资产 配置与风险管理的核心因子。
ESG
数据资产化的提出,标志着我们将非财务信息 的价值发现与利用提升到了一个新的战略高度。 从学术研究的角度看,
ESG
数据资产化是一个典型的交叉学科命题,它横跨 金融学、计算机科学、法学与环境科学等多个领域。其核心在于解决两大难题: 一是
“
价值量化
”
,即如何科学、公允地评估
ESG
数据所蕴含的经济与社会价值, 避免“洗绿”风险与估值泡沫;二是
“
可信流通
”
,即如何构建一个兼顾数据主权 、商业机密、个人隐私与公共利益的安全数据流通环境。
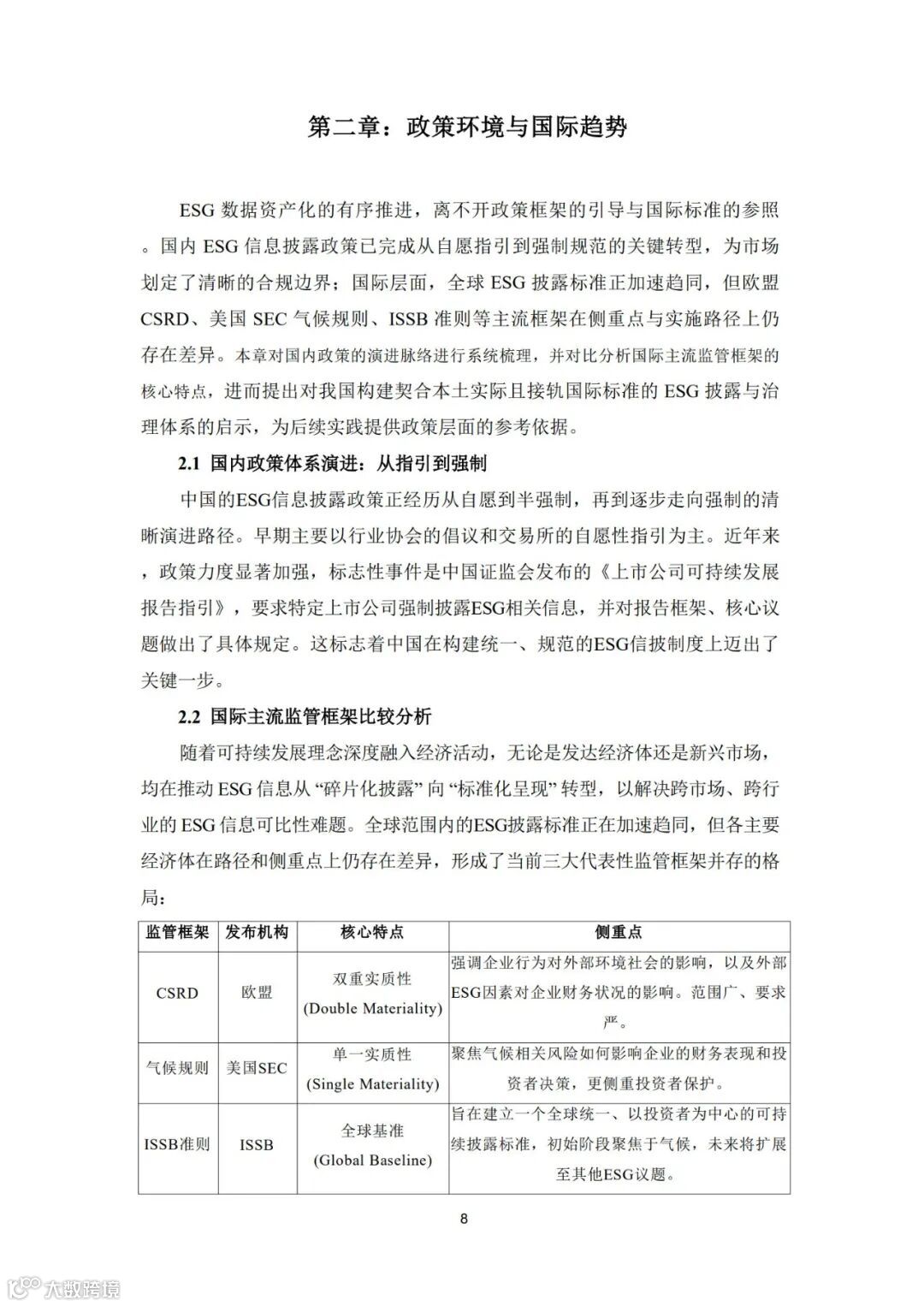
本白皮书的研究,正是围绕这两大核心难题展开。我们深入探讨了全球范围 内
ESG
信息披露的政策演进,从欧盟的《企业可持续发展报告指令》(
CSRD
)到 国际可持续准则理事会(
ISSB
)的全球基准,力图为中国构建与国际接轨的披露 体系提供参照。我们剖析了区块链、隐私计算、人工智能等前沿技术在数据确权、 估值、交易中的应用范式,并对其内在的技术风险与算法偏见进行了客观评估。 更重要的是,我们提出了一个多层次、多主体的协同治理框架。我们认为,有效 的治理并非单一维度的强监管,而是需要政府、市场、社会、企业之间形成良性 互动。
这包括顶层的法律法规完善、中层的行业标准制定、以及微观的企业内控 机制建设。正如我们在研究中反复强调的,一个成功的
ESG
数据资产化市场, 必然是一个高度依赖信任的市场。构建信任,是技术、法律与商业模式创新的终 极目标。 我们期待本白皮书能引发更广泛、更深入的讨论,凝聚共识,共同推动中国
ESG
数据资产市场的健康、有序与创新发展,为全球可持续金融体系贡献中国智 慧与中国方案。
我们正处在一个由数据驱动的伟大时代。数据,作为继土地、劳动力、资本、 技术之后的第五大生产要素,正在深刻重塑全球经济格局与产业价值链。与此同 时,以
“
双碳
”
目标为牵引的绿色发展理念,已成为决定国家与企业未来竞争力的 核心变量。当
“
数据要素
”
与
“
绿色转型
”
这两大时代洪流交汇,一个充满机遇与挑 战的新兴领域
——ESG
数据资产化
——
应运而生。
ESG
(环境、社会与公司治理)数据不再仅仅是企业社会责任报告中程式 化披露的范畴,它已演变为衡量企业可持续发展能力、风险管理水平与长期投资 价值的关键指标。将这些蕴含巨大价值的数据,通过合规、可信、高效的路径转 化为可交易、可融资、可评估的数字资产,不仅能为金融市场注入新的活力,更 能精准引导资本流向绿色、低碳、可持续的领域,为实现高质量发展提供强大 动能。 然而,机遇与风险并存。数据质量参差不齐、技术安全存在隐患、法律法规 尚待完善、应用场景价值评估困难等一系列问题,构成了
ESG
数据资产化进程 中的障碍。如何构建一套切实可行的风险识别、评估与治理体系,是摆在所有市 场参与者,包括监管机构、企业、金融机构、技术服务商面前的共同难题。
基于此,财联社联合清华大学五道口金融学院金融安全研究中心,集结业界 与学界的顶尖智慧,共同撰写本白皮书。我们希望通过系统性的梳理、深度的剖 析与前瞻性的思考,为市场厘清
ESG
数据资产化的宏观逻辑、技术路径、潜在 风险与治理框架,为政策制定者提供决策参考,为从业者提供行动指南。我们坚 信,唯有在清晰的规则与稳健的治理之下,
ESG
数据资产化才能真正发挥其创造 价值、赋能实体、服务国家战略的巨大潜力。
免费下载白皮书,点击并搜索→:
数据资产化
【声明】内容源于网络
0
0
求数科技
科技、人工智能、网络安全、科学、工业软件信息资讯
内容
662
粉丝
0
关注
在线咨询
求数科技
科技、人工智能、网络安全、科学、工业软件信息资讯
总阅读
1.3k
粉丝
0
内容
662
在线咨询
关注