大数跨境
0
0

国产 AI 芯片软件生态白皮书

国产 AI 芯片软件生态白皮书 求数科技
2025-12-04
3
导读:在科技竞争日益激烈的国际大背景下,以构建自主可控的 AI 芯片及其软件生 态战略为指引,我国 AI 芯片近些年
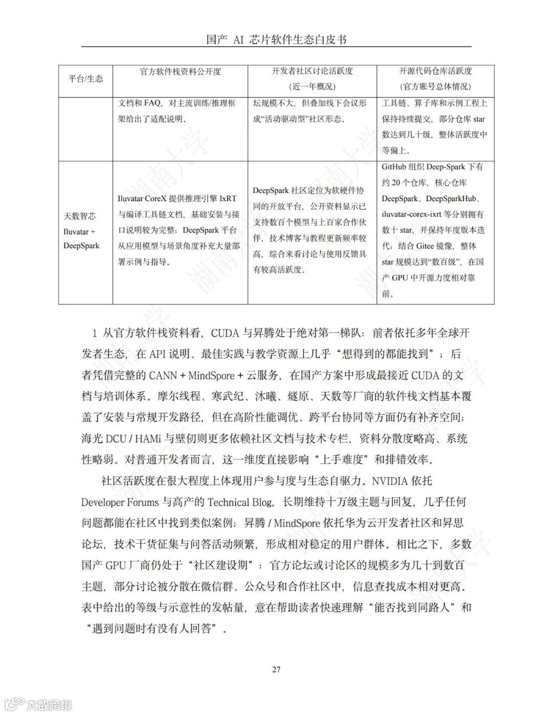
在科技竞争日益激烈的国际大背景下,以构建自主可控的 AI 芯片及其软件生 态战略为指引,我国 AI 芯片近些年在技术创新与市场拓展方面均收获颇丰。以华 为昇腾、寒武纪、地平线、沐曦、燧原科技、海光信息、壁仞科技、摩尔线程及天 数智芯等为代表的一批本土企业,已成功推出一系列具有市场竞争力的 AI 芯片产 品,在国内市场形成了多厂商、多技术路线并行的活跃竞争格局。 随着国产 AI 芯片在算力、能效比等硬件指标上的突破,用户关注点已从“有 没有”转向“好不好”——即软件生态的成熟度、兼容性与易用性。这里的“好不 好”,其核心指向的已不再仅仅是芯片的理论峰值性能,而是其背后支撑的软件生 态是否成熟、完善与开放。 
一个成熟的软件生态,是决定芯片价值能否充分释放的关键。它体现在很多方 面,包括基础软件栈的完备性与稳定性、算子库的丰富度与高性能实现、编译工具 链的智能化与高效性、以及对 PyTorch 等业界主流 AI 框架的无缝兼容与深度适配 能力、开发社区的活跃度等。对于广大的 AI 开发者和企业用户而言,一个完善的 软件生态意味着其现有的 AI 应用、算法模型与开发工作流,能够以极低的迁移成 本、甚至实现“无感”地部署到新的国产硬件平台上,从而避免大规模的代码重构 和漫长的适配调试周期。因此,软件生态的构建水平,不仅是衡量国产 AI 芯片核 心竞争力的关键标尺,更直接决定了其商业化落地的广度、深度以及最终能否赢得 用户信任与市场份额。
本白皮书的核心目的在于系统性地梳理和评估国产 AI 芯片软件生态的发展现 状,为产业界、学术界及政府部门提供一份客观的技术参考与决策依据。AI 芯片 软件生态主要由"四层架构"组成,包括基础支撑层、核心工具层、框架适配层与管 理监控层,各模块通过"技术依赖-功能协同"形成闭环,共同作用于 AI 模型的训练 与推理过程。然而,不同厂商在生态建设上呈现出显著差异:例如,华为昇腾通过自研软件栈,构建出一套完整的自主软件生态体系;摩尔线程通过高度对标NVIDIA CUDA 生态,实现了极高的兼容性。 
本白皮书的意义体现在三个层面:(1)深度剖析 AI 芯片软件生态,形成系 统性介绍。将 AI 芯片软件生态分为"四层架构",包括基础支撑层、核心工具层、 框架适配层与管理监控层,剖析其概念与作用,介绍具体案例。(2)汇总国产AI 芯片软件生态资源,形成资源指南。详细调研多款代表性国产 AI 芯片,汇总 介绍其软件生态并给出资源链接,帮助企业和开发者根据自身应用场景(如训练、 推理、边缘计算等)和技术栈基础,选择最适合的解决方案,避免盲目追求"算力 峰值"而忽视生态兼容性的误区。(3)为政策制定提供参考。通过客观评估国产软 件生态,为相关产业政策的制定提供数据支撑,助力我国 AI 芯片产业实现从"基 础可用""场景好用"的关键跨越。

免费下载白皮书,点击并搜索→:芯片软件

【声明】内容源于网络
0
0
求数科技
科技、人工智能、网络安全、科学、工业软件信息资讯
内容 662
粉丝 0
求数科技 科技、人工智能、网络安全、科学、工业软件信息资讯
总阅读1.2k
粉丝0
内容662