搜索
首页
大数快讯
大数活动
服务超市
文章专题
出海平台
流量密码
出海蓝图
产业赛道
物流仓储
跨境支付
选品策略
实操手册
报告
跨企查
百科
导航
知识体系
工具箱
更多
找货源
跨境招聘
DeepSeek
首页
>
从百舸争流到自成畦径——2026年中国AI投资策略
>
0
0
从百舸争流到自成畦径——2026年中国AI投资策略
求数科技
2025-12-15
1
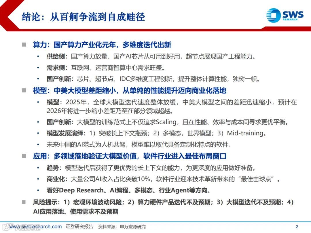
导读:算力:国产算力产业化元年,多维度迭代出新• 供给侧:国产算力放量,国产AI芯片从可用到好用,超节点展现国产工程
算力:国产算力产业化元年,多维度迭代出新
•
供给侧:
国产算力放量,国产AI芯片从可用到好用,超节点展现国产工程能力。
•
需求侧:
互联网、运营商智算中心需求旺盛。
•
国产创新:
芯片、超节点、IDC多维度工程创新,提升整体计算性能,独树一帜。
◼
模型:中美大模型差距缩小,从单纯的性能提升迈向商业化落地
•
模型:
2025年,全球大模型迭代速度整体放缓,中美大模型之间的差距迅速缩小,预计在 2026年将进一步缩小差距乃至在部分领域超越。
•
国产创新:
大模型的训练范式上不仅追求Scaling,且在性能、效率与成本间寻求更优平衡。
•
模型发展演绎:
1)突破长上下文瓶颈;2)多模态,世界模型;3)Mid-training。
•
未来中国的AI范式为人机共驾,模型难以取代具备定制化特点的软件。
◼
应用:多领域落地验证大模型价值,软件行业进入最佳布局窗口
•
趋势:
模型迭代后获得了更优秀的长上下文的能力,为更深度的应用做好准备。
•
商业化:
大量公司AI收入占比突破10%,软件行业迎来技术革新带来的“最佳击球点”。
•
看好Deep Research、AI编程、多模态、行业Agent等方向。
量:25年加速消化21-23年存量有效供给,而核心区位资源紧缺,新增供给显著下降
•
在建工程转固作为后验指标,已清晰体现24年以来需求回升与第三方IDC存量资源的快速响应, 预计25-26年这一趋势进一步放大。
◼
上架率:核心区位整体上架率持续回升,交付与上架周期相较历史显著缩短至约6个月
◼
价:供需关系改善以来逐步企稳,需求集中节点核心区位边际定价小幅回升
DeepSeek提供创新性光学上下文压缩新思路:视觉模态作为文本高效压缩媒介,文
本→图像→视觉token
•
处理效率大幅提升:
压缩比<10倍时,精度达97%;压缩比20倍时,精度~60%。实际应用 中单张A100-40G GPU可支持20万页数据处理每日。
•
视觉输入模拟人类记忆衰减:
久远上下文压缩为低分辨率图像实现自然遗忘,实现优化长上
下文管理。
核心架构设计是编码器、压缩、解码器
•
DeepEncoder编码器:80M SAM-base(窗口注意力主导,局部特征提取)、16倍卷积压缩、 300M Clip-large(密集全局注意力,全局语义理解)三级串联。
•
DeepSeek-3B-MoE解码器:3B参数规模(570激活参数),将视觉token重建为原始文本表征。
◼
DeepEncoder是核心创新:
•
例如1024x1024输入图像,先分割成4096patch token,前半部分80M产数量激活内存消耗可 接受,进入全局注意力之前先压缩至256个,使整体激活内存有效控制。
•
文字transformer计算复杂度O(n^2),DS-OCR在Clip以前为O(n)。
•
处理高分辨率能力、高分辨率下低激活内存、少量视觉token、支持多分辨率输入、适中参数量。
从过去的“预训练+后训练”两阶段变为“预训练-中期训练-后训练”三阶段:
•
预训练:
接触大规模多样化语料库奠定基础能力(类比通识教育阶段);
•
中期训练
:通过部分高质量、特定领域数据系统性增强模型核心能力(类比专业深造阶段);
•
后训练:
微调和对齐(类比岗前培训)。
◼
标志大模型开发从相对粗放的规模扩张进入精细化的系统工程阶段
免费下载PDF文件
点击 ↓ 小程序,搜索:百舸争流
【声明】内容源于网络
0
0
求数科技
科技、人工智能、网络安全、科学、工业软件信息资讯
内容
662
粉丝
0
关注
在线咨询
求数科技
科技、人工智能、网络安全、科学、工业软件信息资讯
总阅读
629
粉丝
0
内容
662
在线咨询
关注