HTC日扬科技设计的全金属角阀适用于超高真空的环境下(10⁻⁷ Pa~10⁻¹⁰ Pa),其阀体、阀芯、密封件等均采用金属结构,密封垫片采用的是可耐大温差的OFCH无氧铜。所有系列的全金属阀门都经历过数百种严苛工艺条件下的各类应用,有几千份成功安装案例,其卓越可靠性得到充分验证。
推荐指数
-日扬全金属角阀-
• 稳定开启,可靠隔离,适用于超高真空
• 全金属结构,耐极限高低温、抗辐射
• 手动驱动,常规扭矩扳手,操作简单
• 可轻松更换磨损的Gasket密封垫片
全金属阀属于提升锥阀的一种。当提升锥被顶至顶端时,阀门内部的结构腔气体流动不受阻碍。一旦提升锥被移动至阀门底部时,金属密封垫被压缩,阻绝气体的流通达到密封的效果。此类阀门常用于真空排气系统、高真空应用的抽气系统和半导体技术与研究系统等。
1
基本性能与参数
2
更换OFCH密封垫片
全金属角阀在经过高温烘烤和重新闭合后,可能需要增加开关扭矩以在后续循环中实现完美密封。当超过最大允许开关扭矩时,需要更换新的OFCH密封垫片,其具体操作方法如下:
直角型全金属角阀
直通Y型全金属角阀
3
高低温极限工况测试
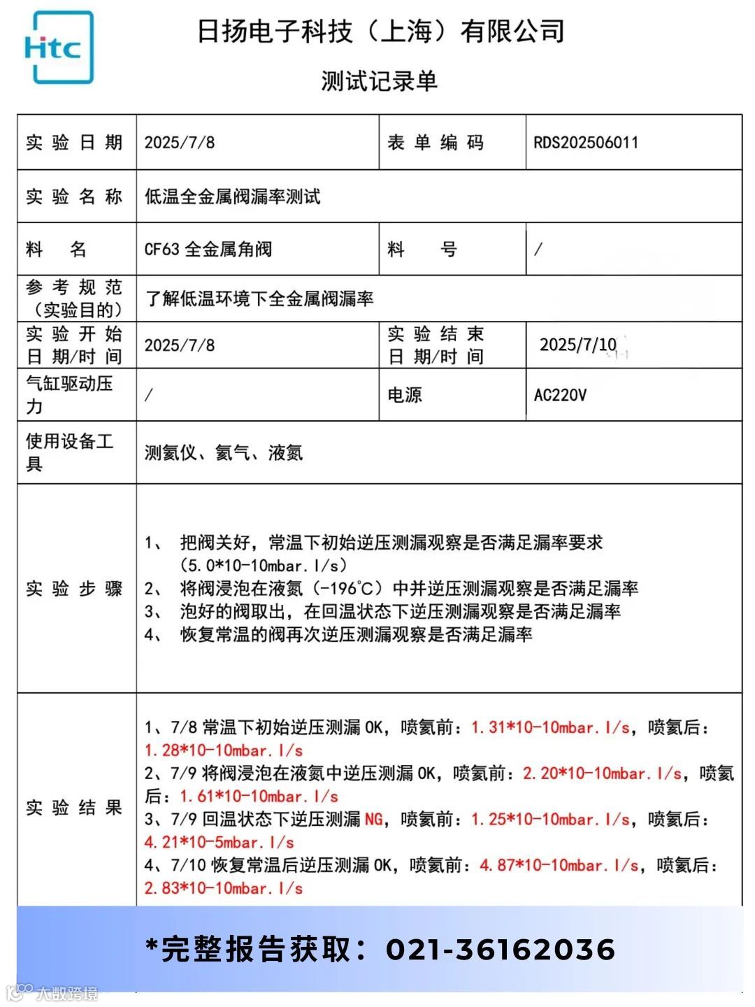
HTC全金属角阀在开启状态下通过400℃,关闭状态下300℃的高温测试,其密封性能达标。此外,日扬科技还做过可复现的-196℃极限低温测试,通过喷涂和浸泡液氮,阀门工作状况正常,其漏率在性能参数范围之内。

