文:泽平宏观团队
十二月政治局会议非常重要,部署2026年的经济工作。面对复杂多变的内外部形势,会议传递六大积极信号。
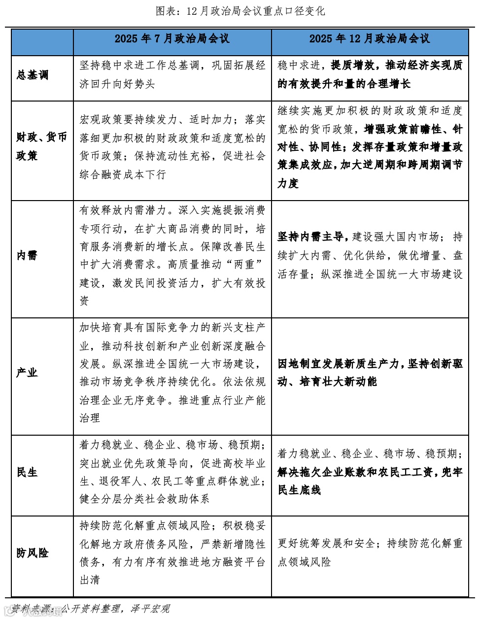
第一大信号,实施更加积极有为的宏观政策。2026 年是“十五五”的开局之年,要想达成2035年经济总量翻番、人均 GDP 也翻番的目标,仍需保持5%左右经济增速。因此,会议定调2026年宏观政策“更加积极有为”,政策基调延续宽松,重点领域政策保持力度。同时,会议新提出“发挥存量政策和增量政策集成效应”,政策稳中求进,不会大收大放,追求经济更高质量,这是中国经济新周期、新常态的要求。
第二大信号,财政政策更加积极,货币政策适度宽松,保持政策延续性。这次强调“增强政策前瞻性、针对性、协同性”,“加大逆周期和跨周期调节力度”,目的是在短期与长期、发展与安全寻求新平衡。财政政策“更加积极”,赤字率估计仍有4%,加上专项债、特别国债等,广义赤字能达到9%以上,更多资金会被引导到新基建、新型城镇化、科技创新和保障性住房等领域。货币政策继续保持“适度宽松”的提法,意味着利率还有下调空间。目前,企业和居民资产负债表仍需修复,预计明年还会继续降息降准,科技创新、绿色发展等领域是重点倾斜对象。
第三大信号,明确“创新驱动”核心地位,预计以人工智能为代表的超级应用将加快落地,带动大规模新基建投资。会议紧扣“十五五”规划要求,将“新质生产力”作为核心抓手,强调科技与产业深度融合,服务“制造强国、质量强国”等战略目标。当前,以人工智能为引领的第四次科技革命,正推动全球展开一场争夺AI霸权的军备竞赛。中国企业最擅长的就是将昂贵的科技产品变成普惠的基础应用,从光伏、新能源汽车到芯片,人工智能革命也不例外。一旦技术路径跑通,国产芯片性能追平,将推动人工智能进入大规模超级应用时代。这场由人工智能驱动的新基建浪潮,将拉动算力、电力与铜等工业关键节点的大规模设备投资,带动整个产业链的资本开支进入上行周期。
第四大信号,内需成为重中之重,预计将落实提高消费率重要举措。这次会议不仅强调“扩大内需”,而且提出“内需主导”。现阶段,出口面临外需走弱和不确定性增强,内需才是中国经济的基本盘。会议提到“纵深推进全国统一大市场建设”,这意味着2026年会下大力气打破地方壁垒,让要素自由流动;同时,投资于人和投资于物相结合,真正让居民涨收入,减顾虑,敢花钱。2026年扩大内需政策可能有三个发力点:一是接着实施 “以旧换新”,同时推进大规模设备更新,补贴兼顾居民和企业;二是在社保、教育、医疗、养老等方面加大投入,让居民敢花钱;三是针对新市民、年轻人还有银发经济群体,推出更细致的税费优惠和金融支持,让消费升级真正落到实处。
第五大信号,风险防控从 “应急处置” 进入 “平稳化解” 阶段。对内,地方政府化债提速,11月地方政府负债率为72.3%,较2024年增速放缓3.2个百分点;本次新闻通稿虽然没有提及地产,但预计稳地产、去库存、房企纾困继续推进。对外,本次会议新增“统筹国内经济工作和国际经贸斗争”表述,美国虽与我国达成阶段性关税“休战”,但仍在进行供应链重构、强化科技封锁、构建排他性规则等。2025年1-11月中国对美出口累计同比下降18.9%,而去年同期3.9%,直接冲击机械设备、电气设备等品类。
第六大信号,民生为大,稳企业、稳市场、稳预期。与2024年12月会议“加大民生保障力度、覆盖重点群体”的部署相比,本次会议明确提出“解决拖欠企业账款和农民工工资问题”的具体任务,将民生保障与消费提振联动。具体来看,一是企业账款拖欠问题需要解决。2025年10月私营工业企业应收账款达10.3万亿元,同比增长4.9%,反映中小企业现金流压力持续加大。最高法数据显示,2025年1-9月已清理政府机关和事业单位拖欠中小企业账款311.42亿元,表明拖欠问题是制约企业活力的重要原因。二是农民工权益需求保障。住建部2025年12月部署“治理欠薪冬季行动”,要求对欠薪问题“分类施策、动态清零”,并提及“工程款拖欠引发欠薪”的传导风险,显示农民工工资保障需从源头化解。三是民生与经济协同需求上升。2025年会议将“解决拖欠问题”与“稳企业、稳市场、稳预期”结合,反映民生保障已不仅是社会目标,更是稳定经济循环的重要抓手。
中国经济潜力大,只要全力拼经济,加大民营经济保护,大力发展新质生产力,则东升西降和信心牛可期。
END
风险提示:市场有风险,投资需谨慎。本文仅作为知识分享,不代表瑞承立场,不构成任何投资建议,对内容的准确与完整性不做承诺与保障。过往成绩表现不代表未来业绩,投资可能带来本金损失。任何人依据本文做出投资决策,风险自担,信息发布方不承担任何法律、法规及相关责任。


