近期,中国科学院分子细胞科学卓越创新中心的陈玲玲团队在bioRxiv发表研究论文:abcFISH enables multiplexed, single-molecule visualization of circular RNA spatial heterogeneity。
该研究建立了基于扩增子的环状RNA荧光原位杂交技术(abcFISH)。该方法通过优化滚环扩增(RCA)策略精准靶向circRNA的反向剪接连接(BSJ)位点,实现了对circRNA的高特异性、单分子水平成像。abcFISH能在细胞与组织中进行定量、多重检测,不仅揭示了单个基因座的可变环化模式、细胞类型特异的circRNA表达特征以及神经元与脑组织中的空间分布,还首次可视化了Cdr1as与Cyrano的共定位及其功能互作。此外,该技术也被用于验证治疗性双链circRNA适配体的有效性,展现出重要的应用潜力。
RCA-abcFISH实现
高特异性的circRNA单分子检测
依托在BSJ周围精准设计的padlock/primer探针,abcFISH通过RCA仅在BSJ±5nt区域产生特异信号,偏离则信号明显下降,体现严格序列特异性。相比易漏检或背景高的smFISH与circFISH,abcFISH在信噪比与检测准确性上更具优势,是更可靠的circRNA空间成像与定量工具。
图1 RCA机制实现circRNA的单分子成像
abcFISH显著优于现有circRNA成像方法
相比smFISH与ampFISH,abcFISH具有更高的特异性、更低的背景噪声以及最佳信噪比,能避免ampFISH易产生的非特异放大与假阳性信号;同时无需多探针、几乎不受转录本长度限制,并依托统一的padlock骨架和BSJ精准靶向,实现更高效、可靠的circRNA单分子检测。
abcFISH实现
多类型circRNA的精准单分子成像
abcFISH在多种长度与丰度的circRNA上均展现出稳定的单分子检测能力,不仅可检测circSPECC1(4)与circCDYL(2),还能识别传统方法难以成像的短片段circASPH(2,3),并对低丰度靶标实现精确量化。其结果与qPCR标准曲线高度一致,证明abcFISH具备可靠的定量精度,是circRNA空间分布研究的高效工具。
abcFISH实现
多靶标与异构体级别的定量circRNA成像
abcFISH可在单细胞内同时成像多种circRNA,且定量结果与FPB和qPCR高度一致,并能通过RNase L介导的降解实验反映circRNA的动态变化。其还能区分同一基因座的多个circRNA异构体,并在不同细胞系中呈现一致的定位与表达差异,结果与RNA-seq完全吻合。
整体上,abcFISH以高灵敏度和特异性实现多靶标、异构体层面的单分子定量成像,为circRNA的空间功能研究提供有力工具。
图2 abcFISH实现circRNA降解监测与可变环化检测
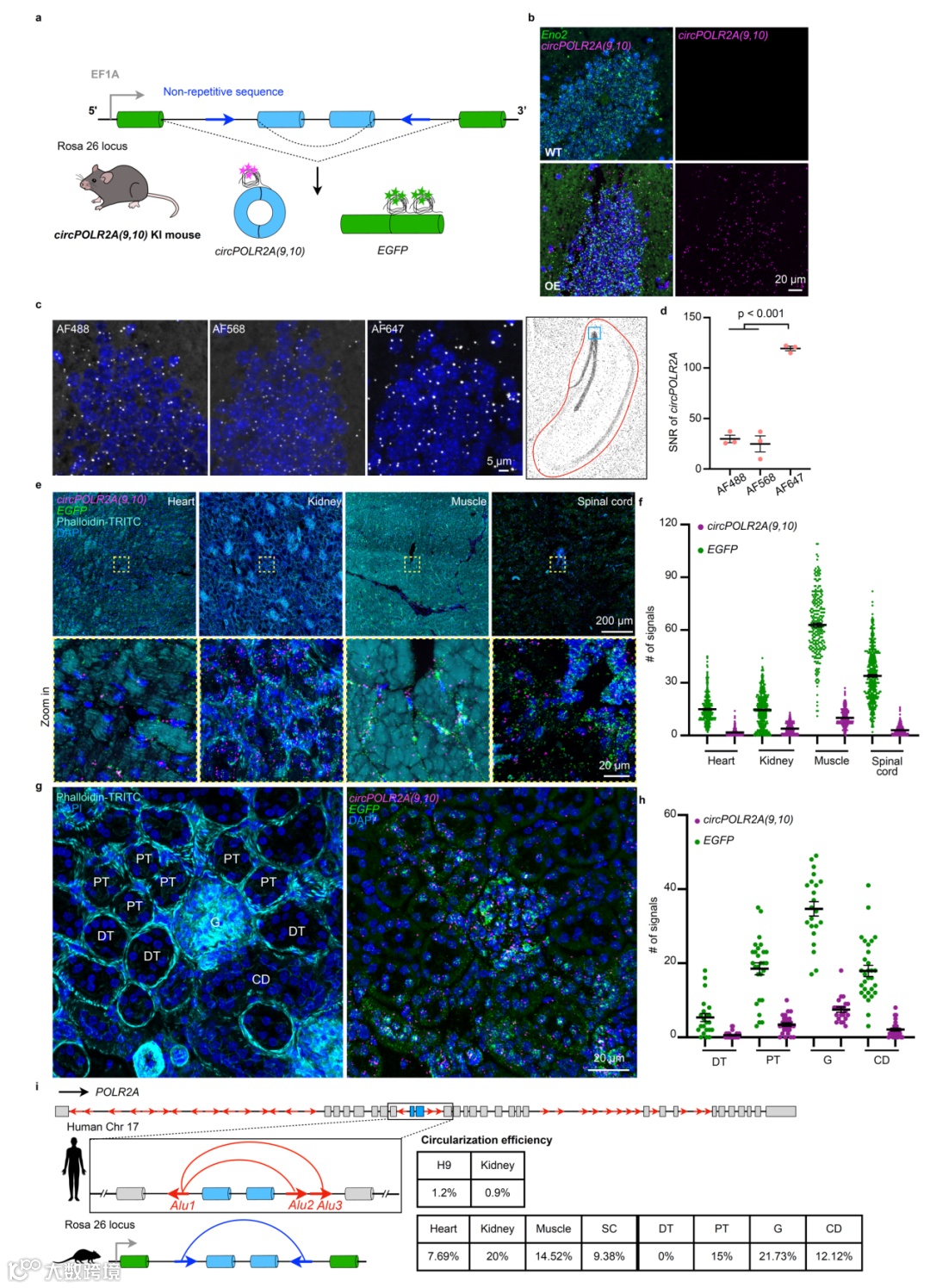
abcFISH实现
circPOLR2A的体内精准成像
在KI小鼠中,abcFISH可在脑、心、肾等多组织中高特异、无背景地成像circPOLR2A(9,10),并结合EGFP实现体内环化效率定量。其环化率在不同组织间差异明显(心脏~7.69%,肾脏~20%),支持由反向重复序列驱动的高效环化机制。同时,肾脏各肾单位结构亦呈现显著的空间异质性。
总体而言,abcFISH能在体内实现高灵敏、空间分辨的circRNA单分子定量,为circRNA空间生物学研究提供重要工具。
图3 体内abcFISH显示circPOLR2A(9,10)在不同组织间呈现异质性表达
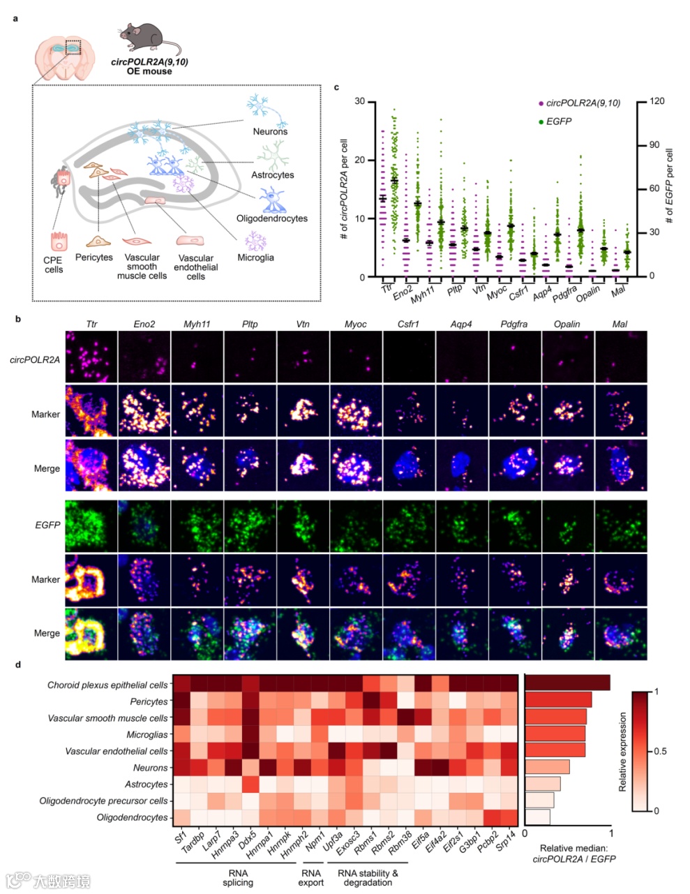
海马细胞类型中
circPOLR2A(9,10)的异质表达及调控
利用abcFISH结合KI小鼠,研究发现circPOLR2A(9,10)在海马细胞类型间呈显著异质性:CPE细胞表达最高,少突胶质细胞最低,且环化效率与组织水平一致。单细胞RNA结合蛋白(RBP)分析显示多种反向剪接相关RBP(如HNRNPK、DDX5、TARDBP)在高表达细胞中富集,提示circRNA的细胞类型特异性可能由RBP组合协同调控,而非单一因子决定。
图4 CircPOLR2A(9,10)的表达受细胞类型差异与RBP组合效应的潜在调控
海马区域中circRNA呈现显著空间异质性
多重abcFISH显示不同circRNA在海马各亚区及细胞类型间分布差异明显:circAnks1b偏核定位、Cdr1as主要胞质且在CA1最为富集,并显著高表达于神经元而非小胶质细胞,反映circRNA在海马中具有区域与细胞类型特异的表达格局。
图5 abcFISH揭示体内内源性circRNA的表达异质性
Cdr1as与Cyrano在神经元胞体共定位
abcFISH成像显示,Cdr1as与Cyrano在海马CA1区主要分布于神经元胞体,树突中信号较少。单细胞定量进一步发现,Cdr1as在Cyrano高表达细胞中显著富集,两者在初级神经元中的丰度呈显著正相关,支持Cyrano通过miR-7途径稳定Cdr1as的模型。
图6 单分子circRNA成像揭示Cyrano是Cdr1as表达量的正向调控因子
ds-circRNA
减少AD小鼠海马星形胶质细胞浸润
在5×FAD阿尔茨海默病模型中,AAV递送的ds-circPOLR2A(9,10)与ds-circCAMSAP1(2,3)能显著降低海马区GFAP信号,分别减少38%与16.4%的星形胶质细胞浸润,相比EGFP对照组呈明显减炎作用,表明ds-circRNA具有体内抗炎潜力。
图7 递送双链circRNAs(ds-cRNAs)可减少海马区星形胶质细胞的浸润
总结
该研究开发的 abcFISH 是一项稳健、高特异性的 circRNA 单分子成像技术,可在细胞与组织层面实现定量且可多重的检测,系统揭示 circRNA 的空间异质性、细胞类型特异表达及分子互作,为 circRNA 的定位研究、功能解析及疗效评估提供了强有力的技术支撑。
在 RNA 疗法领域,abcFISH 具有三方面关键价值:
(1)递送效率与定位评估:可在组织尺度精确显示治疗性 circRNA 是否成功进入靶细胞及其细胞内分布,有助于优化载体设计、剂量及给药策略;
(2)关联治疗 RNA 与局部生物效应:能够同时可视化 circRNA 与蛋白(如 GFAP)或其他 RNA,在单细胞分辨率下解析治疗机制,这是传统测序方法无法实现的;
(3)助力个性化与机制导向的 RNA 药物开发:其高空间解析能力可揭示不同细胞类型对治疗性 circRNA 的差异性响应,为精准 circRNA 药物的开发与机制研究提供关键洞见。
原文链接:
https://www.biorxiv.org/content/10.1101/2025.11.16.688740v1
•往期回顾•





