近期,中山大学孙彩军教授团队及中山大学眼科中心谢志教授团队等合作研发一种基于改良型Tornado系统的长环状RNA系统,并初步阐释其提升胞内circRNA表达水平的作用机理。在该研究中,科研团队系统探索了提升胞内环状RNA环化效率和表达水平的策略,并首次发现通过在其启动子与内部核糖体进入位点(IRES)之间插入特定间隔序列,可显著增强下游基因的表达。这一发现不仅为优化胞内环状RNA表达系统提供了实用方案,也为合成生物学中调控元件的理性设计提供了新见解。相关成果近期以“Development of a modified RNA circularization system to improve circRNA-based protein expression in mammalian cells”为题发表在国际期刊《RNA》。
此外,上述团队还合作开发了两种无痕环化RNA系统——SCAP和mSCAP,通过将Anabaena内含子来源的Exon 1和Exon 2序列整合至CVB3 IRES区域,实现了circRNA的高效环化。并且与传统环化系统相比,SCAP系统能显著提升蛋白表达水平,同时维持circRNA的稳定性和低免疫原性特征。相关成果近期以“Development and comprehensive evaluation of scarless circularization systems for circular RNA therapeutics”为题发表在国际期刊《Molecular Therapy-Nucleic Acids》。
环状RNA技术方兴未艾,正在迅速发展成为下一代生物医药的重要平台——从疫苗到蛋白替代疗法,其应用前景令人期待。未来,随着环化效率和表达调控技术的进一步成熟,环状RNA有望在精准医学和传染病预防中扮演关键角色。
mRNA药物和疫苗已成为一种在多种生物医学应用中极具前景的技术。然而,因线性mRNA在细胞质中的固有不稳定性,其半衰期较短,显著限制了其治疗潜力。这一局限性可以通过circRNA得到有效解决。与线性mRNA相比,circRNA具有更强的外切核糖核酸酶抗性和更高的结构稳定性。circRNA的优越稳定性使其成为实现持续表达蛋白质的理想替代品,因此在推动circRNA药物和疫苗开发方面具有巨大潜力。与5’端帽依赖翻译的线性mRNA不同,circRNA利用内部核糖体进入位点(internal ribosome entry site,IRES)来招募翻译相关因子的非帽依赖翻译机制进行翻译。
目前,环状RNA的制备主要有两种策略:体外合成和细胞内合成。体外合成产量较高,但容易残留引起免疫反应的杂质;而细胞内合成则利用人体自身的剪接机制,大大降低了免疫原性风险,更适用于临床。近年来,像基于“Tornado”系统这样的新技术,通过核酶自剪切机制高效环化RNA,显著提高了胞内的环状RNA产率,尤其在小片段RNA(如适配体)中效果突出。尽管如此,环状RNA技术在走向广泛应用的过程中仍面临一些挑战,比如长片段编码序列的环化效率和表达水平仍低于线性mRNA系统。因此,如何合理设计顺式调控元件成为提高表达的关键。
体外环化得到circRNA的技术已经十分成熟,从一开始的Ⅰ型内含子环化方法的产物有“疤痕序列”,该疤痕序列可能引起免疫原性,到现在多种环化策略的环化产物无“疤痕序列”,有望减少由circRNA诱导的免疫原性。若继续降低circRNA的免疫原性,则需要进一步对体外合成的circRNA进行m6 A等修饰,增加工艺步骤与成本。在细胞内合成的含外源序列的circRNA可以消除部分由体外合成的circRNA诱导的免疫原性,但是现有细胞内环化长RNA系统都面临circRNA丰度、环化效率低的问题。既往研究已表明,Tornado系统环化效率高,且环化小RNA能获得极高丰度,另外,尽管丰度较低,也能在细胞内环化长RNA。因此如何提高基于Tornado系统的长circRNA的过表达水平成为目前的一个难题。
为解决此问题,该研究团队全力合作数年之久,研发出一种基于Tornado系统的细胞内长circRNA过表达载体的优化策略。首先,该团队经过比较,应用Tornado系统得到包含IRES与目的基因(GFP)的circRNA时,使用HRV-B3 IRES及其优化spacer序列能获得更强的GFP平均荧光强度,但是Tornado翻译系统的GFP RNA水平仍远低于线性mRNA翻译系统(图1)。
图1 应用优化HRV-B3 IRES的Tornado系统获得更高蛋白水平(引自Cui et al. RNA, 2025)
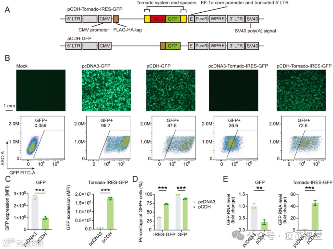
接着,该团队将Tornado翻译系统克隆至慢病毒穿梭质粒pCDH载体。结果显示,对于线性mRNA翻译系统,真核细胞过表达载体pcDNA3的GFP RNA水平与GFP信号均强于pCDH载体。令人意外的是,对于Tornado翻译系统,却得到相反结果,表明pCDH载体上的某些元件能够抵消Tornado系统与IRES对目的基因RNA水平的下调作用(图2)。
图2 基于pCDH载体的Tornado翻译系统增强circRNA的蛋白水平(引自Cui et al. RNA, 2025)
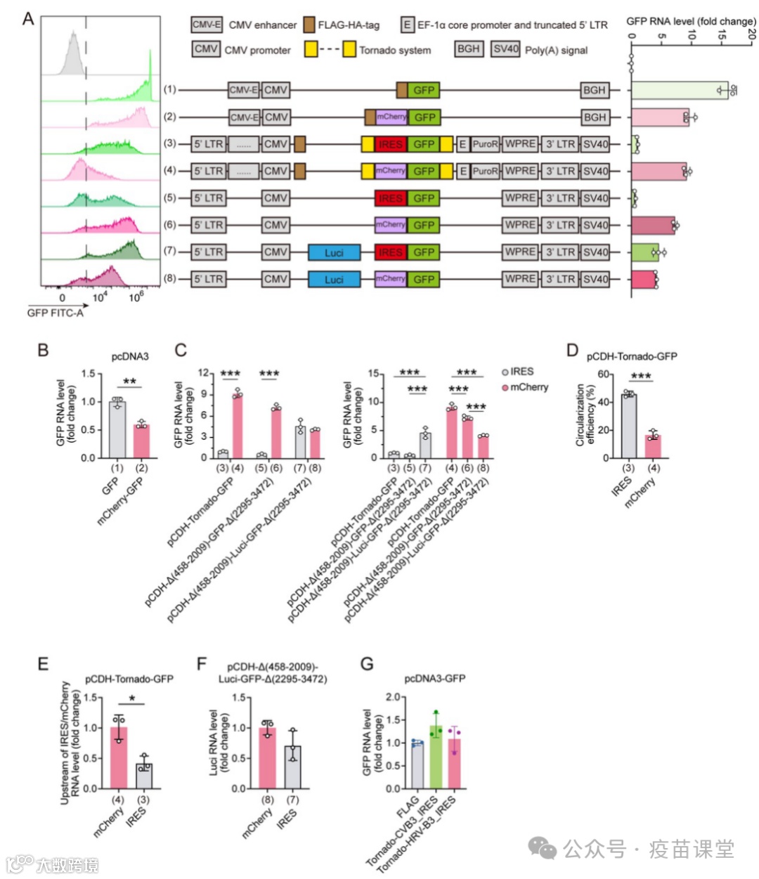
在此基础上,研究人员构建不同元件组合的含IRES或不含IRES的质粒,并且比较目的基因的RNA水平。实验数据显示,IRES对其下游目的基因的RNA水平有负向调控作用,且该作用具有位置依赖性,通过在IRES及其上游CMV启动子之间插入一段间隔序列,可抵消该负向调控作用。另外,与不含IRES相比,含IRES的Tornado系统的环化效率更高(图3)。
图3 IRES具有RNA水平负向调控和促进RNA环化的双重作用(引自Cui et al. RNA, 2025)
然后,研究人员对比了不同元件组合的Tornado翻译系统的目的基因RNA水平与蛋白水平。结果显示,在IRES及其上游CMV启动子之间插入一段间隔序列,能提升Tornado翻译系统的环化效率,该结果可能与环化前体RNA水平增加有关。与pcDNA3载体相比,增加5’ LTR(及其上游RSV启动子)、IRES及其上游CMV启动子之间的间隔序列、WPRE、3’ LTR的Tornado翻译系统(无CMV增强子)能够获得更高的GFP RNA和蛋白表达水平(图4)。
图4 增加IRES与上游启动子的距离抵消RNA水平负向调控作用(引自Cui et al. RNA, 2025)
最后,该团队还将优化后Tornado翻译系统与商业化circRNA过表达载体作比较,发现对于环化长RNA,优化后Tornado翻译系统表现更加优秀,具有更高目的基因RNA水平和环化能力(图5)。
图5 优化Tornado系统对长RNA的表达水平和环化能力优于pLC5-ciR(引自Cui et al. RNA, 2025)
总之,这种基于Tornado翻译系统的细胞内长circRNA过表达载体的优化策略可高效表达含IRES的circRNA,有望广泛应用于药物和疫苗的研发,从而降低circRNA免疫原性、提升蛋白持续表达能力。上述技术已申请国家发明专利,欢迎合作交流。
中山大学为该工作的第一完成单位,中山大学公共卫生学院(深圳)孙彩军教授和中山眼科中心谢志教授为共同通讯作者,硕士研究生崔明婷为第一作者。该研究得到国家自然科学基金(82472267,82271786),广东省科技计划(2021B1212040017),深圳市科技计划(ZDSYS20230626091203007)等项目资助。
研究团队介绍:孙彩军博士,中山大学公共卫生学院(深圳)教授,博士生导师。兼任中山大学华南生物安全高等级实验室副主任,中国疫苗行业协会疫苗学教育专业委员会副主任委员、中国疫苗行业协会疫苗学基础研究专业委员会常务委员等。研究方向主要为新型疫苗和抗病毒药物研发。近些年在国内外学术期刊发表120 余篇;申请国际国内发明专利20余项;撰写《疫苗与免疫》(副主编)、《疫苗与健康》(副主编)等10余本教材专著;承担国家科技重大专项任务、国家重点研发计划项目任务、国家自然科学基金面上项目、广东省科技计划等20余项经费;担任Plos Pathogens, Human Vaccines&Immunotherapeutics, Viruses, Microbes & Immunity等期刊编辑(Editor)和编委(Editorial board)。本团队长期招收博士后、专职科研人员,欢迎对病毒学、免疫学、材料学、流行病学等交叉研究方向感兴趣的有志之士加入。联系方式:suncaijun@mail.sysu.edu.cn
论文链接:https://rnajournal.cshlp.org/content/early/2025/09/11/rna.080733.125.long
•往期回顾•





