近日,中国科学技术大学生命科学与医学部张凯铭/李珊珊课题组在NatureCatalysis杂志发表研究论文“Structural Insights and Engineering of T4 td Intron for Improved RNA Circularization”。
这项研究通过cryo-EM解析T4 td内含子线性与环状结构,明确了RNA环化过程中关键的构象变化(P1ext重排、U14–G37新配对、金属离子重新定位等),并基于结构优化设计U14C、G37A等突变,大幅提升PIE系统的RNA环化效率,性能超过现有主流平台(Anabaena-PIE、TRIC-V2)。该研究为开发高效、低免疫原性、高稳定性的circRNA制剂提供了结构基础和工程策略。
线性T4 td内含子的3.1Å结构解析
Cryo-EM以3.1Å分辨率解析了精简版线性T4 td内含子的整体结构,显示其折叠方式与典型IA2类I型内含子高度一致。结构完整呈现催化核心(P3–P9、P4–P6)及外围稳定元件,并直接可视化多项关键长程相互作用,包括P2–P8与P9–P5的四环–受体识别,以及A57、A73参与的摆动受体。催化结构特征如P7的G-结合口袋、P3–J6/6a三级相互作用和bulge-G motif均被清晰捕获。值得强调的是,本研究首次在T4 td中直接观察到P9.0a的G199–C261 Watson–Crick配对,并由相邻A-minor作用进一步稳定,支持其在3′端剪接位点对接中的关键作用。整体结构为理解T4 td内含子的催化机制提供了近原子级基础。
图1|T4 td线性内含子的冷冻电镜结构
T4 td内含子的环化机制及关键结构重塑
Cryo-EM显示,T4 td内含子的环状结构在整体折叠上与线性形式相似,但在三级结构上发生明显重排。其中最关键的变化是P1ext的消失以及P2区配对从U14–U38转变为U14–G37,这一结果与DMS化学探测一致。环化最终通过3′端G(ωG)与5′端第4个核苷酸A形成磷酸二酯键,使环状RNA比线性短3nt。金属离子也经历了重新定位:MA保持主要催化作用但失去对U74的结合;MB/C移动至ωG附近,失去对A73的作用并与A120、A192及ωG的2′/3′-OH建立新联系,成为稳定环化产物的关键;ME的作用基本不变。这些变化共同揭示了环状T4 td内含子的特有稳定机制。
研究证实T4td内含子的环化由ωG的羟基进攻5′端第3个核苷酸A完成,切除5′端3nt并在U|A处形成GpA键,逆转录测序与Cryo-EM均支持这一精确环化位点。该反应机制与其pre-mRNA剪接第一步相似。环化依赖三个关键结构要素:P1ext中A57–A73的摆动受体用于位点识别(其突变会完全破坏环化);ωG必须占据G-结合口袋并以3′-OH发起亲核攻击;以及P2区由U14–U38配对重排为U14–G37,这一构象变化有助于闭环状拓扑的形成。这些结果共同阐明了T4 td内含子完成自发环化所需的关键化学步骤与结构重塑。
图2|环化T4 td内含子的生化与结构特征解析
图3|T4 td线性与环状内含子构象的结构比较分析
U14C/G37A突变增强RNA环化
基于环化过程中P2区G37由U14–U38转为U14–G37配对的结构变化,研究者针对该区域设计了U14C、G37A和U38A突变以评估其对环化效率的影响。体外剪接结果显示,U14C与G37A明显提升环化效率,而U38A无促进作用,说明稳定形成U14–G37 Watson–Crick配对有利于环化。进一步在40–55°C的多温度实验中,U14C和G37A在所有条件下均优于WT,包括最优剪接温度50°C,表明这些突变具备与温度无关的内在环化促进能力。
图4|通过P2区突变提升T4 td前体mRNA的环化效率
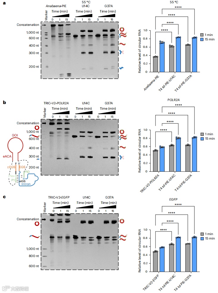
T4 td结构突变使PIE环化更高效
将结构指导的U14C和G37A突变引入T4 td-PIE并以POLR2A为目标RNA后,两个突变都在37°C和55°C下显著提升circRNA环化效率,且效果强于WT。进一步基准测试显示,这些工程化PIE变体在两种温度下均优于Anabaena-PIE,在55°C条件下对POLR2A(336nt)及更长的EGFP(1,455nt)目标的表现也优于TRIC-V2,不仅环化效率更高,且串联副产物更少。结果表明,基于结构优化的T4 td-PIE突变体能够显著增强circRNA产量,提供优于现有平台的高效环化工具。
图5|T4 td-PIE突变提升POLR2A circRNA的产量
图6|T4 td-PIE突变体与Anabaena-PIE和TRIC-V2系统的性能对比基准测试
总结
本研究以近原子分辨率解析了T4 td内含子在线性与环状状态下的三维结构,首次揭示了RNA自发环化过程中关键的构象重排、金属离子重新定位以及催化位点精确组织方式,从而构建了完整的RNA环化分子机制模型。基于结构信息,研究者成功设计出U14C与G37A等高效突变,大幅提升了PIE系统的环化能力,并在多种温度和不同长度的RNA中稳定优于现有平台(如Anabaena-PIE与TRIC-V2)。这项工作不仅为理解I型内含子介导的RNA环化提供了坚实的结构基础,也提出了可直接用于产业化的工程策略,有望显著推动circRNA在疫苗研发、RNA药物与合成生物学领域的规模化应用与技术落地。
原文链接:
https://www.nature.com/articles/s41929-025-01445-z
•往期回顾•





