2025年12月9日,来自厦门大学生命科学学院的纪志梁教授团队与福州大学生命科学研究所杨宇丰教授团队在bioRxiv上联合发表了颠覆性研究论文:“3’ to 5’Translation of CircularRNAs?”。
该研究打破了“5’→3’单向翻译”的中心法则,首次证实环状RNA可进行3’→5’反向翻译。通过对大规模多组学数据的系统整合与重分析,研究鉴定了包括59000个人类蛋白在内的约100万个反向翻译产物。结合严格的体内外实验与功能验证,确立了该机制的保守性及其实际生物学功能。这些结果表明,现有蛋白质组注释仍存在重要空缺,并对经典遗传密码框架提出了新的思考,对生物学和治疗学具有广泛影响。
研究背景与反向翻译假说
尽管人类基因组测序已几近无缺,但蛋白质组学的发现步伐却反常地陷入停滞。大规模质谱数据因无法匹配现有参考数据库而沦为未解的生物学“暗物质”。这一悖论现象深刻暗示了现有基因组注释范式的局限性,或预示着大量未被传统手段探测到的非经典翻译产物广泛存在。
在此背景下,本研究提出了一种极具颠覆性的“反向翻译”(Backward Translation,BT)机制。不同于“反义转录本翻译”或“逆转录翻译”,BT是指核糖体直接以环状RNA(circRNA)为模板,沿着3’→5’方向逆向读取遗传信息。其核心特征在于对遗传密码的镜像识别——以5’-GUA-3’为起始,5’-AAU/AGU/GAU-3’为终止。这一全新模式完全不同于反义或逆转录翻译,有望通过挖掘大量未被注释的多肽,从根本上解释基因组中的“暗物质”。
图1 环状RNA介导的BT的发现
多组学解析与BT蛋白质图谱
本研究结合大规模计算预测与多组学验证,证实环状RNA介导的BT广泛存在于从酵母到人类的多个物种中。通过Ribo-seq与质谱分析,研究鉴定了60,132个高置信度BT蛋白,其中人类来源高达59958个,几近现有已知人类蛋白质总数的三倍,极大拓展了我们对蛋白质组边界的认知。特征分析显示,BT蛋白多为外显子来源的小分子多肽(20-60个氨基酸居多),呈现显著的组织特异性(86.5%)与进化保守性,表明其受精密调控而非随机产物。这一发现揭示了一个蛋白质组学的“镜像世界”。
图2 BT的统计概览
BT蛋白独特的序列、表达与结构特征
与传统顺向翻译(FT)产生的宿主蛋白截短变体不同,BT蛋白展现出完全独特的序列特征,在现有数据库(如UniProtKB)中均未发现显著同源匹配。尽管BT蛋白缺乏经典的保守结构域,但约80%含有与代谢及信号转导相关的功能基序。在表达层面,BT蛋白平均丰度约为同源线性mRNA编码的宿主蛋白的1/32,但其表达水平与circRNA的表达及宿主蛋白的丰度均无显著相关性,提示存在独立的调控机制。结构预测(AlphaFold)进一步揭示,BT蛋白富含环状区域(Loop),构象高度灵活,且与已知蛋白质结构相似度极低,代表了一类全新的蛋白质。
BT的内源性验证
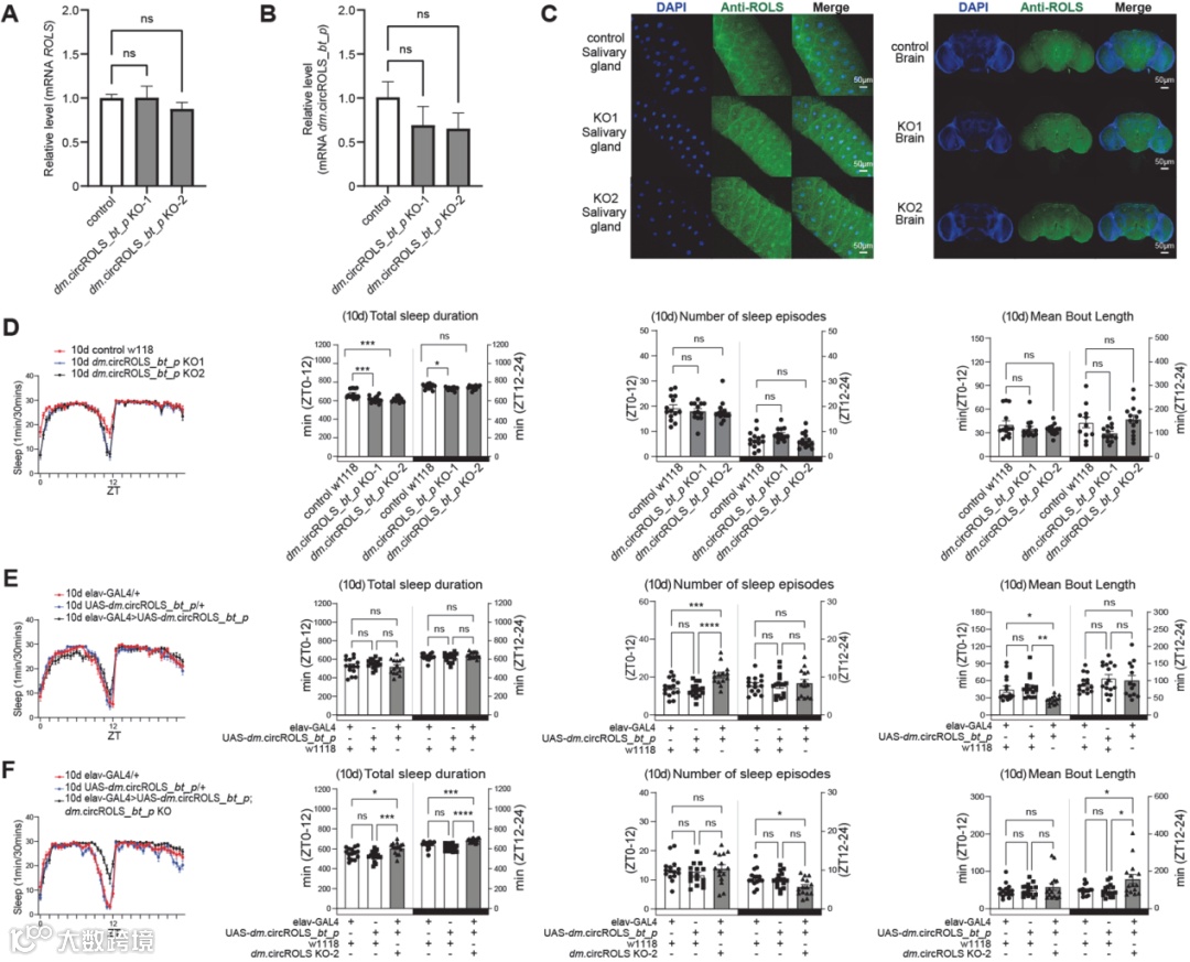
为确证BT在真核生物体内的真实存在,研究团队分别利用人类HeLa细胞和果蝇模型进行了严谨验证。针对人类hs.circCAPN15,研究通过免疫荧光证实其编码的BT蛋白定位于细胞质,并利用CRISPR/Cas9技术构建反向mScarlet3敲入株,成功检测到融合蛋白的特异性表达。在果蝇模型中,研究不仅在脑和唾液腺中检测到dm.circROLS来源的BT蛋白(经免疫沉淀-质谱确认),还通过构建敲入株及特异性突变起始密码子(5’-GUA-3’→5’-GUC-3’)的敲除株,实现了BT蛋白的体内示踪与功能缺失验证。这些结果从内源性水平有力证实了反向翻译机制在真核生物中的真实性。
图3 内源性BT的体内外验证
机制解析与合成生物学验证
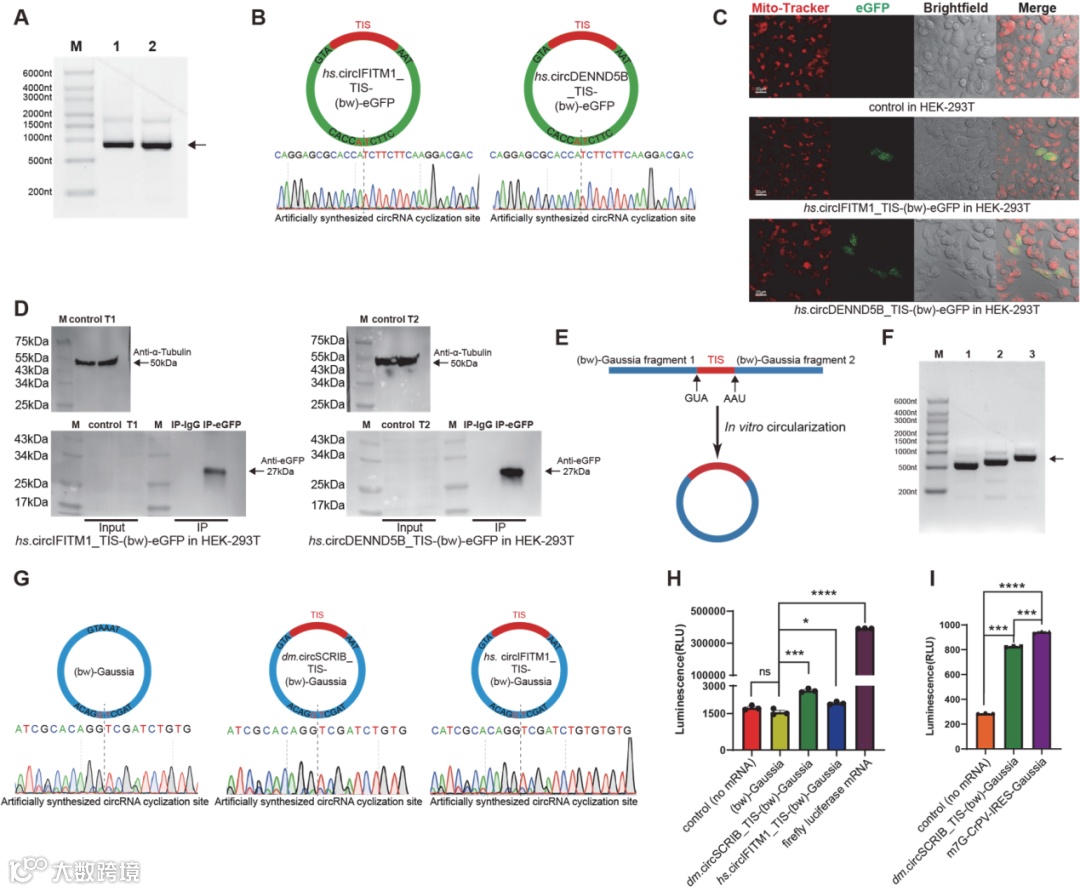
研究利用合成生物学构建了反向eGFP报告系统,成功在细胞内重构了反向翻译过程。机制解析发现,富含“TCCCA...TGGGA”的茎环结构是关键起始元件,破坏该结构或突变起始密码子均可阻断翻译。进一步的无细胞体系验证证实,circRNA 作为模板可以驱动 3’→5’的反向翻译,且依赖特定序列/结构(TIS、茎环)。这一成果不仅验证了反向翻译的物理真实性,也为利用该机制按需定向合成新型蛋白质成为可能。
图4 与BT起始相关的序列特征
图5 环状RNA中反向开放阅读框的体外翻译
BT蛋白的生物学功能验证
研究团队通过体内外实验证实了BT蛋白具有确切的生物学功能,而非转录“噪声”。在人类HeLa细胞中,利用CRISPR/Cas9特异性敲除hs.circCAPN15来源的BT蛋白(且不影响宿主基因表达),导致细胞增殖与迁移能力显著增强,而过表达该蛋白则产生相反的抑制效果,表明其具有抑制细胞生长与迁移的功能。在果蝇模型中,研究筛选并确证了源自dm.circROLS的BT蛋白参与睡眠稳态调节:敲除该蛋白导致果蝇昼夜睡眠时长显著减少,而神经元特异性回补实验成功挽救了这一表型。这些结果有力证明了BT蛋白具有真实的生物学功能,可能成为未来疾病治疗的新靶点。
图6 hs.circCAPN15_bt_p在HeLa细胞中的生物学功能
图7 过表达dm.circROLS_bt_p挽救由基因敲除引起的睡眠表型
总结
这项研究刷新了我们对基因解读的认知。它不仅打破了翻译只能单向进行的传统观点,提示核糖体机制具有高度灵活性;还为那些长期无法识别的质谱信号提供了合理解释,极大扩充了我们已知的人类蛋白库。考虑到BT蛋白在调控细胞增殖与神经调节中展现出的生物学活性,这些新发现的分子可能在未来的生物医学研究中具有重要价值。
原文链接:
https://www.biorxiv.org/content/10.64898/2025.12.08.692888v1

•往期回顾•





