在消费电子迭代加速、新能源应用场景持续拓展的今天,电池作为核心能源载体,其安全性、能效与适配性已成为技术突破的关键。南芯科技凭借在芯片领域的深厚积累,将电池管理系统 (BMS) 列为重点布局的赛道,通过技术创新破解行业痛点。
近日,南芯科技移动事业部 BMS 产品线经理李琳瑶接受集微网采访,从近期推出的智能锂保芯片 SC5617E 的技术创新和应用亮点出发,探讨了 BMS 技术的进化逻辑、多场景应用潜力及南芯科技的战略布局。
从能量密度到全生命周期管理
消费电子对续航与轻薄的追求,推动着电池技术不断突破。硅负极电池因能量密度优势从高端旗舰向大众市场渗透,但随之而来的能量利用等问题,也让行业意识到,电池技术的竞争,早已超越单纯的“容量竞赛”。
硅负极电池的普及,本质上是对“电池全生命周期管理”能力的考验。李琳瑶指出,传统电池保护方案多聚焦充放电安全,却难以适配电池及系统的需求。目前的 BMS 方案主要针对的是石墨电池方案,同样的欠压机制被应用到硅负极电池产品上,导致能量无法被充分利用;再如运输中产品自耗电会缩短存储时间,产线测试时的功耗监测效率也有待提升,“这些问题不是单一环节的优化能解决的,需要从‘被动保护’向‘主动协同’的 BMS 逻辑转变。”
这种转变背后,是终端场景的多元化需求。从手机、平板到可穿戴设备,从折叠屏等创新形态到工业级设备,不同产品对电池的功耗、安全、寿命要求迥异,比如穿戴设备,待机时的微安级功耗可能直接影响用户体验。李琳瑶强调,BMS 的价值正在于打通“电芯特性-设备需求-场景变化”的链路,这正是南芯科技在锂电保护芯片领域持续创新的出发点。
而最新产品 SC5617E 则通过 CTRL 引脚智能控制,成为“协同逻辑”的落地载体,其创新不仅体现在过压、欠压、放电过流和充电过流的充放电保护,更延伸至电池全生命周期的多元场景。
从单纯堆功能到无感可靠
SC5617E 正常工作模式下功耗低至 2.4μA,待机功耗更是低至 0.46μA,低功耗表现达业界领先水平,同时具备高精度、智能控制两大核心优势,通过引入控制引脚,实现了多种创新功能,核心是让 BMS 能“听懂”设备的需求。
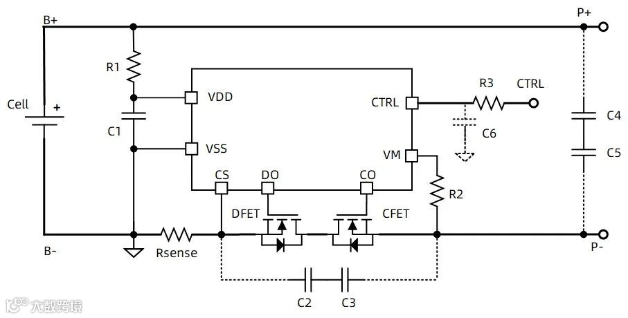
SC5617E 典型使用电路
这种“听懂”体现在灵活控制芯片进入不同工作模式的两组控制功能上,其中 A 组支持动态过放调压、运输、产线测试三种模式:
动态适配电芯特性:SC5617E 可以根据系统需求动态调整欠压保护点,从而在不同工况下优化电池性能。通过调节欠压保护阈值,有效利用电池能量,适配系统电力需求。
适配物流与存储场景:运输模式下可切断系统供电,功耗低至 80nA,让电池在低容量法规要求下的运输等场景中“沉睡”更久。这一模式特别适用于需要长时间存储或运输的设备,能够显著延长电池的存储时间。
适配生产环节:产线测试模式能快速禁用充放电功能,提升整机功耗测试效率。这一模式便于在生产过程中进行功耗测试,确保产品的质量和可靠性。
B 组为充电关闭功能,解决折叠屏手机因双电池设计带来的管理复杂度问题,通过充电关闭模式可简化充电路径逻辑。
这些创新直指行业长期存在的“隐性痛点”。比如可穿戴设备在长期存储中,低功耗模式能避免用户开箱即亏电的尴尬。
一系列创新的背后,离不开南芯科技 BMS 的进化逻辑:不是“做加法”堆功能,而是“做减法”——让复杂的电池管理对终端厂商和用户来说“无感却可靠”。南芯科技此次创新推出的两组控制功能,让 BMS 更懂市场需求,“无感”式的产品方案也让解决痛点变得更为自然。
值得关注的是,南芯科技的 BMS 布局并非局限于单节电池。其产品矩阵已覆盖单节及多串电池保护方案,能精准监测过压、欠压、过流等异常,适配从消费电子到工业设备的多元需求。“多串方案在储能、智能家居等领域的潜力正在释放,我们通过差异化的检测精度和保护逻辑,让不同场景都能找到适配的‘电池管家’。”
从技术创新到生态协同
作为南芯科技重点布局的赛道之一,BMS 的发展逻辑远不止于芯片本身,而是构建“芯片-电芯-终端-场景”的协同生态。
南芯科技与消费电子头部客户的合作,早已超越单纯的“供货关系”。据透露,在 SC5617E 的客户导入过程中,南芯团队为客户提供全流程支持,不仅提供芯片级的保护策略,还联合客户探索系统级的适配方案,通过协同让技术真正落地。
该协同思维也体现在产品迭代中。目前 SC5617E 已实现客户端量产,客户反馈推动着南芯思考更多可能性。“BMS 的创新永远跟着场景走,而场景的边界正在不断拓展。”
对于行业未来,李琳瑶认为有两大趋势值得关注:一是 BMS 与终端系统的深度融合,未来的电池保护不会是独立芯片的事,而是与设备算力、传感器数据联动的智能决策;二是绿色低碳诉求下的能效升级,从延长续航到优化充电效率,再到电池回收环节的健康监测,BMS 将贯穿电池全生命周期的低碳化。
结语
BMS 的终极价值,是让电池从“被动供能部件”变成“主动适配伙伴”。在这条赛道上,技术的高度从不取决于参数的极致,而在于对用户需求和行业趋势的深刻理解。
随着 SC5617E 的落地,南芯科技正推动行业关注点从“充得快”向“用得好”转变。这种以系统思维突破单点技术的路径,或将为国产电池管理芯片的创新发展提供新范式。
想了解更多南芯科技产品信息,可点击阅读原文,留下您的需求,我们会尽快与您取得联系。

