转载请注明出处
知识小卡片
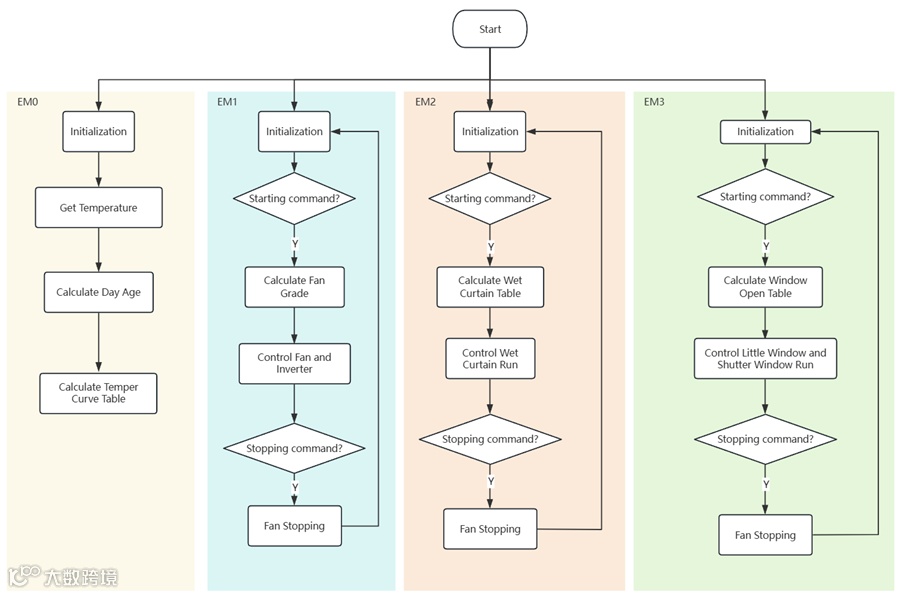
TIA100 是基于西门子自动化框架的标准化机器应用集锦,适用于多行业多机型,如包装、物流、食品饮料、智慧 农业、电子电池等。各应用中包含从PLC、HMI到驱动产品的整体TIA 解决方案,帮助您实现项目的快速开发。
► 硬件要求
-
S7-1200 G2 -
MTP1200 Unified Comfort/Basic Panel
► 软件要求
TIA Portal V20及以上
应用下载
https://www.tiaeco.com
往期精选
-
硬件全面升级!TIA Portal V20正式发布!
-
V18 全“芯”S7-1500,新硬件10年间最大更新! -
S7-1200 最新固件版本V4.6,具有更大内存
-
博途基本控制库(LBC)详解
-
博途基本控制库(LBC)升级V1.1(增加画面库)
-
关于西门子产品合格证的说明 -
西门子TIA博途常问问题合集 -
西门子中文版《程序设计规范指南》正式上线 -
西门子《程序设计规范指南》免费视频教程 -
西门子标准机器项目,一个项目适用所有机型 -
西门子S7-1500冗余系统介绍

