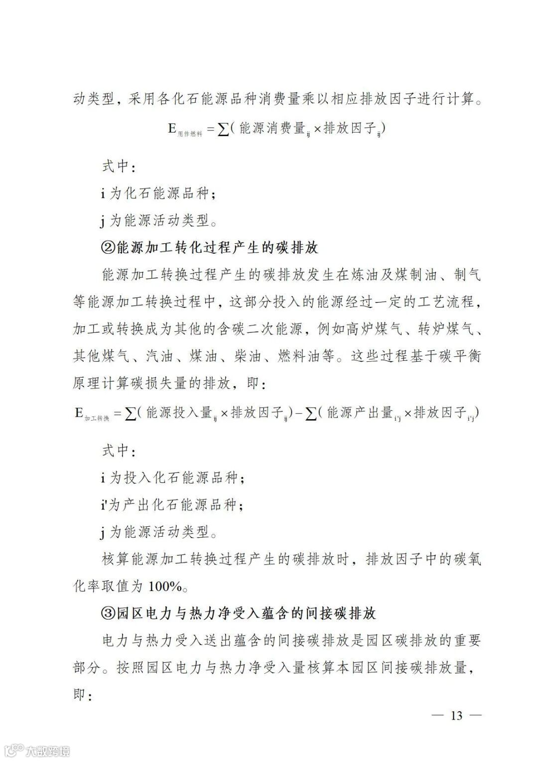
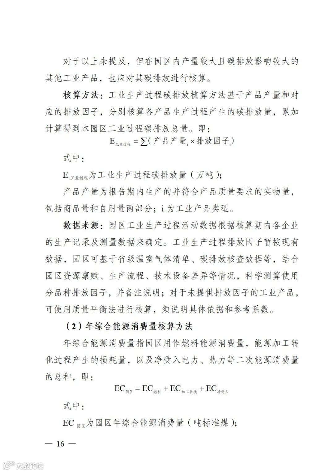
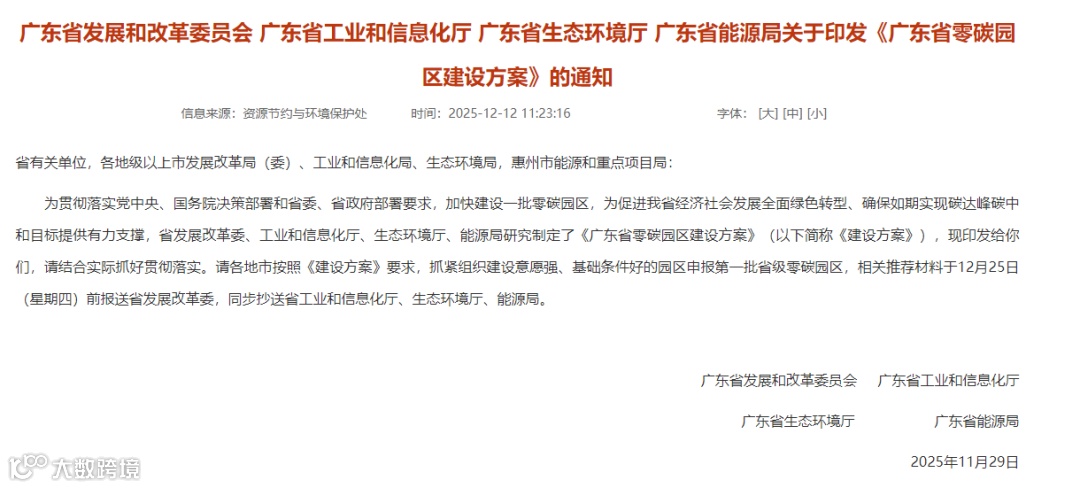
12月12日电,《广东省零碳园区建设方案》印发,其中提出,以加快产业绿色低碳转型升级为核心,以近零碳、净零碳为目标,加快建设一批国家级、省级零碳园区。到2027年,建设25个左右的零碳园区,零碳园区相关政策制度逐步建立,在零碳路径创新、机制创新和模式创新等方面取得初步成效;到2030年,建成一批零碳园区,零碳园区技术装备、商业模式、政策标准及服务体系等逐步健全,在如期实现碳达峰目标过程中作出积极贡献,为经济社会发展全面绿色转型提供有力支撑。
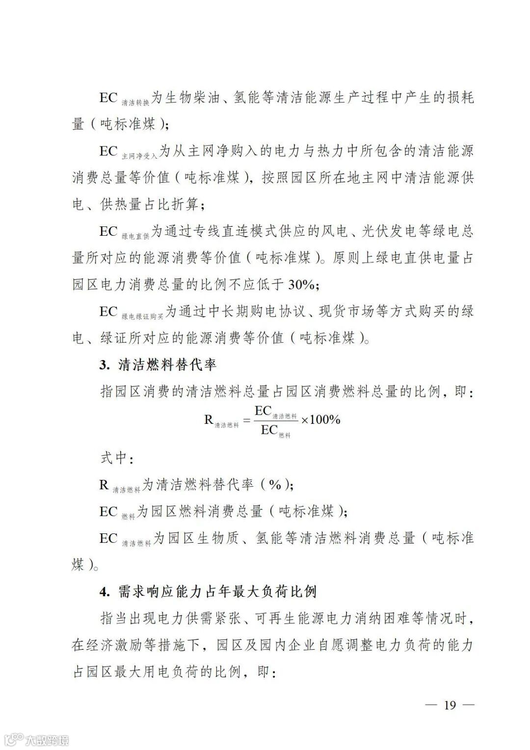
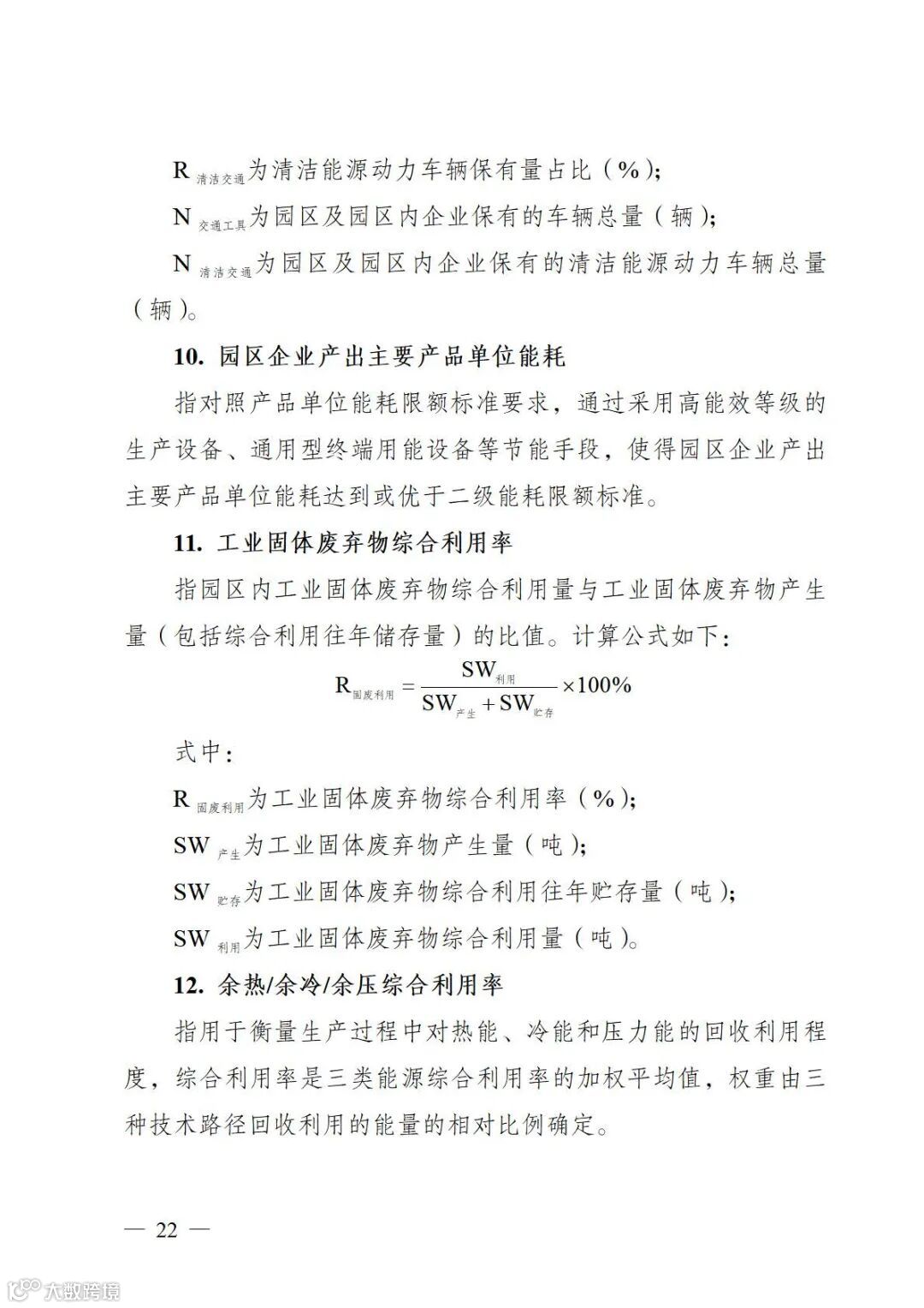
零碳园区建设发布了一系列指标,从用能结构绿色转型、基础设施绿色升级、绿色低碳产业发展、能碳管理能力提升四方面提出20项指标。
如:核心指标为单位能耗碳排放≤0.3 吨/吨标准煤(年综合能源消费量10万吨标准煤及以上的园区);绿电直供时原则上绿电直供电量占园区电力消费总量的比例不应低于30%;清洁能源消费占比≥90%;储能容量占日均用电量比例≥10%等。
文件原文如下:
【部门图解】一图读懂 | 广东省零碳园区建设方案

