各有关单位:
为加强央地科技创新合作,吸引更多中国科学院高质量科技成果到广东落地转化,加强企业主导的产学研深度融合,广东省与中国科学院拟于2025大湾区科学论坛期间共同举办“中国科学院 广东省科技成果展示对接活动”(以下简称“对接活动”)。对接活动拟通过成果展示和成果路演等形式,加强院企交流对接,共同推进产业科技互促双强,培育新质生产力。现就有关事项通知如下:
一、活动时间地点
时间:2025年12月7至8日,共2天
(其中7日上午不对外开放,企业对接参观时间为7日下午至8日)
地点:广州南沙国际会展中心 南沙厅
二、活动主题
抢占科技制高点,赋能新质生产力
三、组织单位
主办单位:中国科学院发展规划局 广东省科学技术厅
中国科学院广州分院
承办单位:广东省生产力促进中心 广州南沙开发区管委会
四、活动内容
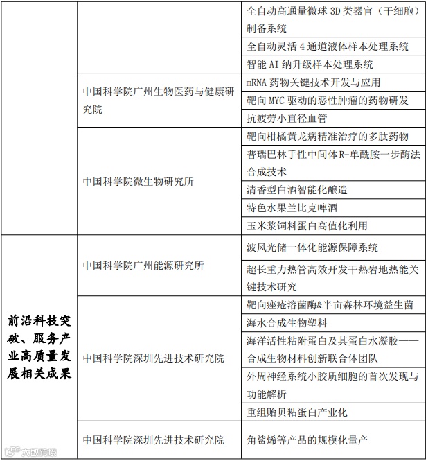
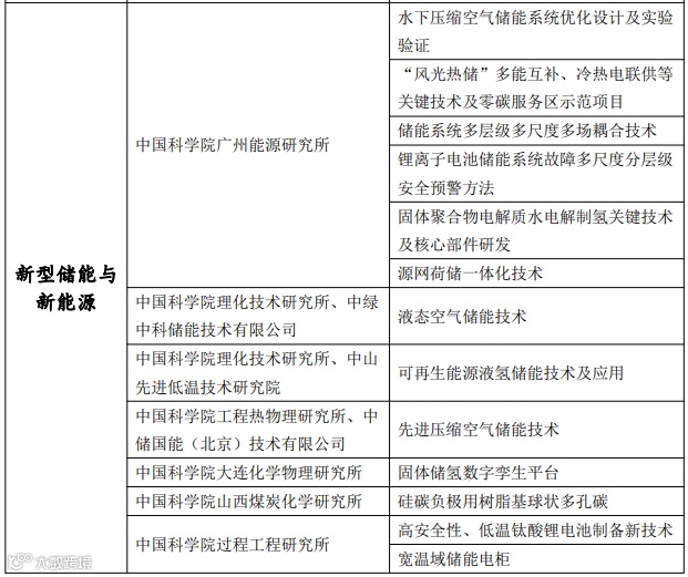
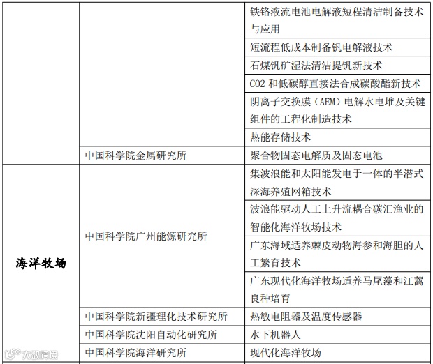
对接活动重点面向人工智能及智能机器人、低空经济、新型储能与新能源、海洋牧场、生物医药等多个领域开展科技成果和需求对接活动。对接活动期间,中国科学院院属科研院所(详见附件3)将以实物展品、视频播放、平面展板和现场体验等多种方式进行成果展示。现场还将举办新型储能、生物医药两场路演,并设置洽谈区域,为科技成果持有方和需求方提供一对一对接洽谈机会。对接活动还邀请投资人、技术经理人等专业人员参会,提供咨询与服务供需对接。
五、路演日程安排
六、参会对象
地市科技和招商主管部门代表、相关产业领域的企业代表、科研院所机构和高校代表、投融资机构代表、技术经理人代表等。
七、活动要求
(一)线上注册。请有关单位于11月27日前通过扫描二维码(附件1)注册参会人员信息。现场参会人员都需提前实名注册登记,按要求上传个人正面照,经审核确认后方可参会。
注意:提前注册登记、通过审核的人员现场人脸识别方可进入对接活动现场。
(二)交通指引。活动期间实施临时交通管控,为保证活动安全和通行秩序,请有关单位尽量选择公共交通出行方式,并在规定接驳点处乘坐接驳车抵达会场。会务组已分别在横沥地铁站A口、蕉门地铁站B口安排会间交通接驳车,接驳车车证标识为“2025大湾区科学论坛”/“中国科学院 广东省科技成果展示对接活动”。路线指引详见附件2。
(三)证件领取。请有关单位于活动当天凭系统报名成功信息,到对接活动签到处现场领取参会证入场参会。
八、会务组联系方式
现场会务联系:吴冠南,020-87680488、13060859818
戴智锐,15767789319
活动咨询:柯思异,020-83163927
广东省科学技术厅
2025年11月21日

