车企对车主合法拥有的车辆,进行远程锁车、锁电这种“怪象”,早在去年就被中消协特别“喊话”予以警示,然而,尽管是面对《南方都市报》这样的权威媒体采访调查,某新势力车企也高调地“自证清白”,并对南都记者“放话”称自己公司绝不拥有远程控制车主车辆的技术能力。
而在一年一度的杭州问题车展上,远程锁车、锁电问题又被网友和媒体曝出,一时间相关车企同样是“激情澎湃”地“怼”了回去,坚称没有做过这般操作。
实际上,车企远程锁车、锁电,看似各有各的理,但追溯相关案例却足见类似“乱象”可能导致严重的后果。譬如不少媒体都报道过的,某一新势力车企仅因为一次“宕机”却将车辆远程锁住、导致在车边的车主连车门都无法打开。而此时,车内坐着的只有一个幼小的孩子。试想,若不是“扯着嗓子给孩子说话,费了半天劲才让孩子从车内打开车门”,车主孩子的生命体征是不是会受到威胁?
比锁车、锁电更“肆意”的,是越来越多车企在社交网络等平台未经车主同意,就“积极主动”曝光车辆各种行车数据甚至视频影像。殊不知,早在2021年,工信部就明确要求智能网联汽车企业要“加强汽车数据安全”,视监管部门明文规范如“空气”,从特斯拉到理想汽车,再到懂车帝一场冬测就“捅开”了多家车企在社交平台竞相曝出“丰富多彩”的车辆远程操控数据的“马蜂窝”。
试问,车企们哪来的底气?如果不是媒体的冬测,而是普通车主驾驶的车辆,请问连开关门次数、空调制热、车窗升降等本应属于车主拥有的“数据隐私资产”都能实时被车企在云端监控,这与当年路透社报道的,特斯拉员工连汽车前“裸体男子”的影像都能看到,有何两样?
难道以智能化为核心卖点之一的新能源车企,就不忌讳车主的隐私“被动裸奔”吗?更可怕的是,车主“被动裸奔”的噩梦恐怕还不止这些。
智能化愈加发达,车企所能获取的行车数据等隐私以及云端实时监控的技术能力也是“与时俱进”的,而就连国际权威的几家管理咨询大牌机构,都发表研究“杰作”,得出“数据变现是车企新的利润增长点”。
这在连马斯克都打算零利润销售特斯拉、国内车企甚至是买一台车能亏十几二十万的生存压力下,咨询机构的“指点”岂不正中车企创收的“下怀”?而行车数据会怎么变现呢?只要想一下,你在社交软件上跟好友聊过什么内容,是不是不一会儿的功夫,你的短视频、电商购物等多个APP就会推送你聊过的相关内容或商品?
这同样也是所谓车企可以借助行车数据等隐私进行商业化变现的路径所在。
只是,届时,不仅你的车内大屏会推送这些,连你与汽车绑定的手机上也会同步推送。甚至,在所谓人、车、家乃至商场、健身房等,这样的全生态智能联动的技术“创新”下,家中电视或投影仪也会推送,你到了商场或餐厅、健身房附近,当年一度流行的LBS那种机制也会演进成算法支撑的兴趣推荐,让推送“无孔不入”“无处不在”“无时不有”。
当然,这或许有些过于乐观地估计了车企和相关营销机构、互联网大厂的算法与生态构建能力,也可能太过悲观地将车企的形象过于“逐利化”。但是,麦肯锡、埃森哲怕是没有哪家车企老板不敬畏、不相信、不认可吧?而他们恰恰就是前文提到的建议车企数据变化的大牌机构。
你看,从锁车锁电到行车隐私曝光,再到数据变现驱动下的算法兴趣推荐,真是应了有些专家的观点——智能化时代,汽车不过就是行走的手机、电脑等信息终端,与代步、出行相比,可能作为行走的信息终端,更符合相关利益各方的庞大蓝图。要不然,某拉耗巨资抢购英伟达芯片打造超算中心的投入,除了赚点智能驾驶的订阅或买断费外,岂不是亏了血本?
上述这一系列让车主的“被动裸奔”,从“前戏”奔赴到“高潮”的既有现象和即将上演的好戏,我们不妨具体拆解拆解,给车企提个醒,也给车主打个打个“预防针”。
锁吧、锁吧,不是“罪”
先上“吓人”猛料,再来“解锁”锁车锁电之“乱象”。

▲图:蔚来宕机事件
这个事件虽然发生在新势力起家的早期阶段,但对近两年仍然会因自己有理而将车主合法拥有的车辆进行远程锁车、锁电的车企,依然有“警钟长鸣”的典型意义。

对于这一事件,创业邦等媒体都予以“实锤”,而究竟这款车是不是半成品暂且不论,但黑屏、死机,特别是宕机后无法解锁、无法开车门,就有些说不过去了。
而今年杭州问题车展围绕多家车企远程锁车、锁电的新问题和翻旧账背后,难道车企真的不怕万一你锁的车因为也只有小孩或是有潜在恶性事件发生而卷入舆论漩涡甚至以身试法?
当然,车企对于车主在社交平台曝光的远程锁车问题,最智慧的解决策略便是:我没有、我不会、我不能……只是,车主和网友究竟应该相信“喊冤”的车主还是车企呢?

上图中车被“远程锁掉了”,是一位理想L9车主发布的视频截图,此事一度引发争议。以至于,连权威媒体《南方都市报》的记者都专门进行了采访调查报道。

这个回应看起来没毛病,但有意思的是,细读这篇南都的报道,理想汽车接下来的回应就比较值得“点个赞”了,因为,理想汽车相关负责人表示,“理想汽车没有后台远程锁止车辆或锁止程序的功能。”

然而,就在南都上述报道发布前两天,“理想汽车法务部官微”中的说辞却似乎并未与理想汽车相关负责人对南都记者的回应相一致。

其法务部这条情况澄清微博内容中指出,“在任何情况下,未经用户授权,理想汽车不会随意调取用户数据、进行远程锁止操作。”
那么,结合上述两种说法,到底理想汽车是不会随意远程锁车,还是没有远程锁车这个功能?这一点,还是值得网友细品。
当然,在远程锁车问题上,另一新势力小鹏,由于有经济纠纷这一理由,则直接了当在接受媒体采访时承认对车辆进行了远程锁车。由此来看,小鹏还是比理想汽车在技术上略胜一筹的,毕竟拥有“远程锁车能力”。

而在“锁电”问题上,除了已被优胜劣汰的威马做过以外,小鹏汽车也被权威媒体予以曝光。工信部新闻宣传中心旗下“中国制造”公众号就援引澎湃新闻的报道称,“小鹏汽车遭到不少车主投诉称,自己的车在去年年末经过一次OTA(汽车远程升级)后,续航里程明显下降,怀疑小鹏汽车通过OTA的方式对车辆进行了‘锁电’,这些车主均是小鹏P7的首批用户。”

实际上,万事逃不开监管的“火眼金睛”。去年5月,中国消费者协会专门“喊话”——新能源车企存在未经消费者同意单方“锁电”的问题。

然而,尽管监管喊话是要叫停,但多家车企频频被曝出的远程锁车锁电“乱象”,实际上远远超出了所谓的用车风险或经济纠纷范畴。从车辆远程控制技术的角度看,这不啻于车企对车主合法拥有车辆的“远程操控”行为。而如果不是有合法的理由,这是不是可以视为来自车企的黑客般地“远程入侵”或“网络攻击”?
工信部网络安全管理局局长赵志国就指出,“从车联网动态监测情况看,网络攻击向车联网领域延伸。2020年以来发现整车企业车联网信息服务提供商等相关企业和平台的恶意攻击,达到280余万次,平台的漏洞、通信的劫持、隐私泄露等风险十分严重”。
实际上,如果车企不注重技术的提升和对低级错误的防范,因此也会导致颇有点“无厘头”车辆或车门被锁的情况发生。

一位昵称为“路上的孤鹰”车主就在社交平台发帖称,“话说他本人把车停好,去店里办事。办完事出来准备开车回家的时候,竟然发现自己的电动汽车,车门无法打开(被反锁),无论怎么遥控都没反应!……隔着玻璃仔细一看才发现:自己的爱车竟然正在‘全车OTA升级’,所以导致车辆暂时处于‘休眠状态’(类似手机升级时无法使用一样)……”。
数据上云、视频外泄隐私保护形容虚设
新能源汽车一大特点是,拥有网联能力,车辆多项数据会实时同步上传到车企的云端后台系统中。而在去年底一场某汽车媒体的冬测活动,却让业界和车主、网友“炸了锅”。
以研究和报道汽车智能技术为主的新媒体“智驾网”,便以《让我们如此裸奔的智能汽车,不要也罢》为题,指出“在中国智能电动汽车高速发展的阶段,如果我们陷在一种随时被车企窥探而没有约束的境地,如果这就是中国智能汽车未来发展的图景,我们宁愿回到机械汽车时代。这样的智能汽车,不要也罢。”
该媒体进一步认为,“被车企在第一时间抛出的证据,让我们看到了智能汽车一个更为严重的风险:这辆车的主人在车企面前几乎是赤裸的,毫无隐私可言。”
不仅是这家媒体,当时在社交平台上同样引发了广大网友的热议。智驾网进而总结道:“如果智能汽车不能成为我们可信任的伙伴,而是一个被无数摄像头和传统器24小时监视,却没有任何程序正义即可以被主机厂以自证清白的方式任意公之于众的非私有品,这说明我们在智能汽车的数据保护方面,丧失了基本的伦理。”
而引发这一争议的缘由,正是多家头部车企纷纷在微博等网络公共空间公开了车企们对参测车辆所获取的远程监测数据,数据维度之丰富、计算之精确,着实让人为私家车数据隐私感到担忧。
譬如,问界汽车当时公布的数据,甚至连车内温度、空调制热了多少分钟、开关车门和车窗次数,都颇为精确。

而长城汽车则回应指出,其参测“车辆开启高压、空调进行整备,时长60-72分钟不等,各车型还有10多次开关门和车窗的操作,甚至开启了座椅加热。”
吉利副总裁杨学良也发布了相关微博,公开了吉利在后台调取的银河L6、领克08参测车辆的多项数据,具体到原地怠速多少分钟、几次开车门、开门时间超过多少分钟等,具体数字同样可谓精确。

此外,岚图汽车高管李博晓也在微博公布了车辆的一系列后台数据,其所公布的数据则精确到了小数点级别,而且对左前门、右前门、左后门、右后门、左前车窗非关闭时间都公布到了多少秒的精确度。

当然,上述还只是车企对参加活动车辆的数据进行披露,并未涉及用户隐私,但却足以向车主和网友秀出了“对车辆后台数据监测能力”的“强健肌肉”。
那么,车主到底应不应该拥有这些车辆数据的隐私保护和所有权?有理想汽车的车主在社交平台的自嘲是:“哪怕身为尊贵的理想车主,拥有500万以内最好的SUV,自己也不配有隐私!”
为什么呢?缘起是,去年12月21日,一辆理想L7汽车在广东清远发生追尾事故。而在警方通报此事故前,理想汽车官微在未获车主或其代理人授权的情况下,就自行公开了这位车主的行车原始影像,甚至还专门用粗大字体标出了具体的车速。

理想此举引发强烈讨论,以至于有律师公开发声,“车企公布的车辆行驶数据等视频信息,必须经过车主或其继承人、代理人等同意,如果私自发布,涉嫌侵犯隐私权和个人信息权益。”
实际上,长城汽车官网对共享、披露个人信息的几种情形,也能在一定程度上说明,并不是任何情况下车企都可以私自披露车主的隐私。

然而,在高合汽车风头正盛时,其车主的行车记录仪甚至可通过互联功能接收其他高合汽车的信号,并远程读取这些汽车行车记录仪的内容。这一高合汽车隐私泄露风波,也让很多客户失去了对高合的信任。
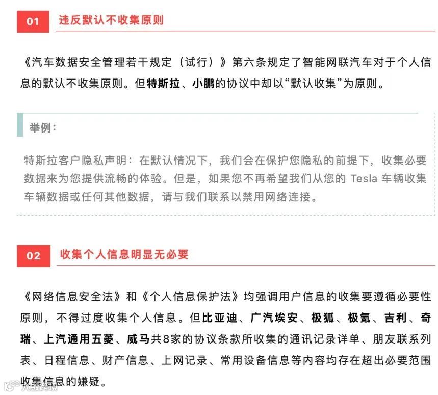
实际上,江苏省消费者权益保护委员会就曾通过细致分析14家新能源汽车企业的47份协议,发现了多种涉及车主个人信息和隐私保护的隐患问题。其中提到,新能源车企收集个人信息应当遵循合法、正当、必要和诚信原则,但目前协议中存在大量不规范收集个人信息的情形。

除了车企主动收集甚至曝出车主行车数据等隐私外,也有车企因为对车主隐私数据安全保护不够重视或技术能力偏弱,而致使车主隐私信息被泄露。

除了蔚来汽车遭遇过重大隐私泄露事件外,头牌特斯拉则在去年4月被路透社曝出,9名特斯拉前员工透露,在2019至2022年间,特斯拉员工通过内部消息系统私下分享了众多客户车载摄像头记录的一些具有高度侵入性的视频和图像。
一位前员工甚至对路透社坦言,有一段视频是一位男士全裸接近一辆汽车的画面。另一前员工说:“我觉得他们(车主)并不知道自己的隐私没有得到尊重…我们可以看到他们洗衣服,还能看到一些非常私密的事情。我还能看到他们的孩子。”
今年2月,据外媒TechCrunch,宝马则遭遇了一起云存储服务器配置失误事件。这些数据包括宝马在中国、欧洲和美国的私钥和内部数据,以及登录生产和开发数据库的凭证。“研究人员认为,宝马还未撤销或更改在被暴露的云存储服务器中发现的密码和凭证集。截至目前,尚不清楚数据从何时开始泄露、有多少数据被暴露甚至被恶意访问。”
而今年1月,奔驰也被曝光过类似网络安全问题。当月,RedHunt实验室从一名奔驰员工的代码仓库中发现了GitHub私钥,它可访问奔驰企业内部GitHub服务器上的全部代码。
数据隐私大于天,但大到宝马奔驰特斯拉,再到国内不少车企,对作为高度敏感的车主个人信息和车辆数据等隐私,却并未真正做到像兜售新车那般卖力,更没有像营销广告投入那样动辄数亿数十亿的就车主数据隐私保护进行研发上的投入。然而,无论多大牌的车企,在用户隐私泄露这件事上,都是在犯极为愚蠢和低级的错误,“细小漏洞不补,事故洪流难堵”。
数据被变现车主被动裸奔
锁车锁车曝隐私,或许只是车主“被动裸奔”的“前戏”。据江苏省消保委调查发现,从2022年起,比亚迪、长安、广汽埃安、极氪、奇瑞、特斯拉等车企协议中,就规定车企可以通过用户信息来形成用户画像并向用户展示、推送商品或服务等信息。

由上来看,一些新能源车企早已开始注重对车主进行“用户画像”以及对其数据、个人信息进行商业化利用,即向车主展示、推送商品或服务等。
然而,根据江苏省消保委公众号发布的解释,《个人信息保护法》与《数据保护法》规定,自然人可以拒绝数据信息处理者对其进行“用户画像”以及对其数据、个人信息进行商业化利用。
可是,在巨大的商机和车企利润空间骤减的情况下,车主数据、个人信息等隐私难道真的就可以进入“真空层”被车企保护起来,而不被商用?
答案显然是否定的。因为,就连麦肯锡也推崇车企用数据变现:汽车大数据拓广了市场及产业生态圈,带来了新的参与者,也提供了海量案例和变现商业思路。其中涉及主机厂、供应商、零售商、维修厂、保险商、道路辅助提供商、基础设施运营商、科技巨头、创新企业、服务提供商、移动运营商、政府相关政策部门。
更有意思的是,麦肯锡的研究团队甚至提出了一个关于汽车数据变现的终极构想,即,将交通资源变成一种服务载体,汽车数据驱动的商业模式是有能力实现的。大胆地想,在一定的环境、时间、条件下,以数据交换为前提,将移动资源免费提供给终端客户,是否可行?随着未来无人驾驶技术和车联网技术的结合,商家可能为用户免费提供移动资源,是以精准广告投放、用户的商品反馈和车载消费为交换的。“因为汽车的高自动化将极大意义地降低个人出行成本;而下一代的车联以及数字技术可以把车本身变为‘商场第一站’(客户消费的一大场所)。”
其实,马斯克也在去年4月的一次电话会议上表示:“从理论上讲,我们是唯一一家能够以零利润出售汽车,然后通过自动驾驶在未来产生巨大的经济效益的汽车制造商。”
去年8月,特斯拉则上线了由1万片H100组成的超级计算机。当时即有业界人士认为,这不单代表了无与伦比的算力,还使得拥有海量数据的特斯拉能将这些数据变现的能力。“能让特斯拉随着商业化的推进和渗透率的提高,或将凭借领先的自研成果构建生态闭环。”
更可令人担忧的是,智能汽车除了摄像头、听筒等,还会有越来越多的雷达、传感器甚至雷达波等配置在车内,而这些将来甚至可以监测驾驶员和所有乘客的心率、坐姿状态乃至精神、情绪状态等事关身心健康的一些数据,再借助摄像头等还可以对驾乘人员的面容、皮肤状态等进行精准分析。而一旦这些信息也被商业化变现,无疑就会与医疗甚至医美广告挂钩,而这些带来的究竟是利是弊,很难下定论。
不过,尽管汽车数据的商业化变现似乎是一股不可阻挡的趋势。但行车数据因为与车主乃至驾乘人员的隐私息息相关,因此,无论怎样的数据变现模式,其前提都必须是以合规为基础,以确保用户的隐私不被泄露和侵犯为原则,而且任何的基于算法、兴趣的商业用途的信息推送,都应该在车主允许、知情和同意的情况下进行。
但试问,车企敢于牺牲自身商业利益,而在相关的用户协议、隐私协议中,给车主一个可以声明、签署或直接勾选“不同意”的权利和选项吗?

