2024 年 10 月 21 日,南方医科大学和深圳先进院团队在 Cognitive Neurodynamics 发表研究论文,应用一湾生命科技(BAYONE)自主研发的小鼠移动眼动追踪技术,揭示恐惧刺激显著诱导瞳孔扩张,并且瞳孔数据评估小鼠情绪状态的精准度优于传统行为指标。
过去主要通过观察动物的行为表现(比如恐惧时的 “冻结” 或 “逃跑”)来判断其情绪状态,但这种方法存在明显局限:面对药物干预和外界刺激的复合场景,单一行为指标无法区分不同处理组的差异;动物的生理状态复杂,仅靠外在行为难以捕捉细微的情绪变化。而瞳孔变化能快速反映动物的觉醒水平和情绪波动。
2024 年 10 月 21 日,南方医科大学和深圳先进院团队在 Cognitive Neurodynamics 发表题为 “Pupil dilation and behavior as complementary measures of fear response in Mice” 的研究论文,应用一湾生命科技自主研发的小鼠移动眼动追踪系统,在旷场试验中同步记录小鼠行为视频和瞳孔信号,以探究恐惧刺激和药物操作对小鼠情绪反应的综合影响。这项研究揭示了恐惧刺激显著诱导瞳孔扩张,而右美托咪定与异氟烷联合使用能有效抑制该反应,证实了瞳孔追踪能补充行为分析的不足,二者结合能更精准地解析药物和外界刺激对动物情绪的复合影响。
01
多信号同步与数据处理
为了探究药物干预和外界刺激的影响,本研究选取了 25 只小鼠,随机分为 3 组,分别是注射右美托咪定(镇静剂)和异氟醚(麻醉剂)的联合用药组、注射生理盐水和异氟醚的单一麻药组,以及不注射药物的对照组。通过电足刺激诱发恐惧反应,利用一湾生命科技自主研发的小鼠移动眼动追踪系统,在旷场试验中同步记录小鼠行为视频和瞳孔信号(图1)。通过轻量化的眼动追踪设备获取高质量的瞳孔数据,对特征的进行精准追踪,采用自适应平滑滤波算法对数据进行有效去噪。基于记录的二维行为视频,通过形态学处理稳定提取动物的边缘轮廓,进而获取动物的具体坐标、头尾朝向及速度信息,根据指标数据定义冻结行为与逃跑行为。将上述两种行为的提取结果与动物实际动作进行人工比对,发现二者完全一致。
图1. 对行为数据与瞳孔信号联合分析的多信号处理分析框架
02
电足底刺激应激下的行为指标难以区分组间差异
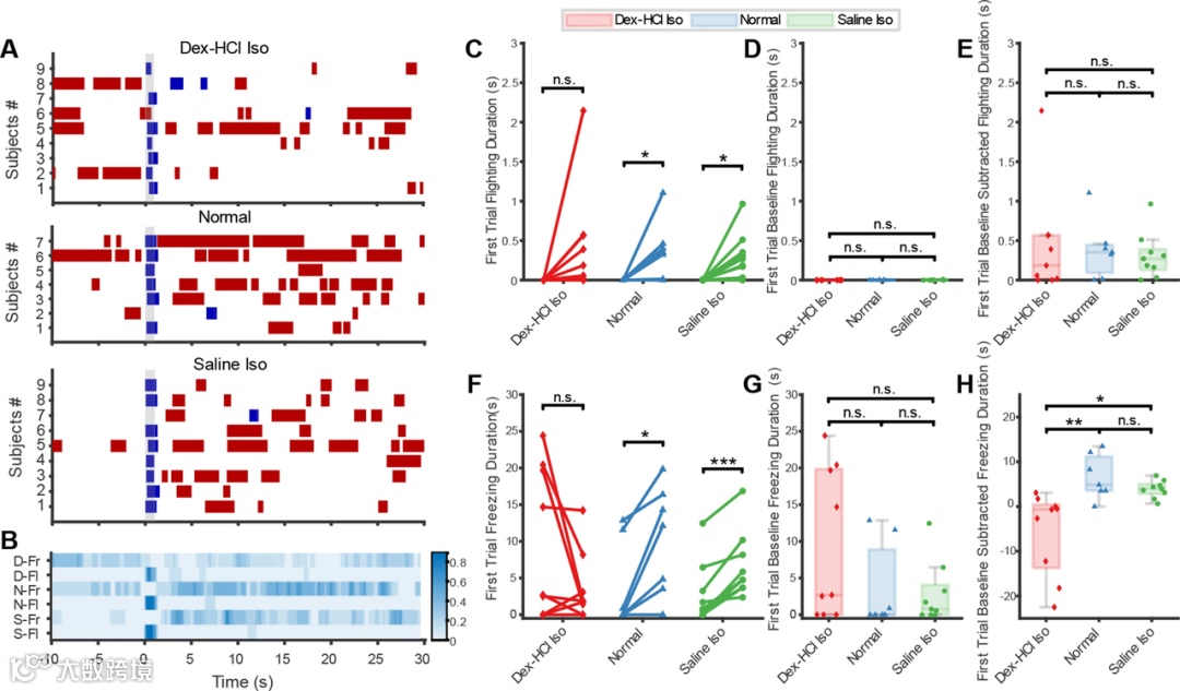
研究分析了首次电刺激前后的冻结行为和逃跑行为,结果发现:电足刺激后,三组小鼠都出现了短暂的逃跑行为和后续的冻结行为,但这些表现无法有效区分三组。三组小鼠的逃跑行为持续时间都在 0-0.5 秒左右,组间无明显差异;联合用药组在刺激前有更高的冻结时长,刺激后反而减少,不符合典型恐惧反应模式。上述结果表明,单一的行为指标无法判断药物干预对小鼠的影响。
图2. 电足底刺激下小鼠的行为变化情况
03
电足底刺激应激下的瞳孔大小可有效区分恐惧刺激与药物的独立效应
瞳孔大小是反映觉醒水平的基础指标,由于恐惧刺激会使动物处于更高警觉、紧张的状态,其瞳孔大小也会随之发生变化。与行为分析方法一致,研究分析了首次电刺激前后的瞳孔变化(图3)。刺激前,三组小鼠的瞳孔基线绝对值存在差异,精准反应药物效应。为对比恐惧刺激对瞳孔大小的影响,研究将所有组的瞳孔基线校正至同一水平。校正基线后,结果显示所有组刺激后均出现瞳孔显著扩张,且扩张趋势一致。上述数据表明,与相对混乱的行为数据相比,通过精准追踪获得的瞳孔数据可有效区分恐惧刺激与药物对小鼠状态的影响,应作为实验检测标准的重要维度。
图3. 小鼠受到刺激时,瞳孔收缩程度可反映其状态
04
总结
动物的情绪状态同时受到药物和恐惧刺激的影响,但传统行为学指标表现欠佳,难以在结果中充分体现这两种刺激的作用。本研究采用轻量化瞳孔追踪设备,结合基于人工智能的自适应瞳孔提取算法,证实了瞳孔特征可有效区分不同刺激间的叠加效应,且能对行为学特征起到补充与验证作用,在动物情绪反应评估中具有显著优势。
点击了解更多 BehaviorAtlas EyeTracking 自由移动小动物的眼动记录与分析系统
一湾生命科技的小鼠移动眼动追踪系统搭载先进的 AI 眼部特征检测算法,可在动物无束缚活动/自由移动状态下实现瞳孔动态记录,支持瞳孔位置、直径、面积及移动速度等多维度指标提取和可视化;小鼠固定眼动追踪系统配备高速采集设备(每秒录制高达1000帧),能够精准捕捉眼动变化,提供曲线图、散点图、热图等多种可视化图表。眼动追踪系统通过技术创新突破了传统动物眼动检测的限制,为神经科学中眼动相关研究提供了高效可靠的技术平台。
如果您对BehaviorAtlas 动物眼动追踪系统感兴趣,欢迎通过公众号私信或扫描下方的微信二维码联系我们,我们将竭诚为您提供更多信息和帮助。
参考文献:
Sun J, Zhu L, Fang X, et al. Pupil dilation and behavior as complementary measures of fear response in Mice. Cogn Neurodyn. 2024;18(6):4047-4054. doi:10.1007/s11571-024-10180-3
撰文 | 姚子慧
审核 | 黄 康
编辑、排版 | 刘茜婕
*如有版权问题或需转载
请联系公众号后台,我们将竭诚处理。
往期推荐
Fundam Res | 突破POD行为解析!一湾生命3D-AI精细行为技术,助力董海龙/赵广超团队为术后谵妄防治提供全新路径!

