本研究开创性地揭示了 DNA 复制叉速度是调控大脑皮层神经发生的关键 “配速器”,它通过一个由 MCMBP 蛋白介导的 “刹车” 机制被精确控制。文章使用 一湾生命科技 BehaviorAtlas 3D-AI 动物行为分析系统巧妙地将 DNA 复制这一分子生物学过程与神经行为学联系起来,揭示胚胎期复制叉速度的失控会对大脑的最终功能产生深远影响。
大脑皮层的正常发育是一个极其复杂和精确的过程,它决定了我们高级认知功能(如感觉、学习、记忆和情绪)的基础。这个过程的核心是神经干细胞(放射状胶质细胞,RGCs)的增殖和分化。每次细胞分裂,都必须完整无误地复制其全部遗传物质(DNA)。科学家们已经知道 DNA 复制的启动很重要,但对于复制叉前进的速度(DNA fork speed)是否以及如何在皮层发育中扮演调控角色,一直知之甚少。
2025 年 11 月 18 日,中科院昆明动物研究所科研团队(通讯作者为石磊研究员)在 Nature Communications 发表了题为 “DNA replication fork speed Acts as a Pacer in Cortical Neurogenesis” 的研究论文。该研究揭示了 DNA 复制叉速度并不仅仅是一个被动的生化速率,而是作为一个 “配速器”,深刻地调控着神经干细胞的命运和大脑皮层的构建。最重要的是,研究将 DNA 复制这一胚胎期的分子事件与成年后的行为联系起来,表明无论是哪种形式的复制叉速度异常,最终都会导致成年小鼠表现出显著的焦虑样行为。
01
DNA 复制叉 “异常加速” 导致的小头畸形
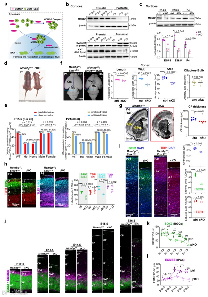
在大脑发育过程中,微小染色体维持蛋白(Minichromosome Maintenance Proteins, MCMs)持续高表达,通过抑制 DNA 复制叉的速度来确保 DNA 的稳健复制。在这一过程中,MCM 结合蛋白(MCMBP)对于维持 MCMs 的正常功能至关重要(图 1a)。研究表明,在大脑发育的过程中,MCMBP 逐渐减少(图 1b, c),与此相反,复制叉速度则自然加快。通过在神经前体细胞(RGCs)中敲除 Mcmbp 基因(cKO),研究人员人为地打破了这种平衡,MCMBP 的缺失导致神经祖细胞逐渐丧失(图 1h-l),进而导致 cKO 小鼠发育迟缓、小头畸形(图 1d-g),这些结果表明了 MCMBP 在大脑发育中的重要调节作用。
图 1. 神经祖细胞中 Mcmbp 的缺失导致小头畸形
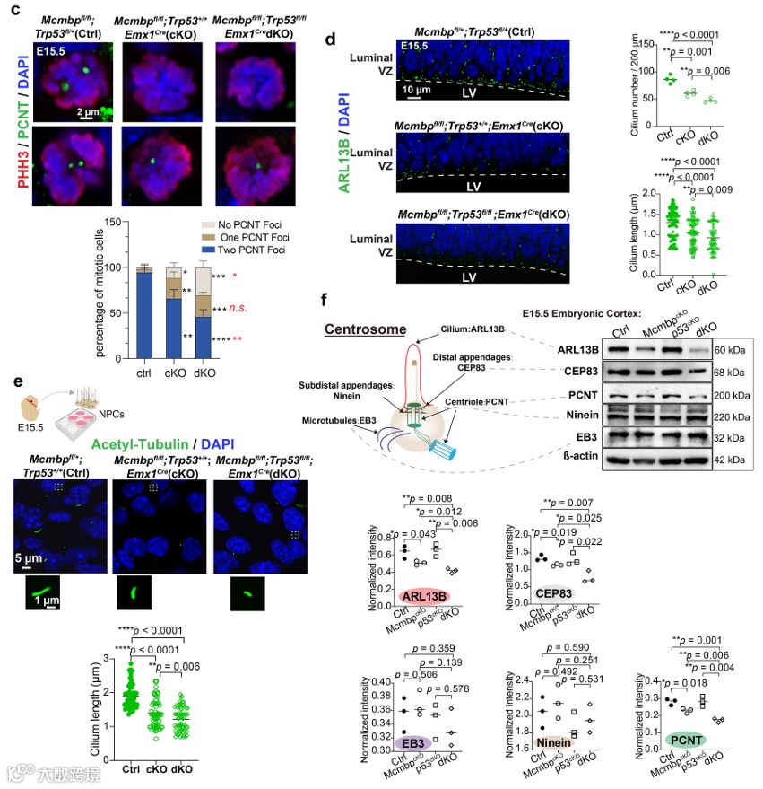
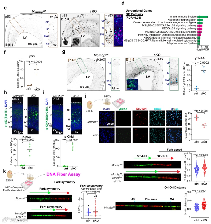
更重要的是,研究发现 MCMBP 缺失显著加快了 DNA 复制叉速度(图 2k),导致细胞广泛的 DNA 损伤反应(图 2g),从而激活了 p53 通路(图 2d-f),最终触发皮质发育过程中广泛的 p53 依赖性细胞凋亡。
图 2. Mcmbp 缺失导致 DNA 损伤和 p53 激活
02
DNA 复制叉 “极端加速” 导致的大脑结构紊乱
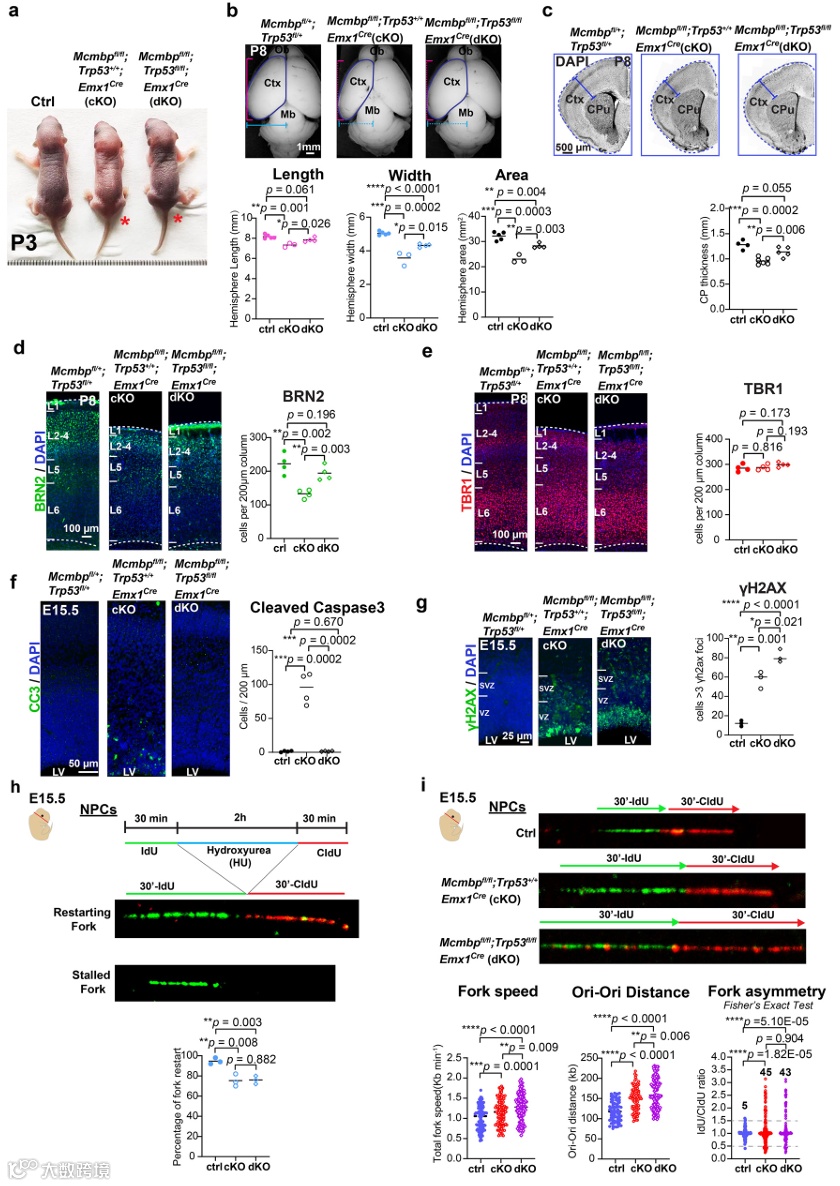
为了进一步地验证这一机制,随后,研究人员构建了同时敲除 Mcmbp 和 Trp53 的双敲除小鼠(dKO),相较于 cKO,没有 p53 的干预后,dKO 小鼠的细胞凋亡现象完全消失(图 3d-g),大脑尺寸也得到了很大程度的恢复(图 3a-c)。然而,在 dKO 小鼠中,DNA 复制叉速度变得比 cKO 小鼠中更快了 (图 3i)。
图 3. Trp53/Mcmbp 共缺失部分挽救了小头症
DNA 复制叉的极端加速也带来了更严重的问题,在 dKO 小鼠的大脑皮层中,大量的 RGCs 不再像正常那样附着在脑室(VZ)表面,而是 “脱落” 到了亚脑室(sub-ventricular zone, SVZ)和中间区(intermediate zone, IZ)(图 4a, c),并表现出异常的分化特性(图 4d-f)。
这些结果揭示了 p53 的一个非经典功能。它不仅在 DNA 损伤时诱导凋亡,在正常情况下还参与维持 RGCs 的黏附。当复制叉速度极端失控时(dKO),即使没有细胞凋亡,也会因为 RGCs 的 “脱锚” 而导致皮层结构紊乱。
图 4. Trp53/Mcmbp 共缺失导致 rgcs 和 IPCs 的脱位
深入的机制研究表明,这种脱落与中心体功能缺陷有关。实验发现,MCM 蛋白复合物(特别是 MCM3)可能通过与 p53 及中心体蛋白 PCNT 的相互作用,协同调控 DNA 复制和细胞的锚定(图 5)。
图 5. MCM3 在祖细胞中协调 DNA 分叉速度和中心体的生物发生
03
DNA 复制叉速度异常导致的焦虑样行为
为了研究 RGCs 中 DNA 复制叉速度异常的长期后果,研究人员对成年后的小鼠进行了行为学测试。通过 3D 小鼠行为分析系统,研究发现,无论是大脑萎缩的 cKO 小鼠,还是大脑结构紊乱的 dKO 小鼠,它们在旷场中央区域的活动时间都显著少于正常小鼠(图 6b, c),这是典型的焦虑样行为。与 Ctrl 小鼠相比,cKO 和 dKO 小鼠的自发行为模式也表现出明显异常,表现为 cKO 小鼠的理毛增加(焦虑的体现),两组均出现嗅探行为减少(图 6d)。
图 6. 复制叉速度异常出现的焦虑样行为
这些结果强烈支持一个模型,即 DNA 分叉速度作为一个细胞 “配速器”,在皮质神经发生过程中需要精确调节:
|
|
适度加速会导致 DNA 损伤,激活 p53 “监护” 通路,从而引发大规模的神经干细胞凋亡,最终导致小头畸形。 |
|
|
极端加速虽然阻止了细胞凋亡,挽救了大脑的大小,但却导致了更严重的问题:神经干细胞失去了在脑室表面的 “锚定” ,发生大规模的脱落和异位增殖。 |
图7
想要一键获取实验动物的 3D 骨架吗?
想要真正“读懂”实验动物的每一个肢体语言吗?
想要让焦虑、抑郁、自闭症等精神疾病的动态表型一览无余地展现在您面前吗?
一湾生命科技(BAYONE)的创新产品—— BehaviorAtlas 3D-AI 动物行为分析系统,依托多视角深度摄像头和先进的 AI 算法,实现了对实验动物无标记的 3D 骨架动态追踪和无偏见的精细行为谱识别。从焦虑、抑郁、自闭症等复杂精神疾病的动物模型评估,到神经退行性疾病的早期行为表型筛查,再到新药研发的药效评价,BehaviorAtlas 都能提供前所未有的深度和广度。我们的产品还在许多优秀的研究工作中得到验证,如果您希望深入了解其在动物行为研究中的应用,我们非常欢迎您进一步探索!
点击图片,了解更多关于 3D-AI 动物行为分析系统的
详细信息
为了帮助您获取更多信息,我们提供了便捷的联系方式。您可以通过公众号私信与我们交流,或者直接扫描下方的微信二维码,我们的专业团队将竭诚为您提供更多信息和帮助。
参考文献:
Wang, J., Kong, Y., Li, X. et al.DNA replication fork speed acts as a pacer in cortical neurogenesis. Nat Commun16, 10121 (2025). https://doi.org/10.1038/s41467-025-65269-y
撰文 | 谢晓欣
审核 | 黄 康
编辑、排版 | 刘茜婕
*如有版权问题或需转载
请联系公众号后台,我们将竭诚处理。
往期推荐
Fundam Res | 突破POD行为解析!一湾生命3D-AI精细行为技术,助力董海龙/赵广超团队为术后谵妄防治提供全新路径!

