慢性胰腺炎(CP)常伴持续性内脏疼痛,抑郁症作为其常见合并症,虽被推测加剧内脏痛觉过敏,但相关动物研究匮乏。本研究以雨蛙素联合乙醇构建小鼠 CP 模型,结合慢性束缚应激(CRS)建立 CPCRS 共病模型。常规内脏疼痛指标评估显示,抑郁症会显著加剧 CP 小鼠的内脏伤害感受;紧接着研究团队借助 BAYONE BehaviorAtlas 3D-AI 动物行为分析技术,通过三维(3D)视频全维度记录小鼠自发行为后发现,CPCRS 组小鼠的内脏疼痛相关行为改变较 CP 组更显著,且识别出特定疼痛相关行为模式 —— 理毛(Grooming)、弓背(Hunching)行为因内脏疼痛而增强,迈步(step)、奔跑(running)、左转(left-turn)行为则受 CP 诱导的内脏疼痛抑制。该研究不仅证实抑郁症在小鼠内脏痛觉过敏中的作用,还揭示了此前未被报道的内脏疼痛相关行为模式,为相关机制研究与评估提供新依据。
2025 年 11 月 24 日复旦大学附属闵行医院陆智杰教授、中国科学院深圳先进技术研究院王立平教授、黄天文教授团队在 European Journal of Neuroscience 在线发表题为 "Depression Enhances Visceral Pain and Alters Behavioral Patterns in Chronic Pancreatitis Mice: An Objective Evaluation" 的研究论文。该研究首次在动物模型中明确证实,抑郁会加剧慢性胰腺炎(CP)小鼠内脏痛觉超敏化,并通过三维(3D)视频行为分析技术,精准捕捉到小鼠行为的细微变化,进而揭示出此前未被发现的、与内脏疼痛直接相关的全新行为模式,为慢性胰腺炎与抑郁症共病机制研究提供了关键实验依据。
01
抑郁症加剧慢性胰腺炎小鼠内脏痛敏
FIG1 阐明慢性束缚应激(CRS)诱导抑郁、雨蛙素(Cer)联合乙醇(Et)诱导慢性胰腺炎(CP)的建模流程,通过体重监测、抑郁表型评估及传统内脏痛指标检测,明确抑郁症可显著加剧 CP 小鼠的内脏痛敏。
图1 抑郁症诱导慢性胰腺炎小鼠内脏痛敏的表型验证
本研究构建了 Ctrl、CRS、CP、CPCRS 四组小鼠模型(图 1a),在 21 天建模期间,四组小鼠体重呈现显著分化(图 1b),其中 CP 与 CPCRS 组体重增长缓慢,终末体重显著低于 Ctrl 组,提示 CP 建模对小鼠生理状态产生影响,而 CPCRS 组未出现额外体重异常,排除了抑郁对体重的独立干扰作用。为验证抑郁表型,采用悬尾试验(TST)、新物体抑制摄食试验(NSFT)及蔗糖偏好试验(SPT)进行评估(图 1c-e),结果显示 CRS 与 CPCRS 组 TST 不动时间显著延长,NSFT 摄食潜伏期显著增加,表明 CRS 成功诱导小鼠产生抑郁表型。在传统内脏痛指标检测中(图 1f-h),与 CP 组相比,CPCRS 组 von Frey 试验腹部机械痛退缩频率显著升高,弓背评分显著增加,动态负重(DWB)试验前后肢体重分布异常也更为明显,同时 CRS 组痛敏指标高于 Ctrl 组,上述结果共同证实抑郁症可加剧 CP 小鼠的内脏痛敏。
02
BeA 系统提取 40 种内脏痛相关行为 motif
FIG2借助行为图谱(BeA)系统完成小鼠自发行为的 3D 记录与分析,成功提取 40 种行为 motif,经 PLS 降维与 FDA 分类验证,证实这些 motif 可有效区分 Ctrl、CRS、CP、CPCRS 四组小鼠的病理状态。
图2 行为图谱(BeA)系统提取小鼠自发行为的 40 种 motif
为实现小鼠行为的精细化分析,本研究采用 BAYONE BehaviorAtlas 3D-AI系统,通过 4 台相机同步记录小鼠在透明圆形旷场中 15 分钟的自发行为,手动标记鼻、耳、四肢等 16 个身体节点并追踪其运动轨迹(图 2a),同时提取体角、体长、体高的动态波动参数(图 2b),为后续行为 motif 分析提供高维度、精细化的基础数据。基于上述记录数据,通过无监督聚类算法将小鼠自发行为自动归类为 40 种行为 motif(图 2c),结合视频观察手动标注每种 motif 的具体名称,发现部分行为(如奔跑、弓背)存在多个细分 motif(如 Running16、Hunching3),体现了小鼠行为模式的多样性与特异性(图 2d)。为验证行为 motif 区分不同病理状态的能力,采用偏最小二乘(PLS)方法将 40 维 motif 数据降维至 2 维子空间,并在每两组小鼠的子空间中构建 Fisher 判别分析(FDA)线性分类边界(图 2e),结果显示各组小鼠散点可被有效分离,其中 Ctrl 与 CP 组分离效果接近完美,CPCRS 组与 CP 组散点分布差异显著,表明行为 motif 中包含能够区分 “无痛 - 内脏痛”“单纯 CP-CP + 抑郁” 状态的关键信息。
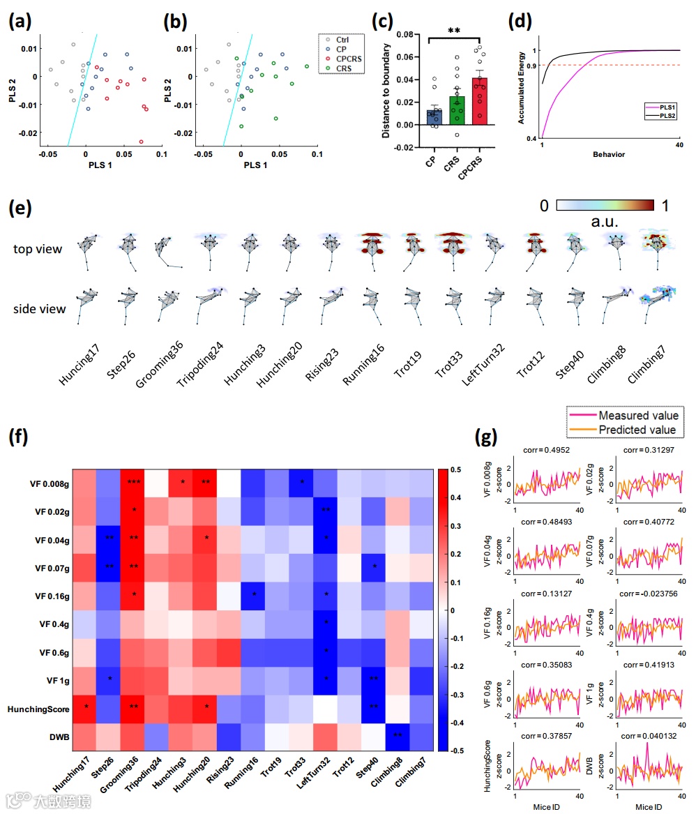
03
筛选与内脏痛相关的关键行为 motif
FIG3 通过行为 motif 投影分析、关键 motif 筛选及相关性验证,确定 15 种与传统内脏痛指标高度相关的行为 motif,证实这些 motif 可作为评估内脏痛的客观标志物。
图3 筛选与内脏痛相关的关键行为 motif 及相关性验证
为进一步探究行为 motif 与内脏痛的关联,本研究将 CPCRS 组(图 3a)、CRS 组(图 3b)的行为 motif 数据投影至此前构建的 “Ctrl-CP” 二维子空间(该子空间编码 “无痛 - 内脏痛” 差异),并计算各组散点到 FDA 分类边界的距离。结果显示,CPCRS 组散点距分类边界的距离显著大于 CP 组(,图 3c),而 CRS 组与 CP 组无显著差异,这一结果与传统内脏痛指标检测结论一致,进一步证实抑郁症会加剧 CP 小鼠内脏痛相关的行为改变。为筛选对内脏痛区分起核心作用的行为 motif,分析 PLS 降维过程中各行为 motif 的权重(loading)及累积能量(权重平方),以 90% 累积能量为阈值,最终筛选出 15 种对 “无痛 - 内脏痛” 区分贡献最大的行为 motif(图 3d),并通过平均运动骨架展示了这些 motif 的具体动作模式(图 3e),主要包括梳理(Grooming36)、弓背(Hunching3/17)、迈步(Step26)、奔跑(Running16)、左转(LeftTurn32)等。相关性分析结果显示(图 3f),梳理、弓背类 motif 与传统内脏痛指标呈正相关,迈步、奔跑、左转类 motif 与传统内脏痛指标呈负相关;同时,采用弹性网线性回归模型验证发现,这 15 种关键 motif 可有效预测传统内脏痛指标,预测值与实测值趋势高度一致(图 3g),证实这些关键行为 motif 能够作为评估内脏痛的客观、可靠标志物。
04
身体参数区分不同病理状态的有效性
FIG4 通过分析 BeA 系统提取的体长、体高、体角三项身体参数,证实其在 Ctrl、CRS、CP、CPCRS 四组小鼠间存在显著差异,且经 Kernel PCA 降维与分类验证,可有效区分不同病理状态。
图4 身体参数(体长、体高、体角)对病理状态的区分作用
除行为 motif 外,BeA 系统还提取了小鼠 15 分钟自发行为中的三项平均身体参数(体长、体高、体角),分析发现这三项参数在 Ctrl、CRS、CP、CPCRS 四组小鼠间均存在显著差异(图 4a):其中 CPCRS 组体长最短、体高最低、体角最小,Ctrl 组体长最长、体高最高、体角最大,CP 与 CRS 组介于两者之间,提示身体参数可能与小鼠病理状态(痛觉、情绪)存在关联。为可视化身体参数的组间差异,采用 Kernel PCA(多项式核)对三项身体参数进行无监督降维,将其转化为 2 维子空间,并在每两组小鼠的子空间中构建 FDA 线性分类边界(图 4b),选择 Kernel PCA 而非 PLS,是为避免低维度身体参数数据出现过拟合问题。通过受试者工作特征(ROC)曲线分析计算各两组分类的曲线下面积(AUC)(图 4c),结果显示多数组对的 AUC 值较高(如 CPCRS 与 CP 组 AUC 为 0.84),表明身体参数降维后仍保留了区分不同病理状态的关键信息。同时,直接采用支持向量机(SVM,径向基核函数)对身体参数进行分类,并通过 2 折、5 折、10 折交叉验证(重复 1000 次)估算分类准确率(图 4d),发现 Kernel PCA-FDA 方法对 CPCRS 与 CP 组的分类效果(AUC=0.84)优于直接 SVM 分类(准确率 = 0.62444),证实结合 Kernel PCA 降维的 FDA 方法更适用于身体参数的病理状态区分,进一步说明体长、体高、体角三项身体参数可作为评估小鼠病理状态的补充指标。
05
CP 模型验证与羟考酮的干预效果
FIG5通过比较 Ctrl、CP、Cer、Et 组的生理与行为指标验证 CP 模型有效性,同时评估羟考酮(OXY)对 CP 小鼠的干预作用,发现 OXY 可改善机械痛敏但无法完全恢复异常行为模式。
图5 CP 模型验证及羟考酮(OXY)的干预效果
为验证 CP 模型及 Cer、Et 的独立作用,本研究构建了 Ctrl、CP、Cer(仅注射 Cer)、Et(仅注射 Et)四组小鼠模型,并在 CP 组基础上增设 OXY 干预组(图 5a)。建模 21 天期间,四组小鼠体重呈现显著分化(图 5b),CP 与 Et 组体重增长缓慢,终末体重显著低于 Ctrl 组,Cer 组体重与 Ctrl 组无显著差异,提示 Et 对小鼠生理状态的影响更显著。血清胰淀粉酶检测结果显示(图 5c),CP、Cer、Et 组胰淀粉酶水平均显著高于 Ctrl 组,且 Et 组高于 Cer 组,证实 Cer 与 Et 均可诱导胰腺损伤,且 Et 的损伤作用更强,同时说明 CP 模型构建成功。von Frey 试验结果显示,CP 与 Et 组腹部机械痛退缩频率显著高于 Ctrl 组,Cer 组与 Ctrl 组无显著差异;而 CP 组注射 OXY(5mg/kg)后,von Frey 试验退缩频率显著降低(图 5e),表明 OXY 可改善 CP 小鼠的机械痛敏。通过 BeA 系统分析各组行为 motif(图 5f-j),将 Cer、Et 组 motif 数据投影至 “Ctrl-CP” 二维子空间,发现 Cer 组散点与 Ctrl 组混合,Et 组散点分布于 Ctrl 与 CP 组之间,提示 Et 单独作用不足以诱导典型 CP 行为模式;将 OXY 组 motif 数据投影后发现,其散点距分类边界的距离与 CP 组无显著差异(,图 5j),表明 OXY 虽能改善机械痛敏,但无法完全恢复 CP 小鼠的异常行为模式,这与 OXY 仅作用于痛觉信号通路、不影响行为调节通路有关。
06
研究结论与意义
核心结论
抑郁症可显著加剧慢性胰腺炎小鼠的内脏痛敏,且该结论在传统痛觉指标与 3D 行为分析中均得到验证;
识别出 5 种与内脏痛高度相关的特异性行为模式(梳理、弓背、迈步、奔跑、左转),可作为内脏痛的客观行为标志物;
BeA 系统(3D 行为 motif + 身体参数)可全面量化内脏痛相关行为改变,比传统单一指标更具优势;
羟考酮可改善 CP 小鼠的机械痛敏,但无法完全修复其异常行为模式,提示内脏痛的行为改变可能涉及更复杂的神经机制。
研究意义
填补了抑郁症与 CP 内脏痛关联的动物研究空白,为临床 “抑郁 - 内脏痛” 共病机制研究提供动物模型;
提出的客观行为标志物可助力内脏痛转化研究,为临床诊断、治疗效果评估提供新工具;
揭示了羟考酮在行为层面的干预局限,为后续镇痛药物研发提供方向。
07
Bayone 助力科研
该研究论文应用了一湾生命科技(BAYONE)自主研发的 3D-AI 小鼠行为分析系统,为抑郁与 CP 模型小鼠自发行为的精细化研究提供了重要工具支撑。一湾生命科技致力于通过 AI 技术,为脑科学及脑疾病研究等领域提供新一代更高效、更精准的仪器、软件、服务和标准。一湾生命科技专注于推动 AI 精细行为学技术在神经疾病模型的研究中发现新的生物标志物、表型鉴定及愈后评估等方面的应用。如果您对这一技术感兴趣,欢迎了解更多关于 BehaviorAtlas 3D-AI 动物行为分析系统 的信息!
BehaviorAtlas 3D-AI 动物行为分析系统是国内首家3D-AI精细行为学分析系统,可以在三维层面分析动物的精细行为;追踪16+个身体点,实现行为全面量化;提取40+种行为亚型,包括嗅探、梳理、跳跃等行为;计算100+种参数,捕捉动物行为的每一个细节;输出专业级可视化图表,满足SCI论文发表要求。目前,BehaviorAtlas 3D-AI 动物行为分析系统已经在大、小鼠、非人灵长类动物、犬类等模式动物上,针对自闭症、帕金森症、抑郁症、老年痴呆、脑出血等疾病模型以及精神类药物筛选上进行了多种应用。在此,我们也感谢 BehaviorAtlas 的用户对我们系统的关注和支持,希望 BehaviorAtlas 能够帮助更多的科研人员去解答生命科学中的难题。如果您希望深入了解其在动物行为研究中的应用,我们非常欢迎您进一步探索!
点击图片,了解更多关于 3D-AI 动物行为分析系统的
详细信息
为了帮助您获取更多信息,我们提供了便捷的联系方式。您可以通过公众号私信与我们交流,或者直接扫描下方的微信二维码,我们的专业团队将竭诚为您提供更多信息和帮助。
参考文献:
Wang Z, Wang L, Chen F, Tao K, Huang T, Wang L, Lu Z. Depression Enhances Visceral Pain and Alters Behavioral Patterns in Chronic Pancreatitis Mice: An Objective Evaluation. Eur J Neurosci. 2025 Nov;62(10):e70308. doi: 10.1111/ejn.70308IF: 2.4 Q3 . PMID: 41285387.
撰文 | 孙可欣
审核 | 黄 康
编辑、排版 | 刘茜婕
*如有版权问题或需转载
请联系公众号后台,我们将竭诚处理。
往期推荐
Nature Communications | 中科院昆明动物所石磊团队基于 AI 精细行为发现 DNA 复制速度快可致焦虑!

