近日,复旦大学舒友生团队通过 BAYONE BehaviorAtlas 3D-AI 动物行为分析系统,追踪小鼠 30 分钟内 16 个身体位点的轨迹,量化出 40 类行为集群,辅助证实 VTA 多巴胺神经元 Scn2a 缺失会导致小鼠出现多动、重复刻板行为及社交新异性偏好丧失等孤独症典型表型。一湾生命科技 BehaviorAtlas 3D-AI 动物行为分析系统为本论文中的行为分析提供强有力的支持!
孤独症谱系障碍(ASD)是一种神经发育异常疾病,核心特征为社交沟通障碍与重复刻板行为,常伴随多动、感觉异常等共病,目前仍缺乏针对核心症状的有效药物治疗手段。在众多 ASD 风险基因中,SCN2A 功能缺失突变因高致病性备受关注,是解析孤独症发病机制的关键分子靶点。此前研究多聚焦前额叶皮层,但模拟人类杂合缺失的动物模型并未出现明显神经元兴奋性异常,也未表现出典型社交障碍,因此 SCN2A 的致病机制始终不明。为破解这一谜题,复旦大学舒友生团队跳出前额叶研究局限,将目光锁定调控社交奖赏的核心脑区 —— 腹侧被盖区(VTA),首次证明 VTA 多巴胺神经元的 SCN2A 缺失是孤独症的关键诱因。
2025 年 7 月 10 日,复旦大学脑科学转化研究院舒友生教授团队在 Neuron 上在线发表了题为 “Selective loss of Scn2a in ventral tegmental area dopaminergic neurons leads to dopamine system hypofunction and autistic-like behaviors” 的研究论文,为 ASD 机制研究与治疗突破提供关键新证据。该研究首次证实,小鼠中 VTA 多巴胺神经元中 Scn2a 基因的缺失,会严重破坏神经元功能,导致其自发放电频率显著下降,更有 17% 的多巴胺神经元即使给予强电流刺激也无法产生动作电位,成为 “沉默细胞”。团队通过 BAYONE BehaviorAtlas 3D-AI 等动物行为分析技术,辅助验证了 VTA 多巴胺神经元 Scn2a 缺失会最终导致社交新异偏好丧失、重复刻板动作等典型孤独症样行为,并进一步提出 “多巴胺替代疗法” 这一潜在新方向,为 SCN2A 突变相关孤独症的临床干预提供了关键理论支撑。
01
Scn2a 是 VTA 多巴胺能神经元的主导钠通道亚型
为明确 VTA 多巴胺能神经元中主导的钠通道亚型,研究团队通过定位与定量检测发现,Scn2a 的 mRNA 表达量显著高于其他钠通道亚型(图 1A、B)。进一步分析显示,Scn2a 的 mRNA 数量与神经元胞体大小呈强正相关,说明其在神经元中广泛高表达(图 1B、C)。这一系列结果从定位、定量及相关性分析多维度,直接证实 Scn2a 在 VTA 多巴胺能神经元中占据主导表达地位,为后续深入探究其功能奠定了重要的表达层面基础。
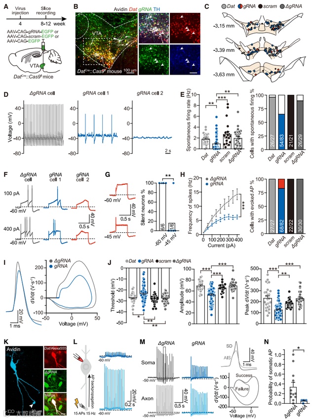
图1 Scn2a 是腹侧被盖区多巴胺能神经元(VTA DANs)中主要的电压门控钠通道(NaV)亚型
02
Scn2a 缺失降低 VTA 多巴胺能神经元兴奋性及动作电位(AP)传导效率
为明确 Scn2a 对 VTA 多巴胺能神经元电生理功能的调控作用,研究团队首先通过免疫荧光实验验证 CRISPR-Cas9 技术敲除 Scn2a 的效率(图 1D、E、F)。随后对 Scn2a 敲除组(gRNA 组)和对照组神经元进行全细胞记录,结果显示,gRNA 组神经元的自发放电频率显著低于对照组,代表性放电轨迹图也清晰呈现了这一差异(图 2D、E)。更关键的是,图 2F 的代表性电流刺激响应图显示,约 17.1% 的 gRNA 组神经元即便给予 1 nA 的强电流刺激也无法产生动作电位,即 “沉默神经元” 比例显著升高(图 2G)。
进一步分析动作电位参数发现,敲除组神经元的动作电位阈值明显升高、峰值显著降低,且半宽增加、复极化速率减慢(图 2H、I、J)。为检验 Scn2a 缺失对 AP 沿胞体 - 轴突传导的影响,研究对胞体及其轴突小泡进行双电极记录,结果显示:沉默神经元中,轴突刺激可诱发轴突 AP 但无法传至胞体(图 2K、L);可产生 AP 的神经元在高去极化电位下,AP 从轴突向胞体的反向传播能力显著下降(图 2M、N),提示胞体与轴突功能出现电活动分离。共同证实 Scn2a 缺失会显著导致 VTA 多巴胺能神经元兴奋性大幅下降且传导功能受损。
图2 Scn2a 缺失会降低腹侧被盖区多巴胺能神经元的自发放电频率,并改变其动作电位波形
03
Scn2a 缺失减少 VTA 多巴胺能神经元的轴突钠电流
考虑到钠电流是神经元电信号产生和传导的核心基础,在明确 Scn2a 缺失影响神经元兴奋性后,研究团队首先通过膜片钳技术记录胞体钠电流。结果显示,Scn2a 缺失后胞体钠电流显著降低,通道密度减少 46.1%,同时代表性电流轨迹图也清晰呈现 Scn2a 敲除组胞体钠电流幅度明显减小(图 3A、B、C、D)。进一步检测发现,轴突部位的钠电流受损更为严重(图 3E、F、G)。这些结果为后续阐明多巴胺释放异常的机制提供了电信号传导层面的关键依据。
图3 Scn2a 缺失显著降低腹侧被盖区多巴胺能神经元胞体 - 轴突轴上的钠电流
04
Scn2a 缺失减少 VTA 多巴胺能神经元的多巴胺释放
基于前文钠电流减少的核心发现,研究团队通过伏隔核(NAc)表达的红色荧光多巴胺传感器 rDA3m,探究 Scn2a 缺失对多巴胺释放的影响
|
|
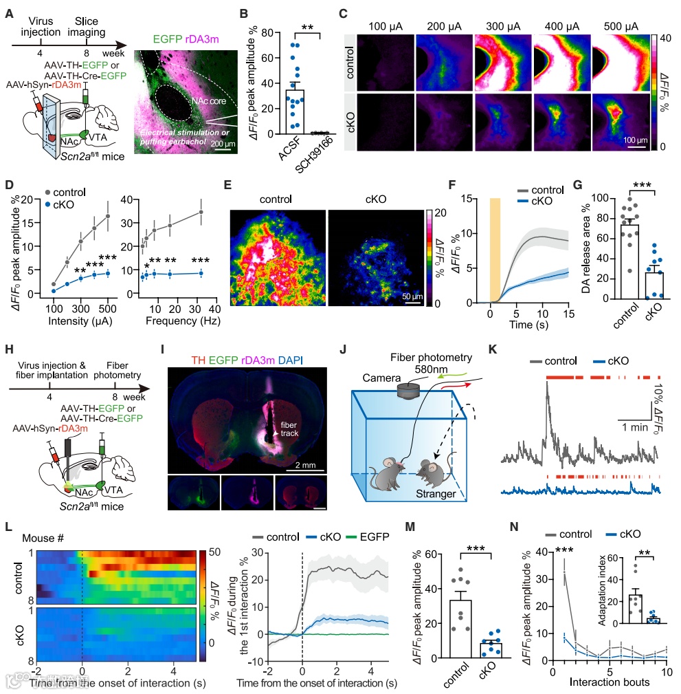
体外实验中:在含 VTA 多巴胺能神经元轴突末梢的 NAc 脑片上(图 4A),电刺激诱发的多巴胺释放荧光变化值 ΔF/F₀较对照组减少 50%(图 4C、D);喷入 100 μM 卡巴胆碱后,Scn2a 条件性敲除组(cKO 组)卡巴胆碱激活的多巴胺释放区域面积较对照组缩小 65%(图 4G),提示轴突终末多巴胺释放及动作电位传播均受损。 |
|
|
体内实验中:自由活动小鼠与陌生同种社交互动时,cKO 组 NAc 区域多巴胺释放峰值较对照组降低 75%(图 4M),且无运动伪影干扰。这些核心结果一致证实,Scn2a 缺失会显著减少 VTA 多巴胺能神经元的多巴胺释放,且 Scn2a 对 DAN 轴突末梢的多巴胺分泌功能至关重要。 |
图4 Scn2a 缺失显著减少腹侧被盖区多巴胺能神经元轴突末梢的多巴胺释放
05
Scn2a 缺失引发小鼠典型孤独症样行为
为明确 VTA 多巴胺能神经元(DAN)中选择性 Scn2a 缺失是否引发孤独症谱系障碍(ASD)相关行为,研究团队采用 CRISPR-Cas9 策略实现 VTA DAN 特异性敲除,并通过免疫荧光确认病毒注射范围与感染效率(图 5A、B)。
行为学检测首先聚焦基础表型:BAYONE BehaviorAtlas 3D-AI自发行为分析显示,gRNA 组小鼠Ambulating(行进)距离显著大于对照组,提示过度活跃,而 Rearing(直立)、Jumping(跳跃)、Sniffing(嗅闻)及Grooming(理毛)呈减少趋势(图 5C);旷场实验中,gRNA 组小鼠的活动总距离和中心区域活动时间显著增加,表现出明显的过度活跃症状(图 5D、E);高架十字迷宫实验显示,gRNA 组进入开放臂的次数和时间占比增加,证实焦虑水平降低(图 5F、G)。
社交行为梯度测试进一步验证核心表型:
|
|
社交主动性:居住 - 入侵范式中,经 4 小时社会隔离的 gRNA 组小鼠与陌生小鼠共笼 10 分钟时,主动社交互动时间显著减少(图 5H、I); |
|
|
社交偏好:交新奇偏好测试中,对照组明显偏好探索陌生小鼠,gRNA 组在熟悉与陌生小鼠附近停留时间无差异,社交新奇偏好丧失(图 5J、K); |
|
|
社交认知:社交新奇认知测试中,gRNA 组先与 “陌生人 1” 重复互动形成习惯后,引入 “陌生人 2” 时,虽对 “陌生人 1” 表现出习惯化,却无法识别 “陌生人 2” 并产生社交响应,社交新奇识别指数降低(图 5M)。 |
这些从基础运动 / 焦虑表型,到社交主动性、社交偏好、社交认知的系统性测试结果,共同证实:仅 VTA DAN 中 Scn2a 缺失即可引发过度活跃、重复刻板行为、焦虑异常及社交障碍等典型孤独症样行为。
图 5 腹侧被盖区多巴胺能神经元特异性 Scn2a 敲除导致自闭症样行为
06
左旋多巴特异性改善 Scn2a 缺失引发的非运动症状并增强多巴胺释放
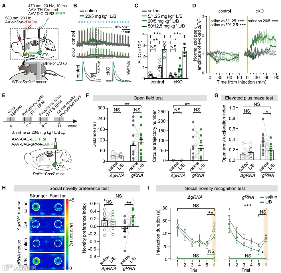
基于前文 “多巴胺释放减少” 的核心机制,研究团队尝试采用左旋多巴 / 苄丝肼(L/B)进行急性腹腔注射干预。首先通过在体光纤记录验证药物对多巴胺释放的影响:药物处理后,Scn2a 敲除组小鼠光刺激诱发的多巴胺释放显著增强,对照组无明显变化,定量结果证实敲除组释放峰值提升幅度达 1.8 倍(图 6A、B、C、 D)。
行为学干预效果进一步验证:旷场实验中,gRNA 组的过度活跃症状未得到改善(图 6F);高架十字迷宫实验中,药物处理后 gRNA 组开放臂探索时间恢复至对照组水平,焦虑症状显著改善(图 6G);社交新奇偏好测试与社交新奇认知测试均证实,药物处理后 gRNA 组的社交新颖性识别能力显著恢复(图 6H、I)。上述结果表明,左旋多巴可通过增强缺陷多巴胺系统的释放功能,特异性改善 Scn2a 缺失引发的焦虑异常、社交障碍等非运动症状。
图 6 左旋多巴急性治疗可挽救社交行为缺陷及焦虑水平不足
07
Scn2a 杂合子小鼠存在行为缺陷且可被左旋多巴逆转
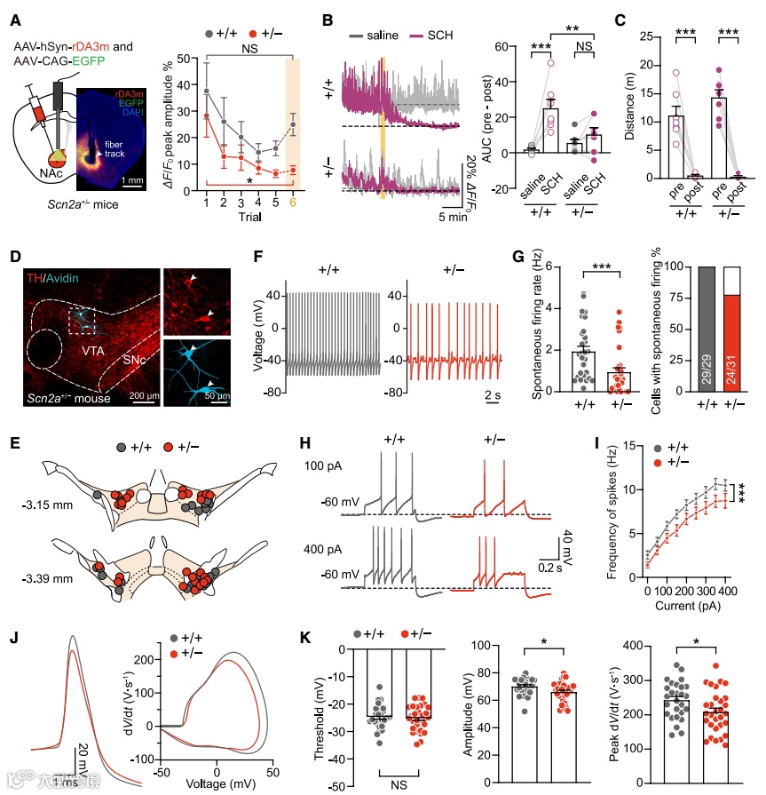
为模拟人类 SCN2A 杂合突变的病理状态,研究团队采用 Scn2a+/- 杂合子小鼠开展验证。行为学测试显示,杂合子小鼠表现出过度活跃和焦虑水平不足,这一运动与焦虑表型,与 VTA DAN 特异性 Scn2a 敲除模型(gRNA 模型)高度相似(图 7B、C);而社交能力缺陷更为显著:居住 - 入侵测试中与入侵者的主动社交互动总时长显著减少(图 7D),社交新奇偏好测试中区分熟悉与陌生小鼠的能力大幅下降(图 7E),社交新奇识别测试中,对第二只陌生小鼠的探索兴趣无反弹(图 7F)。对该杂合子小鼠给予左旋多巴 / 苄丝肼(L/B)干预后,结果显示 L/B 可显著挽救其焦虑不足表型,并有效改善社交缺陷(图 7G-I)。该结果在更贴近人类 SCN2A 杂合突变病理场景的模型中,进一步证实了 Scn2a 功能不足与孤独症样行为的因果关联,同时为 L/B 的临床干预价值提供了更可靠的实验依据。
图 7. Scn2a 杂合子小鼠表现出自闭症样行为,且可通过左旋多巴 / 苄丝肼(L/B)联合治疗缓解
08
Scn2a 杂合子小鼠存在多巴胺释放降低的缺陷
左旋多巴对杂合子小鼠的干预效果,提示 Scn2a+/- 小鼠可能存在多巴胺系统功能减退。为此,研究团队从多巴胺释放和电生理层面展开机制探究:首先通过光纤光度法记录社交互动时伏隔核(NAc)的多巴胺释放情况,结果显示,与 VTA 多巴胺能神经元(DAN)特异性 Scn2a 敲除模型(gRNA 模型)一致,Scn2a+/-小鼠在最初 5 次与第一只陌生小鼠互动时的多巴胺释放量显著低于野生型(WT)小鼠,且与第二只陌生小鼠互动时无多巴胺释放反弹现象(图 8A)。
为检测基础多巴胺释放水平,上述实验后,研究通过腹腔注射多巴胺探针的拮抗剂 SCH 检测发现,Scn2a+/- 小鼠的基础多巴胺水平远低于 WT 小鼠(图 8B、C)。电生理记录结果进一步证实:杂合子小鼠 VTA DAN 的自发放电频率和自发活动细胞比例均显著降低(图 8D、E、F、G),对电流注射的尖峰响应也明显下降(图 8H、I);尽管动作电位(AP)的电压阈值未改变,但 AP 上冲的峰值幅度和最大速率均显著降低(图 8J、K)。
这些结果表明,VTA 多巴胺能神经元放电活动减弱,直接导致基础及行为相关多巴胺释放减少,进而引发 Scn2a+/- 小鼠的孤独症样行为。该发现不仅为左旋多巴 / 苄丝肼(L/B)干预 Scn2a 功能丧失突变相关孤独症提供了直接机制支撑,更提示该策略对临床患者的潜在应用价值。
图 8 Scn2a 杂合子小鼠腹侧被盖区多巴胺能神经元的多巴胺释放及放电活动显著降低
09
研究结论与意义
核心结论
|
|
表达定位:首次证实 Scn2a(编码电压门控钠通道 NaV1.2)是腹侧被盖区(VTA)多巴胺能神经元的主导钠通道亚型,广泛高表达于胞体及轴突部位,为钠电流形成的核心分子基础。 |
|
|
电生理缺陷:VTA 多巴胺能神经元中 Scn2a 缺失会导致神经元兴奋性显著下降 —— 自发放电频率降低,17.1% 的神经元成为 “沉默细胞”(完全丧失动作电位发放能力),同时动作电位传导效率受损,出现胞体与轴突功能分离的独特表型。 |
|
|
递质释放异常:Scn2a 缺失会大幅减少 VTA 多巴胺能神经元的胞体及轴突钠电流(轴突受损更严重),最终导致伏隔核(NAc)区域多巴胺释放显著减少,该结论在体外脑片实验与体内社交互动场景中均得到验证。 |
|
|
行为表型关联:明确 “仅 VTA 多巴胺能神经元 Scn2a 缺失” 即可引发小鼠典型孤独症样行为,包括过度活跃、重复转圈等刻板运动、焦虑水平异常降低,以及社交主动性下降、社交新奇识别能力丧失等核心社交障碍。 |
|
|
药物干预验证:左旋多巴 / 苄丝肼(L/B)可通过增强多巴胺释放,特异性改善 Scn2a 缺失引发的焦虑异常、社交障碍等非运动症状;且在模拟人类病理状态的 Scn2a+/- 杂合子小鼠中,该干预效果同样显著。 |
|
|
杂合模型机制:Scn2a+/-杂合子小鼠存在多巴胺系统功能减退(VTA 神经元电活动异常、基础及行为相关多巴胺释放减少),证实该机制是孤独症样行为的关键诱因。 |
研究意义
|
|
机制突破:打破此前聚焦前额叶皮层的研究局限,首次明确 “VTA 多巴胺能神经元 Scn2a 缺失” 是 Scn2a 突变相关孤独症的核心致病环节,破解了 “小鼠杂合缺失无皮层表型” 的长期谜题,为孤独症亚型分类提供分子 - 脑区定位依据。 |
|
|
临床转化价值:提出 “多巴胺替代疗法” 这一精准干预方向 —— 依托已上市药物左旋多巴(临床用于帕金森病治疗,安全性明确),为 SCN2A 突变相关孤独症提供了可快速转化的药物研发靶点,填补该亚型临床干预空白。 |
|
|
模型支撑:验证 Scn2a+/- 杂合子小鼠的孤独症样表型及药物响应性,该模型高度贴近人类 SCN2A 杂合突变病理特征(全球孤独症发病率约 1%,遗传因素占比显著),为后续临床研究提供了可靠的动物模型平台。 |
10
Bayone 助力科研
该研究论文应用了一湾生命科技(BAYONE)自主研发的 3D-AI 小鼠行为分析系统,为自闭症样行为表型的精细化研究提供了重要工具支撑。一湾生命科技致力于通过 AI 技术,为脑科学及脑疾病研究等领域提供新一代更高效、更精准的仪器、软件、服务和标准。一湾生命科技专注于推动 AI 精细行为学技术在神经疾病模型的研究中发现新的生物标志物、表型鉴定及愈后评估等方面的应用。如果您对这一技术感兴趣,或者需要进一步了解 “如何通过专业行为学软件,复现类似研究中的孤独症行为检测范式”,或针对特定行为学实验定制分析方案,欢迎了解更多关于 BehaviorAtlas 3D-AI 动物行为分析系统 的信息!
BehaviorAtlas 3D-AI 动物行为分析系统是国内首家3D-AI精细行为学分析系统,可以在三维层面分析动物的精细行为;追踪16+个身体点,实现行为全面量化;提取40+种行为亚型,包括嗅探、梳理、跳跃等行为;计算100+种参数,捕捉动物行为的每一个细节;输出专业级可视化图表,满足SCI论文发表要求。目前,BehaviorAtlas 3D-AI 动物行为分析系统已经在大、小鼠、非人灵长类动物、犬类等模式动物上,针对自闭症、帕金森症、抑郁症、老年痴呆、脑出血等疾病模型以及精神类药物筛选上进行了多种应用。在此,我们也感谢 BehaviorAtlas 的用户对我们系统的关注和支持,希望 BehaviorAtlas 能够帮助更多的科研人员去解答生命科学中的难题。如果您希望深入了解其在动物行为研究中的应用,我们非常欢迎您进一步探索!
点击图片,了解更多关于 3D-AI 动物行为分析系统的
详细信息
为了帮助您获取更多信息,我们提供了便捷的联系方式。您可以通过公众号私信与我们交流,或者直接扫描下方的微信二维码,我们的专业团队将竭诚为您提供更多信息和帮助。
参考文献:
Li L, Huang Q, Hu J, Jin M, Zhuo Y, Ke W, He Q, Xiao Y, Zhang X, Wang W, Cheng TL, Tai Y, Guo F, Yu J, Yulong Li, He J, Li B, Shu Y. Selective loss of Scn2a in ventral tegmental area dopaminergic neurons leads to dopamine system hypofunction and autistic-like behaviors. Neuron. 2025 Sep 17;113(18):2997-3014.e8. doi: 10.1016/j.neuron.2025.06.003. Epub 2025 Jul 10. PMID: 40645182.
撰文 | 孙可欣
审核 | 黄 康
编辑、排版 | 刘茜婕
*如有版权问题或需转载
请联系公众号后台,我们将竭诚处理。
往期推荐
NPJ Parkinsons Dis | BehaviorAtlas 系统助力上海大学苏海峰团队实现帕金森运动症状与药效智能量化

