在全球经济格局深度调整、“一带一路” 建设迈向高质量发展的关键阶段,我国企业既面临国际化拓展的重大机遇,也遭遇地缘政治、市场竞争、风险防控等多重挑战。为破解发展难题、强化人才支撑,丝路国际人才联盟与丝路国际产能合作促进中心联合推出 “国际产能合作领军人才培养计划” 十三期班。
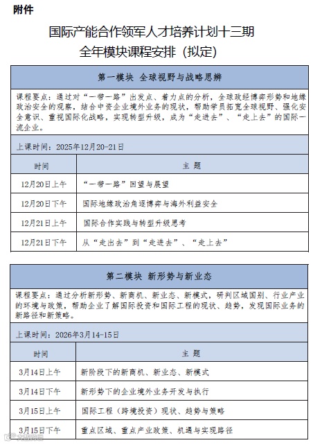
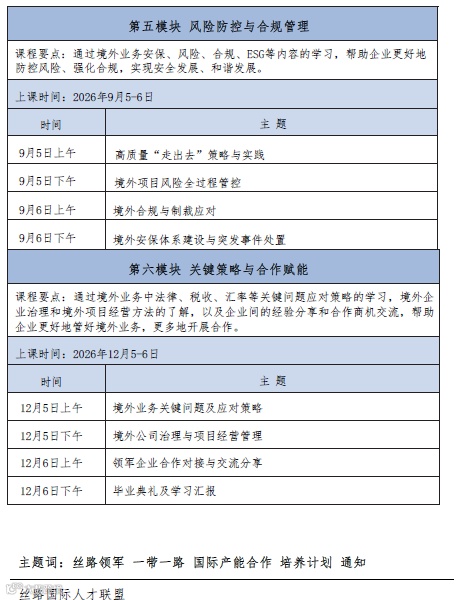
项目汇聚国内外专家、政策权威与企业导师,以十二个月不脱产培养为周期,通过六大核心模块课程,涵盖全球战略、新业态研判、案例剖析、风险防控等关键领域,搭配集中授课与海外考察,全方位锻造学员的国际化视野与实战能力。已有众多央企、国企及优质民企高管踊跃参与,搭建起高效的合作交流平台。
现面向联盟成员单位高管、企业高层、金融机构决策者及有志于国际化发展的专业人士开放报名!这里有系统的知识体系、优质的资源对接、长效的跟踪服务,助你精准把握国际产能合作机遇。欢迎填写报名申请表,提交相关资料参与选拔,与行业领军者同行,为企业跨境发展赋能,共绘 “一带一路” 合作新蓝图!
欢迎大家在评论区讨论和留言。
北京东方原点管理咨询介绍
北京东方原点管理咨询有限公司成立于2011年,从成立之日就定位于为中国客户开拓国际视野,做跨国型人才和企业服务,在十几年的发展过程中,从国际教育、研学到为中国企业提供资讯、咨询、培训和商务考察及资源对接落地服务,赢得了广大客户的认可和好评。
东方原点以“连接中国与世界,助力中国企业国际化为使命”,打造一家连接学术界和企业界、打通科技和“传统行业”、具有全球化视野和全球资源网络的最专业的全球化服务机构。主要业务有:
出海俱乐部及社群:链接各类出海资源,社群共创共建共享,定期邀请不同专家分享出海信息和全球热点及机会。
出海培训:提供线上出海课程、线下公开课、企业内训等培训服务,涵盖企业出海从宏观、中观、微观操作方面;
出海咨询:根据企业发展阶段和行业状况,提供基于项目制或者陪伴式出海管理服务,涵盖全球地缘政治及目的国分析、战略及顶层设计、运营、数字化、营销、人力及组织、跨文化管理、品牌、供应链、合规、ESG及方面;
海外建厂:链接国际国内知名设计院、建厂专家,深入分析海外投资设厂的优劣势与成本对比,为企业决策提供依据,并推荐建厂服务商;
海外商务考察:围绕东南亚、日韩、中东、欧洲、美国墨西哥、非洲、南美定期组织企业家商务考察,亲临当地与政府、中国大使馆、商协会、高校与研究机构、产业园区、当地优秀企业、中资出海优秀企业进行面对面交流;
海外陪跑:陪同客户直接到海外业务现场协助方案落地。
出海基础服务及资源链接:提供海外公司注册、工商税务服务、ODI备案、海外公司架构搭建、身份规划、海外留学、人才招聘及EOR雇佣、出海目的地经销商及渠道、海外专业人才及服务机构、海外政府及商协会、寻找合作伙伴、投融资、家族基金与信托等资源服务,解决企业出海从基础服务到高级资源链接功能。

