

近日,教育部召开发布会介绍了新发布的义务教育课程方案(2022年版)和义务教育各学科课程标准(2022年版)的相关情况。此轮义务教育课程修订自 2019 年启动,历时 3 年。新版课程方案和课程标准将于 2022 年秋季学期开始执行。
此前,我国义务教育阶段课程设置和课程标准已经分别使用了 20 年以上和 10 年以上,此次调整是根据课程改革自身规律性要求所进行了必要完善。
本次公布的“义务教育课程方案”相较过去二十年使用的“义务教育课程设置实验方案”,按中央要求新独立设置了“信息科技”与“劳动”两项课程科目。
01
“信息科技”在此轮课程设置中按中央要求被正式从“综合实践活动”中独立,落实为全国统一开设的独立课程科目。在此之前,与信息科技相关的内容在义务教育阶段仅被纳入在综合实践活动课程中,或以地方课程形式在部分省市开设。(表中2021版最终名称应为2022版)
根据新设的“信息科技”课程标准,这一课程在义务教育阶段覆盖一年级至九年级的全部年级阶段。在 3~8 年级单独开设课程,在其他年级将相关内容融入语文、道德与法治、数学、科学、综合实践活动等课程。在 3~8 年级单独开设课程的阶段,折算九年总课时占比须达到 1%~3%。
此外,此次课程方案中新设的课程科目采用的名称也很值得关注。“信息科技”课程没有延续部分义务教育地方课程和高中技术科目组成部分中使用的“信息技术”名称,反映了这一课程科目与过往综合实践活动中相关教学内容的本质不同——从教授计算机的操作与软硬件使用转变为提升学生的数字素养,促进学生了解和认知信息背后的科学本质。
02
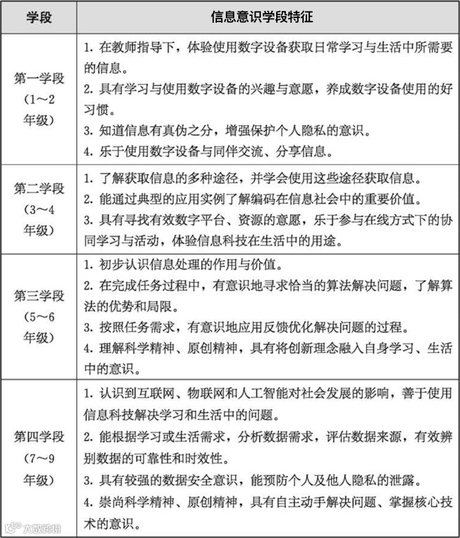
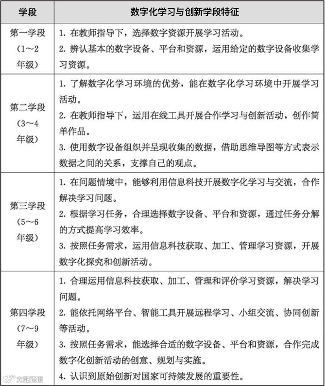
此次公布的“信息科技”大纲围绕信息意识、计算思维、数字化学习与创新、信息社会责任四部分核心素养制定。强调通过课程学习,帮助学生树立正确价值观,形成信息意识;让学生初步具备解决问题的能力,发展计算思维;提高学生数字化合作与探究的能力,发扬创新精神;让学生学会遵守信息社会法律法规,践行信息社会责任。

依据核心素养和学段目标,结合学生认知特征,信息科技课程围绕数据、算法、网络、信息处理、信息安全、人工智能六条主线设计了义务教育全学段内容模块与跨学科主题。
在“信息科技”大纲中,各学段中四部分核心素养的特征也被明确。不难发现,曾经出现在原高中数学“算法初步”中的算法、流程图等相关知识要求也被调整到了义务教育信息科技课程计算思维素养部分的学段特征中。
03
信息技术教育普及发展历程
据了解,在此次调整之前的 20 年,义务教育阶段与信息科技相关的教育内容一直被组织在“综合实践活动”课程中,且相关教学内容也较长时间没有系统性调整。
2001年,教育部印发《义务教育课程设置实验方案》(教基〔2001〕28号),将信息技术教育内容纳入综合实践活动课程统筹实施。
-
2003年,教育部印发《普通高中课程方案(实验)》(教基〔2003〕6号),明确在高中阶段设置信息技术、通用技术课程。 -
2017年9月,教育部印发了《中小学综合实践活动课程指导纲要》(教材〔2017〕4号,以下简称《纲要》),系统设计了“趣味编程入门”“走进程序世界”“开源机器人初体验”等25个学习主题,推荐给学校组织学生学习,提高学生网络应用能力,增强信息意识与信息社会责任。 -
2018年初,教育部公布了新版高中阶段的“信息技术”大纲(并于 2020 年修订),提升了“信息技术”在高中阶段课程的学分占比,确立“信息意识”、“计算思维”、“数字化学习与创新”、“信息社会责任”为核心素养;要求开设“数据与计算”、“信息系统与社会”必修模块和“数据与数据结构”、“网络基础”等选择性必修模块,以及“算法与程序设计”等选修模块,满足学生兴趣爱好和个性化需求。 -
2020年起,各省陆续开始更换高中阶段信息技术新教材,正式在教学环节落地新版高中阶段的“信息技术”大纲要求。
最后给大家分享一下pdf版的义务教育信息科技课程标准
点击以下图片即可下载!
↓↓↓
资料来源 |网络及微言教育公众号



