▵
点击上方蓝字,关注“绿纽科技”
各有关企业:
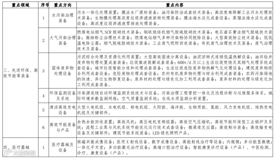
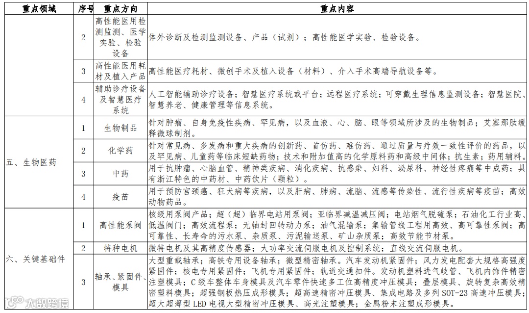
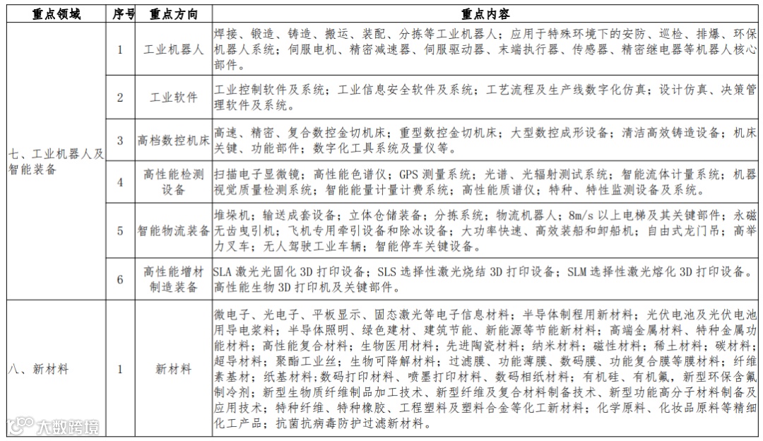
现将省经信厅《关于征集2021年度“浙江制造精品”申报领域的通知》转发给你们,请你们按照通知要求申报2021年度“浙江制造精品”申报领域的修订征集内容。请于10月22日前将《2021年度“浙江制造精品”申报领域修订表》反馈至区经信局(电子表格发邮箱,不需要纸质反馈)。
浙江省关于征集2021年度
“浙江制造精品”申报领域的通知
各市、县(市、区)经信局,省级有关行业协会:







绿纽科技专精特新服务平台▵
点击上方蓝字,关注“绿纽科技”
各有关企业:
现将省经信厅《关于征集2021年度“浙江制造精品”申报领域的通知》转发给你们,请你们按照通知要求申报2021年度“浙江制造精品”申报领域的修订征集内容。请于10月22日前将《2021年度“浙江制造精品”申报领域修订表》反馈至区经信局(电子表格发邮箱,不需要纸质反馈)。
各市、县(市、区)经信局,省级有关行业协会:






