▵
点击上方蓝字,关注“绿纽科技”
腊
LA BA
八
中/国/传/统/节/日
2022-1-10
农历腊月初八
征集内容:
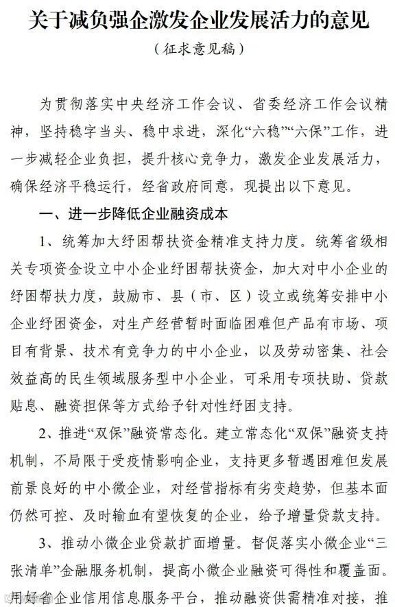
根据省政府工作部署,省经信厅牵头代拟了《关于减负强企激发企业发展活力的意见(征求意见稿)》,现向社会公开征求意见。
征求意见期限为2021年12月27日至2022年1月25日(30日),单位意见请加盖公章书面,个人意见请署名书面反馈。反馈意见可邮寄纸质材料至浙江省杭州市西湖区体育场路479号浙江省经济和信息化厅经济运行处或通过电子邮件发送至邮箱 944910749@qq.com(单位意见请发送盖章扫描件)。
联系人:厉慧婷,0571-87056752。
感谢您的参与和支持!
归期准与寒梅约,
粥鼓香花腊八前。
寒梅、雪、腊八粥,
年关将至。
陈先生 13588003655



