搜索
首页
大数快讯
大数活动
服务超市
文章专题
出海平台
流量密码
出海蓝图
产业赛道
物流仓储
跨境支付
选品策略
实操手册
报告
跨企查
百科
导航
知识体系
工具箱
更多
找货源
跨境招聘
DeepSeek
首页
>
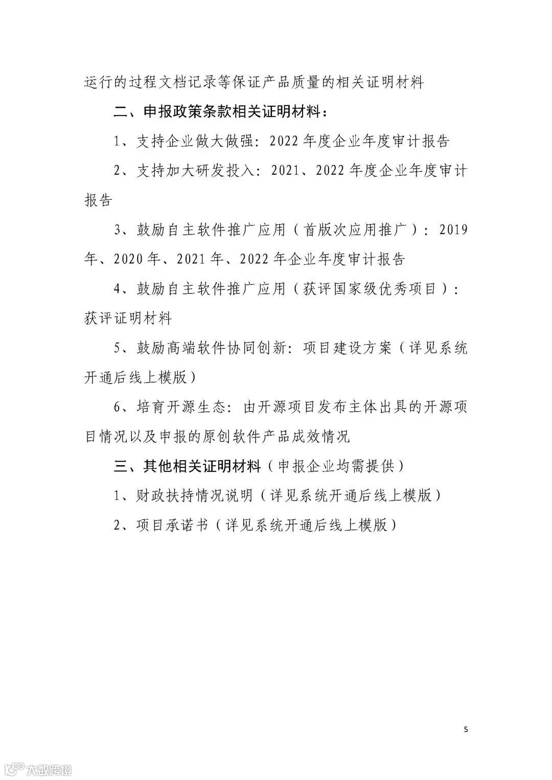
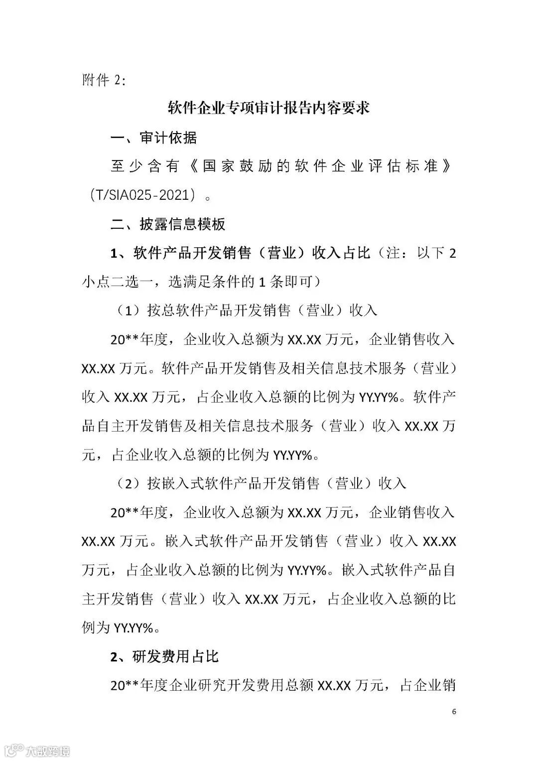
【征集申报】关于征集2023年《杭州市推进软件和信息技术服务业高质量发展若干政策》项目的预通知
>
0
0
【征集申报】关于征集2023年《杭州市推进软件和信息技术服务业高质量发展若干政策》项目的预通知
绿纽科技专精特新服务平台
2023-03-30
0
▵
点击上方
蓝字
,关注
“绿纽科技”
项目申报或政策文件详情请咨询:
陈先生 13588003655
昌女士 18058157735
或微信最下方留言咨询
左右滑动查看更多
【声明】内容源于网络
0
0
绿纽科技专精特新服务平台
1234
内容
10809
粉丝
0
关注
在线咨询
绿纽科技专精特新服务平台
1234
总阅读
25.9k
粉丝
0
内容
10.8k
在线咨询
关注