▵
点击上方蓝字,关注“绿纽科技”
各市、县(市、区)科技局,各有关单位:
为深入实施创新驱动发展战略,提高企业自主创新能力和竞争力,突破关键核心技术瓶颈,构建完善我省技术创新中心体系,根据省政府办公厅《关于加强技术创新中心体系建设的实施意见》,决定开展2021年省重点企业研究院申报工作。10月底我厅已经印发了《关于组织开展2021年浙江省重点企业研究院申报工作的预通知》,请各有关单位做好申报准备。现将有关事项通知如下:
一、申报条件
申报企业应同时具备以下基本条件:
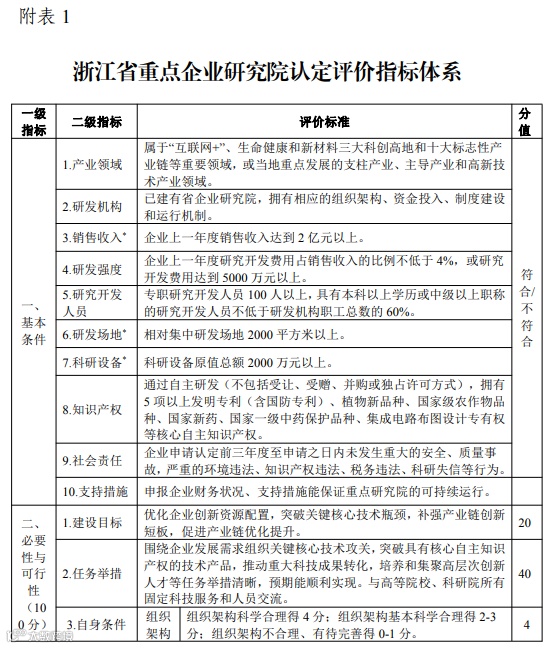
(一) 属于“互联网+”、生命健康和新材料三大科创高地,十大标志性产业链等战略性新兴产业重要领域,或当地重点发展的支柱产业、主导产业和高新技术产业领域;
(二)已建有省级企业研究院,有相应的组织架构、资金投入、制度建设和运行机制;
(三)企业上一年度销售收入达到2亿元以上;
(四)企业上一年度研究开发费用占销售收入的比例不低于4%,或研究开发费用达到5000万元以上;
(五)专职研究开发人员100人以上,占企业当年职工总数的比例不低于10%;具有本科以上学历或中级以上职称的研究开发人员不低于研发机构职工总数的60%;
(六)相对集中研发场地2000平方米以上;
(七)科研设备原值总额2000万元以上;
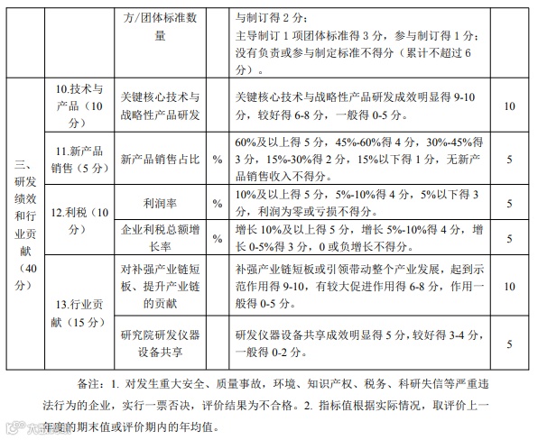
(八)近三年内通过自主研发(不包括受让、受赠、并购或独占许可方式),在其申报领域拥有5件以上发明专利(含国防专利)、植物新品种、国家级农作物品种、国家新药、国家一级中药保护品种、集成电路布图设计专有权等核心自主知识产权;
(九)企业申请认定前三年度至申请之日内未发生重大的安全、质量事故,严重的环境违法、知识产权违法、税务违法、科研失信等行为。
集成电路、人工智能、生物医药、新材料和软件类等知识密集型企业,企业销售收入、研发场地面积及科研设备原值的条件可根据实际情况适当放宽。
二、申报程序
(一)通过“浙江科技大脑”官网(https://zjsti.kjt.zj.gov.cn/)申报,无需提交纸质材料。申报企业使用政务服务网账号通过“法人登录”进入系统,点击“办事大厅”,选择“省级重点企业研究院认定”,点击“业务办理”—“企业申报”—“开始申报【政务服务2.0】”,进行填报。填报过程中保存的草稿,可从政务服务网的草稿记录中找回,并继续填报。
若申请书被退回,可进入“浙江科技大脑”修改:点击“办事大厅”,选择“省级重点企业研究院认定”,点击“业务办理”—“申报管理”,进行修改提交。
如申报企业无政务服务网账号请先注册,注册成功后登录申报系统。(注册和登录过程中遇有技术问题,可咨询0571-88808880)
(二)各市、县(市、区)科技局在网上做好申报材料初审工作,统一查询出具申报企业无重大的安全、质量事故,无严重的环境违法、知识产权违法、税务违法、科研失信等行为的证明。
(三)申报材料需要填报的专职研发人员、研发场地面积、科研设备原值、拥有自主知识产权、研究开发费用占销售收入总额比例情况等可截至2021年6月底,相关数据须在专项审计报告中体现。其他申报数据截至 2020 年底。
三、申报时间
今年省重点企业研究院采用限额推荐,各设区市推荐数见附件2。请各设区市科技局及时组织完成相关审核工作,于2021年 12月 6日前完成网上申报材料初审并及时提交。推荐名单纸质版报送至省科技厅(杭州市环城西路 33 号浙江科技大楼 505 室),同时扫描件发送至邮箱 fanghong@zjinfo.gov.cn。
政策咨询:省信息院 方红,联系电话:0571-85009072
技术咨询:省计算所 陶砾,联系电话:0571-87054113
附件:1.浙江省重点企业研究院建设与管理办法(拟印发稿)
附件:2.各市限额推荐数
浙江省科学技术厅
2021年11月25日
附件
陈先生 13588003655



