▵
点击上方蓝字,关注“绿纽科技”
国家税务总局浙江省各市、县(市、区)税务局,各市、县(市、区)经信局:
为进一步引导我省制造业企业向“智能制造”转型升级,促进新质生产力发展,国家税务总局浙江省税务局与浙江省经济和信息化厅联合对现行研发费用加计扣除相关政策进行梳理、整合,编写了《浙江省制造业“智能制造”研发费用加计扣除政策指引(2024版)》,现印发给你们。各单位要加强部门协作,联合对辖区内制造业企业开展宣传辅导,帮助企业充分享受政策红利。
附件:(点击文末“阅读原文”查看或下载附件)
关于印发《浙江省制造业“智能制造”研发费用加计扣除政策指引(2024版)》的通知.pdf
国家税务总局浙江省税务局
浙江省经济和信息化厅
2024年4月7日
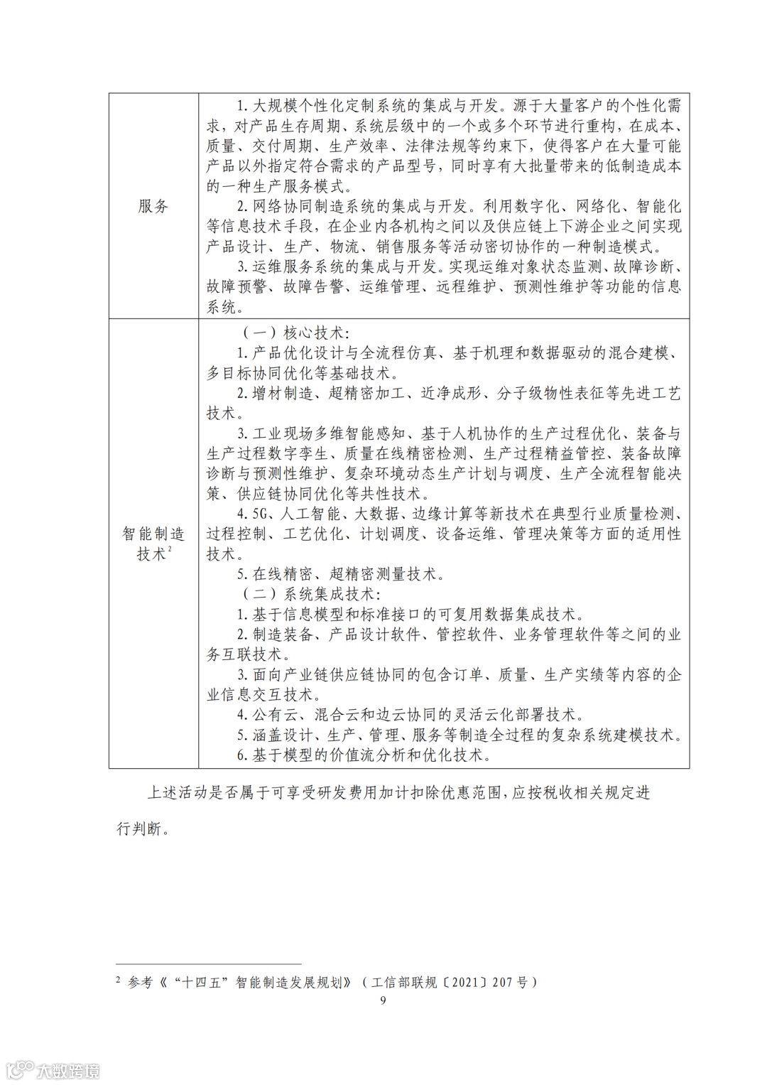
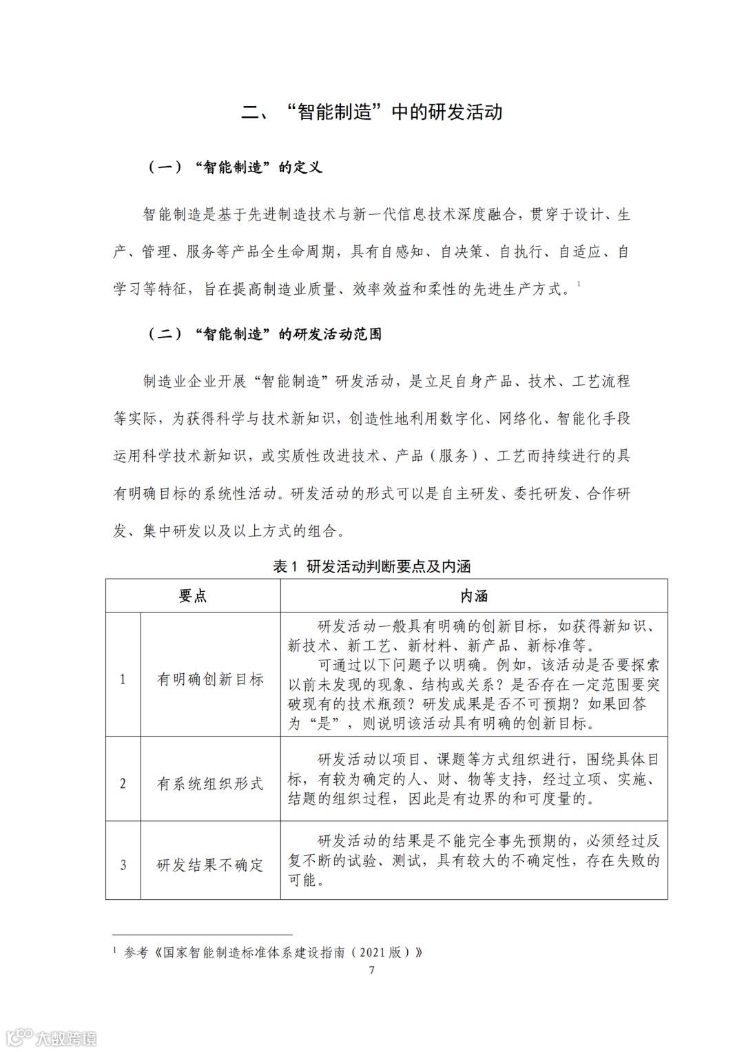
附件:浙江省制造业“智能制造”研发费用加计扣除政策指引(2024版)
上下滑动查看全文
附件下载:
https://zhejiang.chinatax.gov.cn/art/2024/4/16/art_25083_613668.html
一图读懂来源:浙江税务
项目申报或政策文件详情请咨询:
陈先生 13588003655
昌女士 18058157735
或微信最下方留言咨询
左右滑动查看更多
▲将我们设为「星标★」才能第一时间收到推送哦

