▵
点击上方蓝字,关注“绿纽科技”
发改高技〔2022〕390号
各省、自治区、直辖市及计划单列市、新疆生产建设兵团发展改革委、工业和信息化主管部门、财政厅(局),海关总署广东分署、各直属海关,国家税务总局各省、自治区、直辖市、计划单列市税务局:
根据《国务院关于印发新时期促进集成电路产业和软件产业高质量发展若干政策的通知》(国发〔2020〕8号,以下简称《若干政策》)及其配套政策有关规定,为做好2022年享受税收优惠政策的集成电路企业或项目、软件企业清单(以下简称“清单”)制定工作,现将有关程序、享受税收优惠政策的企业条件和项目标准通知如下:
一、本通知所称清单是指《若干政策》第(一)条提及的国家鼓励的集成电路线宽小于28纳米(含)、线宽小于65纳米(含)、线宽小于130纳米(含)的集成电路生产企业或项目的清单;《若干政策》第(三)、(六)、(七)、(八)条和《财政部、海关总署、税务总局关于支持集成电路产业和软件产业发展进口税收政策的通知》(财关税〔2021〕4号)、《财政部、国家发展改革委、工业和信息化部、海关总署、税务总局关于支持集成电路产业和软件产业发展进口税收政策管理办法的通知》(财关税〔2021〕5号)提及的国家鼓励的重点集成电路设计企业和软件企业,集成电路线宽小于65纳米(含)的逻辑电路、存储器生产企业,线宽小于0.25微米(含)的特色工艺集成电路生产企业,集成电路线宽小于0.5微米(含)的化合物集成电路生产企业和先进封装测试企业,集成电路产业的关键原材料、零配件(靶材、光刻胶、掩模版、封装载板、抛光垫、抛光液、8英寸及以上硅单晶、8英寸及以上硅片)生产企业,集成电路重大项目和承建企业的清单。
二、2021年已列入清单的企业如需享受新一年度税收优惠政策(进口环节增值税分期纳税政策除外),2022年需重新申报。申请列入清单的企业应于2022年3月25日至4月16日在信息填报系统(https://yyglxxbs.ndrc.gov.cn/xxbs-front/)中提交申请,并生成纸质文件加盖企业公章,连同必要证明材料(电子版、纸质版)报本省、自治区、直辖市及计划单列市、新疆生产建设兵团发展改革委或工业和信息化主管部门(由地方发展改革委确定接受单位)。经审计的企业会计报告须在提交申请时一并提交。
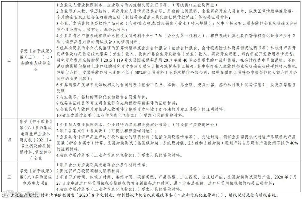
三、鉴于2021年国家重点集成电路设计企业和重点软件企业确认工作方式发生调整,2021年因客观原因未能申请享受企业所得税优惠政策的集成电路设计企业和软件企业,可于2022年3月15日至3月21日在信息填报系统“补充申请”栏目提出补充申报申请;经本省、自治区、直辖市及计划单列市、新疆生产建设兵团发展改革委和工业和信息化主管部门(以下简称“地方发改和工信部门”)审核通过后,于2022年3月25日至2022年4月16日,在信息填报系统“补充申请”栏目完成信息填写,正式申请列入2020年度享受企业所得税优惠政策的国家鼓励的重点集成电路设计企业和重点软件企业清单。企业应按照附件3要求提交证明材料,包括经审计的2020年度企业会计报告在内的相关证明材料和数据应体现2020年度企业实际情况。
四、地方发改和工信部门根据企业条件和项目标准(附后),对企业申报的信息进行初核通过后,报送至国家发展改革委、工业和信息化部。《若干政策》第(一)、(三)、(六)、(七)条,以及财关税〔2021〕4号文提及的集成电路产业的关键原材料、零配件生产企业清单,由国家发展改革委、工业和信息化部、财政部、海关总署、税务总局进行联审确认并联合印发。《若干政策》第(八)条提及的集成电路重大项目,由国家发展改革委、工业和信息化部形成清单后函告财政部,财政部会同海关总署、税务总局最终确定。
五、清单印发前,企业可依据税务有关管理规定,先行按照企业条件和项目标准享受相关国内税收优惠政策。清单印发后,如企业未被列入清单,应按规定补缴已享受优惠的企业所得税款。申请享受《若干政策》第(一)、(三)、(六)、(七)条,以及财关税〔2021〕4号文提及的关税优惠政策的,可于汇算清缴结束前,从信息填报系统中查询是否列入清单。享受《若干政策》第(八)条优惠政策的,由企业所在地直属海关告知相关企业。
六、已享受《若干政策》第(一)、(三)、(六)、(七)条,以及财关税〔2021〕4号文提及的关税优惠政策的企业或项目发生更名、分立、合并、重组以及主营业务重大变化等情况,应及时向地方发改和工信部门报告,并于完成变更登记之日起60日内,将企业重大变化情况表和相关材料报送国家发展改革委、工业和信息化部。国家发展改革委、工业和信息化部会同相关部门确定发生变更情形后是否继续符合享受优惠政策的企业条件或项目标准。
七、地方发改和工信部门会同财政、海关、税务对清单内的企业加强日常监管。在监管过程中,如发现企业存在以虚报信息获得减免税资格问题,应及时联合核查,并联合上报国家发展改革委、工业和信息化部进行复核。国家发展改革委、工业和信息化部会同相关部门复核后,对确不符合享受优惠政策条件和标准的企业或项目,将函告财政部、海关总署、税务总局按相关规定处理。
八、企业对所提供材料和数据的真实性负责。申报企业应签署承诺书,承诺申报如出现失信行为,则接受有关部门按照法律、法规和国家有关规定处理,涉及违法行为的信息记入企业信用记录,纳入全国信用信息共享平台,并在“信用中国”网站公示。
九、本通知自印发之日起实施,并适用于企业享受2021年度企业所得税优惠政策、补充享受2020年度企业所得税优惠政策,以及享受财关税〔2021〕4号文规定的进口税收政策。国家发展改革委、工业和信息化部会同相关部门,根据产业发展、技术进步等情况,对符合享受优惠政策的企业条件或项目标准适时调整。
附件:
1.享受税收优惠政策的企业条件和项目标准
2.重点集成电路设计领域和重点软件领域
3.享受税收优惠政策的集成电路企业、项目和软件企业提交材料明细表
4.企业重大变化情况表
国家发展改革委
工业和信息化部
财 政 部
海 关 总 署
税 务 总 局
2022年3月14日
陈先生 13588003655
昌女士 18058157735
或微信最下方留言咨询
左右滑动查看更多

