▵
点击上方蓝字,关注“绿纽科技”
各设区市科技局,各有关单位:
为坚决落实好“疫情要防住、经济要稳住、发展要安全”要求,突出成果应用导向,强化科技创新在疫情防控中的重要支撑作用,决定启动新冠快速检测技术及产品研发应急攻关项目申报工作。现将有关事项通知如下。
项目要求
(一)项目旨在面向社会组织开展灵敏度高、检测时间短、成本低、通量灵活、产业转化成功率高的新冠快速检测技术及产品的研发攻关,进一步提高“早发现”和“快速发现”的能力,为疫情精密智控提供技术储备和解决方案。
(二)采取“揭榜挂帅”“军令状”“里程碑节点考核”等方式组织实施项目。对揭榜单位无注册时间要求,对揭榜团队负责人无年龄、学历和职称要求。
(三)项目涉及人体研究的,应按照规定通过伦理审查并签署知情同意书;应遵照《中华人民共和国人类遗传资源管理条例》《涉及人的生物医学研究伦理审查办法》相关规定执行;涉及实验动物和动物实验的,应遵守实验动物管理的法律、法规、技术标准。
申报要求
(一)申报项目的牵头单位应为在浙注册具有独立法人资格的企业(不含宁波地区),鼓励产学研合作进行联合申报。
(二)牵头申报单位和参与单位均应在单位财务系统中独立核算研发费用。企业应登录浙江省政务服务网(https://zwfw.zj.gov.cn/),搜索“科技创新”,点击“立即办理”-“加计扣除”填报研发费用信息(需使用政务网法人账号登录)。
(三)各设区市科技局和有关归口管理部门、申报单位要认真落实《科技部等七部门关于做好科研助理岗位开发和落实工作的通知》要求,结合项目推荐和申报切实做好科研助理岗位开发和落实工作。
(四)坚持“谁能干让谁干”,本批应急攻关项目不纳入省级科技计划项目申报限项(包括牵头承担单位和项目负责人)和推荐限项范围。
(五)项目申报后原则上不得更改申报单位和负责人。项目负责人在项目实施验收完成前不得调离或辞去工作职位。
(六)研发攻关计划项目申报具体工作流程如下。
1.项目申报单位根据榜单相关申报要求,在线填写并提交项目申报书,详细说明申报项目的创新点、技术路线、研究基础、预期目标和成果等。且应承诺本次申报项目的主要研发内容未获国家和省级有关部门立项支持,避免重复立项、重复支持。
2.项目申报与参与单位、项目负责人和参与人须签署上传诚信承诺书,项目申报单位及所有参与单位要加强对申报材料审核把关,确保内容真实可信。
3.申报项目须经各设区市科技局和归口管理部门推荐并在线报送。各推荐单位要严格履行推荐主体责任,加强审核把关并上传推荐承诺函。
申报方式
统一采用网上填报方式。请登录浙江省政务服务网,搜索“科技创新”,通过“立即办理”-“关键核心技术攻关在线”-“我要揭榜”点击进入。
2022年8月15日开放填报,2022年8月20日16:00申报截止。请设区市科技局和归口管理部门做好组织申报和审核推荐工作,于8月22日16:00前将推荐函和系统导出的推荐汇总表、承诺书盖章后扫描上传至申报系统。
咨询方式:
社发处:温向明 0571-87057036
项目中心:王思越 0571-81051499
技术支持:袁凯华 0571-85118011
附件:(点击下方“阅读原文”查看或下载附件)
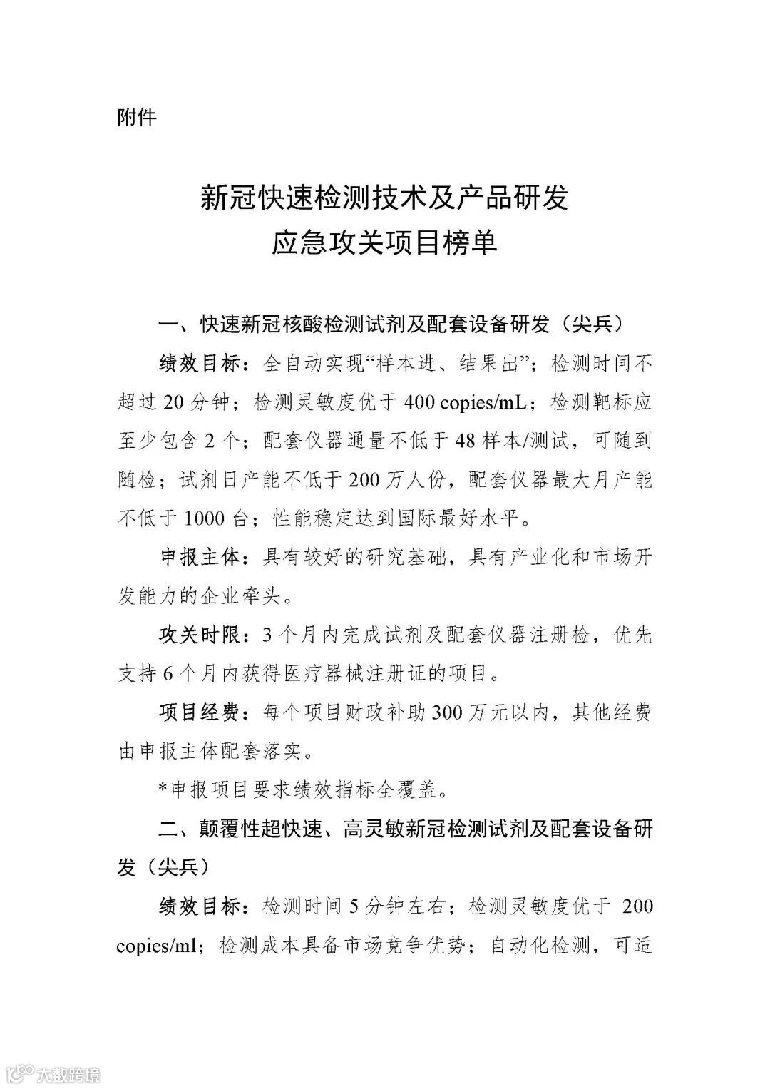
新冠快速检测技术及产品研发应急攻关项目榜单
浙江省科学技术厅
2022年8月8日
点击“阅读原文”查看或下载附件
项目申报或政策文件详情请咨询:
陈先生 13588003655
昌女士 18058157735
或微信最下方留言咨询
左右滑动查看更多

