▵
点击上方蓝字,关注“绿纽科技”
浙江省科学技术厅
关于组织申报2022年省高新技术企业研究开发中心的通知
各市、县(市、区)科技局,各有关单位:
为深入实施创新驱动发展战略,推进高新技术企业建设省高新技术企业研究开发中心(以下简称“研发中心”),进一步加快科技成果转化和高新技术产业发展,构建和完善我省技术创新中心体系,决定开展2022年研发中心申报认定工作,现将有关事项通知如下:
重点方向
“互联网+”、生命健康、新材料三大科创高地,云计算与未来网络、智能计算与人工智能、微电子与光电子、大数据与信息安全、智能控制与先进技术、结构生物学及关键生物技术、脑科学与脑机融合、组学与精准医学、新药创制与高端医疗器械、生物育种与现代农业、精细化工与复合材料、功能材料、新能源开发与利用、海洋与空天材料、双碳与环保技术等15大战略领域,地方重点发展的支柱产业、主导产业和高新技术产业领域。
申报条件
申报企业应同时具备以下条件:
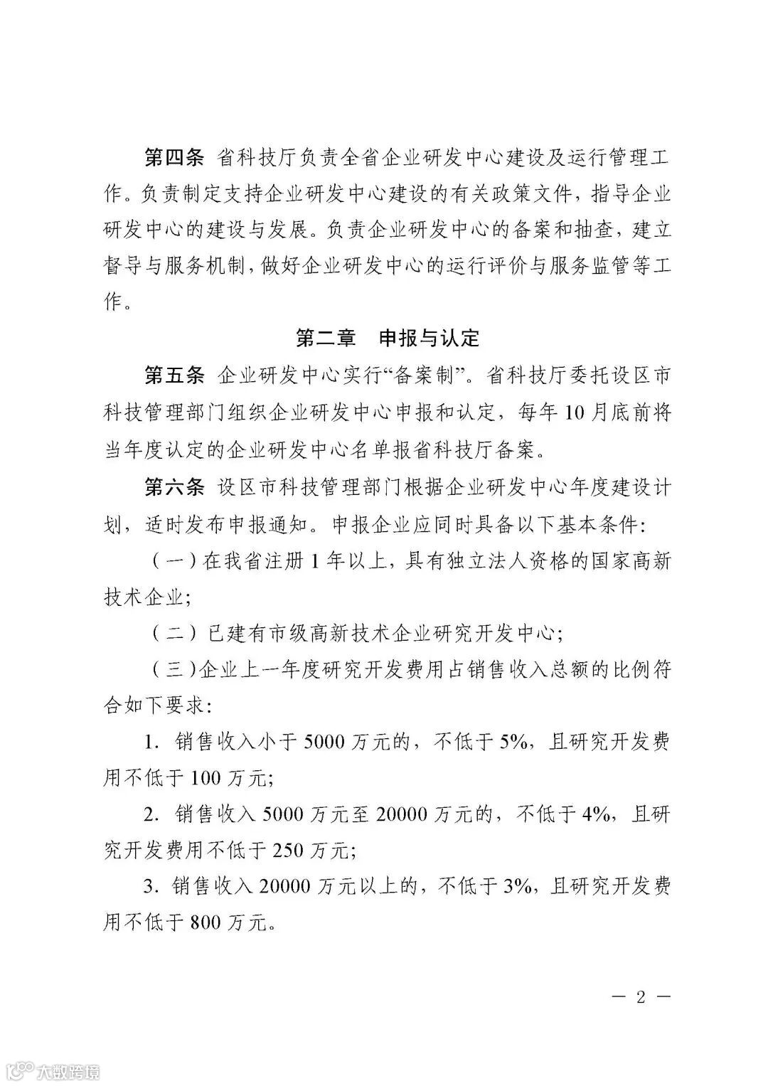
(一)在我省注册1年以上,具有独立法人资格的国家高新技术企业;
(二)已建有市级高新技术企业研发中心;
(三)企业上一年度研究开发费用占销售收入总额的比例符合以下要求:
1.销售收入小于5000万元的,不低于5%,且研究开发费用不低于100万元;
2.销售收入5000万元至20000万元的,不低于4%,且研究开发费用不低于250万元;
3.销售收入20000万元以上的,不低于3%,且研究开发费用不低于800万元。
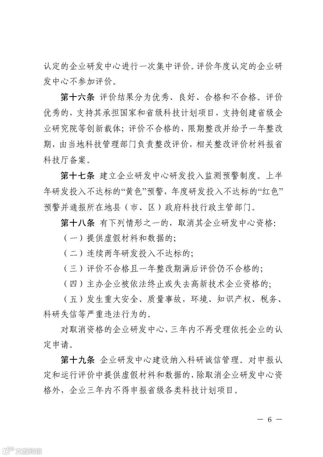
(四)有相对独立的研发机构,专职研究开发人员不少于15人(软件类企业30人),占企业当年职工总数的比例不低于10%;具有专科以上学历或中级以上职称的工程技术人员不低于研发机构职工总数的50%;
(五)能保证企业研发中心建设、发展过程中所需资金的落实,并具备科研开发、成果转化和高新技术产业化的实验、试验条件及基础设施;研发场地500平方米以上,科研设备原值总额500万元以上(软件类企业100万元以上);科研生产共用的设备原值不超过科研设备原值总额的30%(科研生产共用的设备原值按30%比例计入科研设备原值);
(六)近三年内通过自主研发、受让、受赠、并购、独占许可等方式,在其申报领域拥有1件以上发明专利(含国防专利)、植物新品种、国家级农作物品种、国家新药、国家一级中药保护品种、集成电路布图设计专有权,或6件以上实用新型专利、外观设计专利、软件著作权等(不含商标)自主知识产权;
(七)近三年累计转化科技成果15项以上;
(八)建立完整规范的技术创新管理体制,各项规章制度明确;
(九)企业申请认定前一年度至申请之日期间未发生重大的安全、质量事故,严重的环境违法、知识产权违法、税务违法、科研失信等行为。
申报程序
(一)通过“科技企业成长在线”官网(https://qyyffw.kjt.zj.gov.cn/fwzxpc/)申报,无需提交纸质材料。申报企业使用政务服务网账号通过右上角“法人登录”进入系统,点击首页中的“平台建设”,选择“省级高企研发中心”模块,点击下方的“点击申报”按钮,进行填报。填报过程中保存的草稿,可从政务服务网的草稿记录中找回,并继续填报。
若申请书被退回,可进入“科技企业成长在线”修改:点击“平台建设”,选择“省级高企研发中心”模块,点击“点击申报”按钮进入进行修改提交。
如申报企业无政务服务网账号请先注册,注册成功后登录申报系统。(注册和登录过程中遇有技术问题,可咨询0571-88808880)
(二)各县(市、区)科技局在网上做好申报材料初审工作,统一通过“浙江科技大脑”提交设区市科技局审核。
专职研发人员、研发场地面积、科研设备原值、拥有自主知识产权和研究开发费用占销售收入总额比例情况可计算到2022年6月底,相关数据须在专项审计报告中体现。其他数据一律截止到2021年底。
申报时间
请各设区市及时组织实地考察和专家评审等相关工作,于2022年9月2日前完成申报、认定报备工作,将当年度认定的企业研发中心名单纸质版报送至省科技厅(杭州市环城西路33号浙江科技大楼505室),并将认定名单扫描件发送至邮箱fanghong@zjinfo.gov.cn。省科技厅按程序将上报的企业研发中心名单公示后,批复备案。
联系人:
政策咨询:省信息院 方红 联系电话:0571-85009072
技术咨询:省计算所 陶砾 联系电话:0571-87054113
省科技厅高新处 沈维强 联系电话:0571-87055408
附件:(点击下方“阅读原文”查看或下载附件)
浙江省高新技术企业研究开发中心建设与管理办法
浙江省科学技术厅
2022年8月2日
项目申报或政策文件详情请咨询:
陈先生 13588003655
昌女士 18058157735
或微信最下方留言咨询
左右滑动查看更多

