▵
点击上方蓝字,关注“绿纽科技”
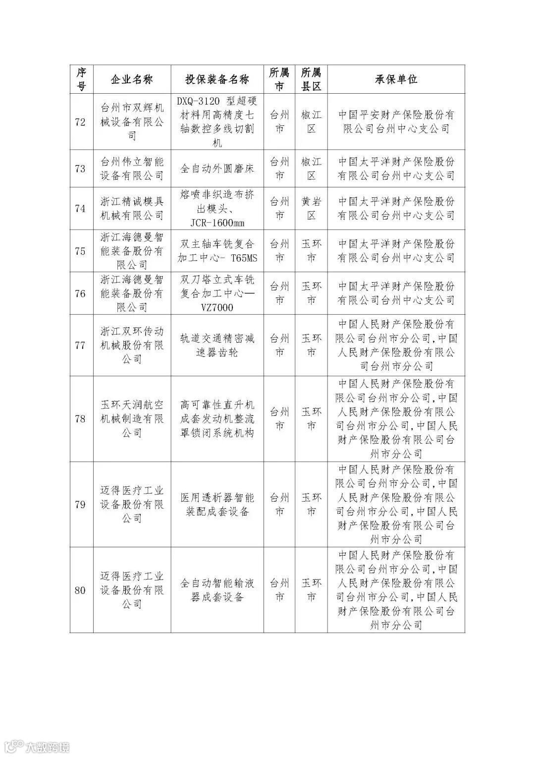
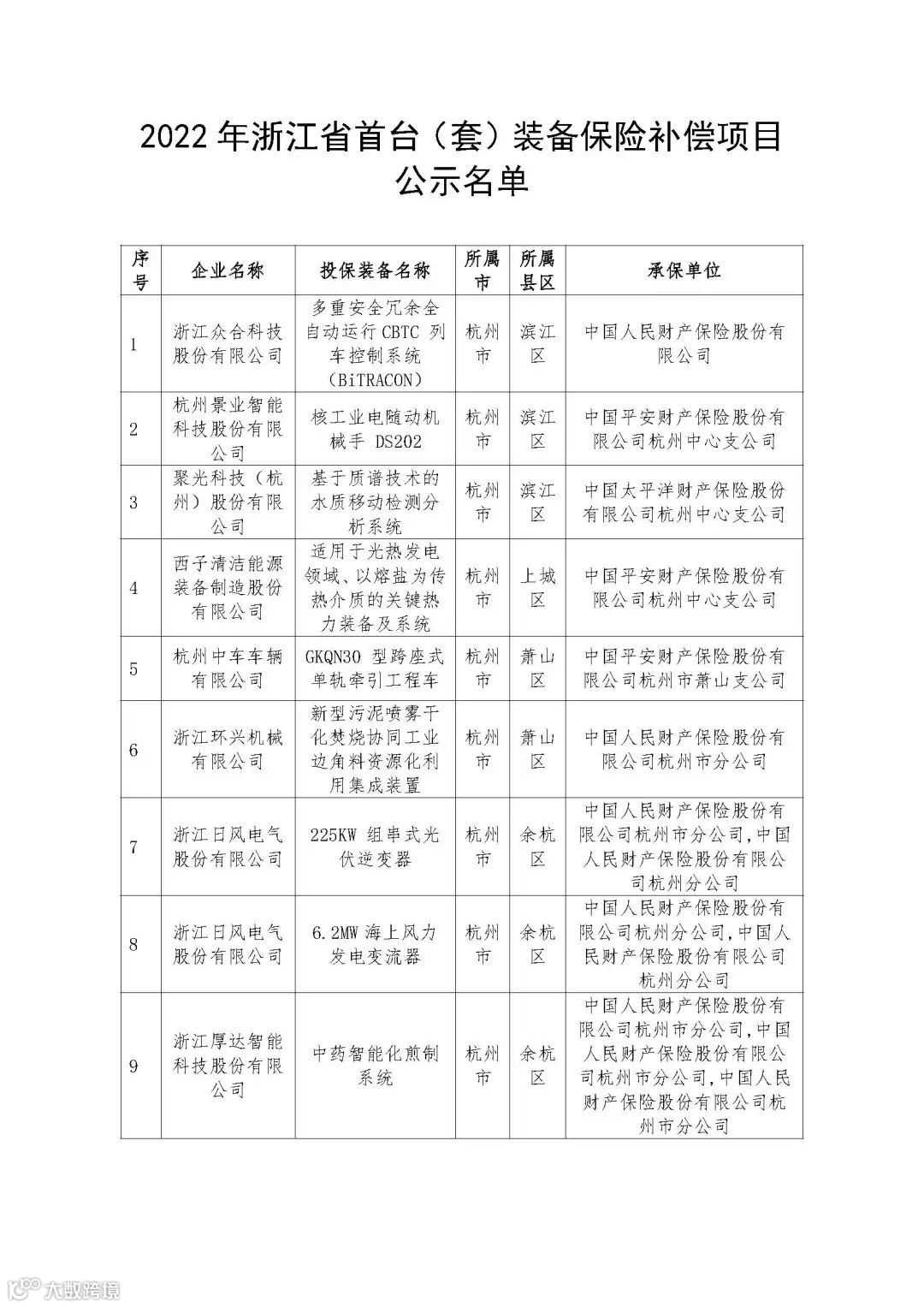
根据省委、省政府关于深入实施制造业首台(套)提升工程的有关要求,我厅联合省财政厅、浙江银保监局开展了2022年首台(套)装备保险补偿工作。经企业申报,各地经信局、财政局、银保监分局推荐,省经信厅会同省财政厅、浙江银保监局审核,现将2022年浙江省首台(套)装备保险补偿拟补偿项目进行公示,请社会各界监督。
公示时间:2023年1月12日-2023年1月18日
对结果如有意见或异议,可向我们反映。
特别提醒:请各有关企业及部门警惕、防范有关信息被不法分子利用,如有发现异常情况,请及时与我厅核实、反映,以免造成不必要的损失。
联系人:
省经信厅装备处 0571-8705 8343
省财政厅经建处 0571-8705 8476
浙江银保监局财险处 0571-8718 9656
省经信厅机关党委(机关纪委) 0571-87056763
附件:(点击下方“阅读原文”查看或下载附件)
2022年浙江省首台(套)装备保险补偿项目公示名单
浙江省经济和信息化厅
2023年1月12日
项目申报或政策文件详情请咨询:
陈先生 13588003655
昌女士 18058157735
或微信最下方留言咨询
左右滑动查看更多

