▵
点击上方蓝字,关注“绿纽科技
钱塘新区各企业:
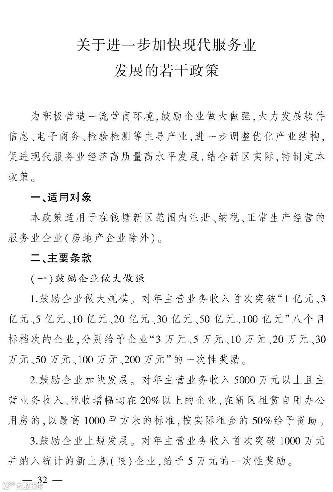
根据钱塘新区“1+4+X政策体系”文件中《关于进一步加快现代服务业发展的若干政策》(以下简称“服务业政策”)的文件精神, 现将2019年度服务业政策奖励资金的兑现申报事项通知如下:
申报条件
1.申报对象为钱塘新区范围内注册、纳税,并正常开展生产经营活动的服务业企业(房地产企业除外)。
2.申报原则为自愿申报,企业应在规定时间内提交申报资料,逾期视作放弃申报资格,不补办,不兑现。
申报要求
申报企业应按照“一项一表”的原则分别填写“《关于进一步加快现代服务业发展的若干政策》资助(奖励)资金申报表”,并附相关证明材料。符合多项奖励条款的,需按照“一个奖项、一张申请表、一套证明材料”准备申报材料。各条款的申报要求详见附件。
申报条款
服务业政策25个条款中:
第1条、第2条、第3条、第22条,将根据统计、财政数据予以评定、公布,企业需要进行网上确认,无需提供申报附件。
第4条、第5条、第6条、第7条、第8条、第9条、第10条、第11条、第12条、第13条、第14条、第15条、第16条、第17条申报由经发科技局受理;
第18条、第19条申报由机关党委受理;
第20条、第21条申报由社会发展局受理;
第22条、第23条、第24条、第25条申报由综保办受理;
除上述条款外,本次涉及到2015年度服务业政策延续条款“鼓励引进大型商业项目”、“鼓励引进专业中介机构”需企业提出申报由经发科技局受理。
申报及受理审核
申报时间
申报时间为2020年3月10日至4月10日。符合申报条件和政策条款的企业务必于4月10日之前完成申报资料的上报。
受理与审查
经发科技局、机关党委、社会发展局、综保办各相关科室根据申报资料的受理分工,分别针对申报资料的完整性、有效性组织审查并出具意见,财政局配合针对审计报告的合规性进行审查。审查工作完成后,由经发科技局汇总审查意见并形成资助(奖励)计划报管委会审定,并按相关规定拨付奖励资金。
相关说明
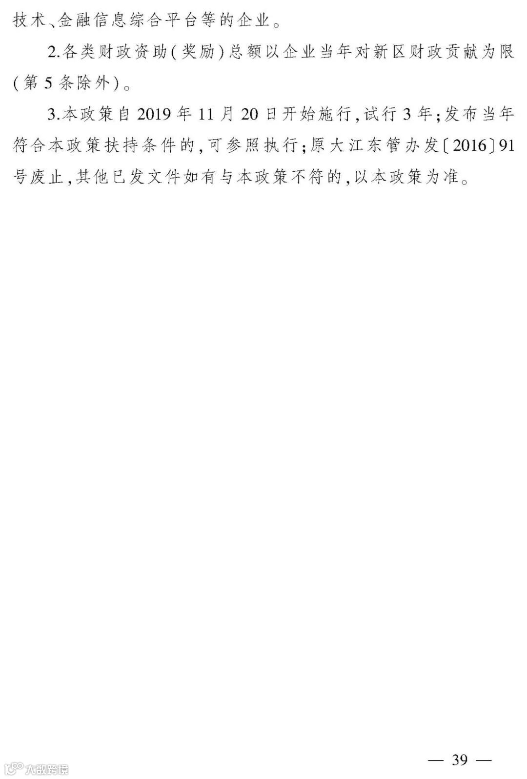
1.企业获得钱塘新区其它同类资助(奖励)的(包括国家、省、市专项政策的配套资金及区专项扶持),按就高不就低的原则,不重复资助(奖励)。各类财政资助(奖励)总额以企业当年对新区财政贡献为限,另有约定的,从其约定。
2.本次申报涉及各项奖励和补贴,如遇国家、省、市重大政策调整,从其规定。
3.今年开始,政策申报采取线上线下同步提交,因线上申报平台还未完全搭建完成,线上申报待搭建完成后再另行通知。
钱塘新区经发科技局
2020年3月10日








相关政策奖励咨询请咨询:

