搜索
首页
大数快讯
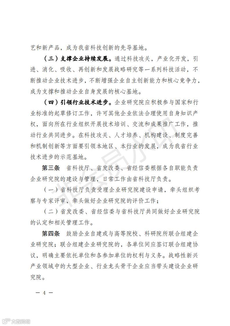
大数活动
服务超市
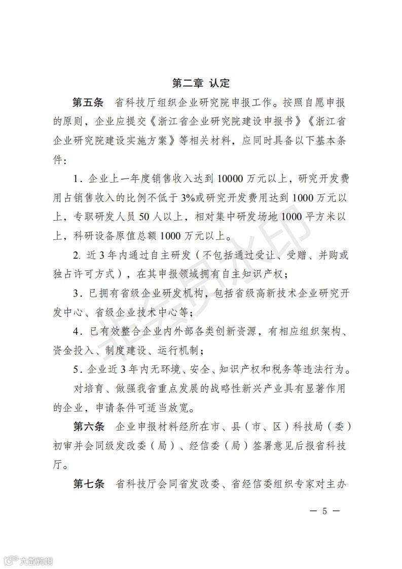
文章专题
出海平台
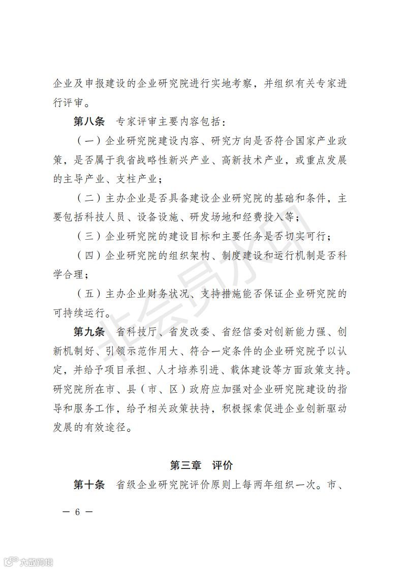
流量密码
出海蓝图
产业赛道
物流仓储
跨境支付
选品策略
实操手册
报告
跨企查
百科
导航
知识体系
工具箱
更多
找货源
跨境招聘
DeepSeek
首页
>
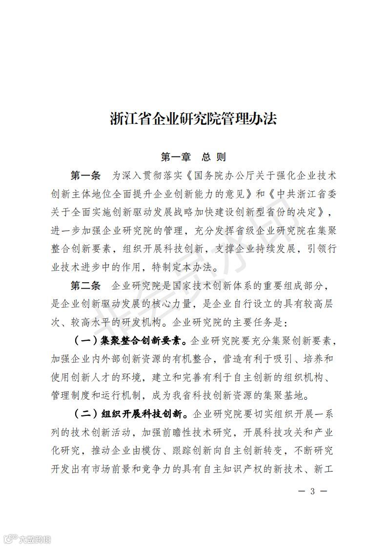
【附件】《浙江省企业研究院管理办法》
>
0
0
【附件】《浙江省企业研究院管理办法》
绿纽科技专精特新服务平台
2019-08-21
0
导读:▵点击上方蓝字,关注“绿纽科技”相关政策奖励咨询请咨询:李先生 13777571450昌女士 1805815
▵
点击上方
蓝字
,关注“
绿纽科技
”
相关政策奖励咨询请咨询:
李先生 13777571450
昌女士 18058157735
或微信最下方留言咨询
【声明】内容源于网络
0
0
绿纽科技专精特新服务平台
1234
内容
10809
粉丝
0
关注
在线咨询
绿纽科技专精特新服务平台
1234
总阅读
31.3k
粉丝
0
内容
10.8k
在线咨询
关注