▵
点击上方蓝字,关注“绿纽科技”
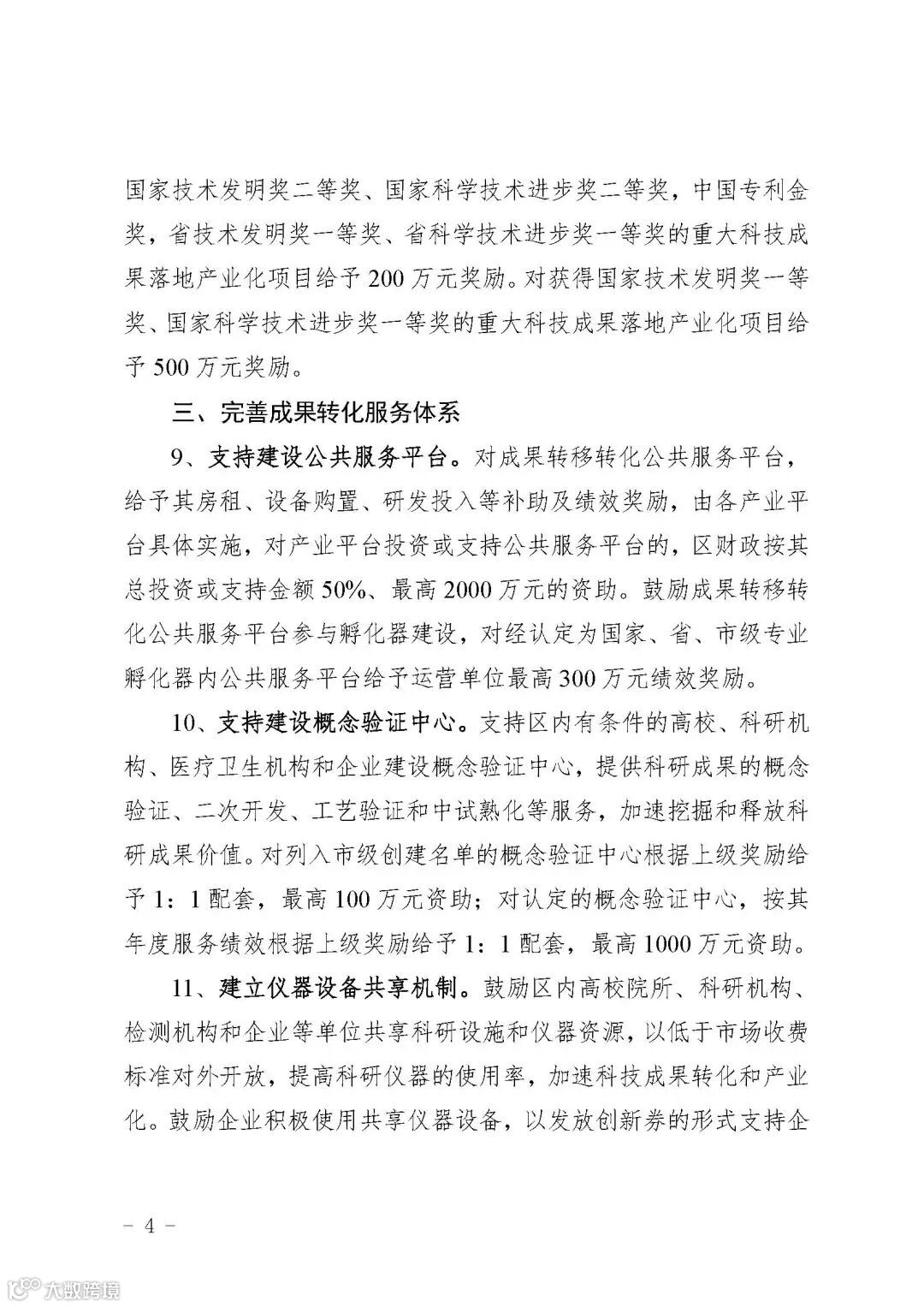
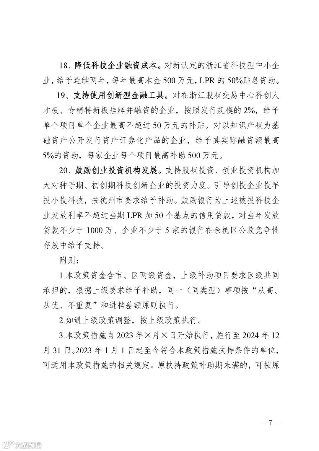
为深入贯彻创新驱动发展战略,建立系统高效的科技成果转移转化体系,加快推动科技成果转化为现实生产力,加快建设科技创新策源地的重要新中心,我局根据《构筑科技成果转移转化首选地的若干政策措施》(杭科策〔2022〕136号)等文件精神,起草了《余杭区关于促进科技成果转移转化的若干政策措施(征求意见稿)》,现向社会公开征求意见,公示期从2023年8月11日至2023年8月21日。如有意见和建议,请于2023年8月21日前反馈至我局科技创新服务中心,联系电话:88729940。地址:余杭区文一西路1500号6号楼六单元802室。
附件:(点击下方“阅读原文”查看或下载附件)
余杭区关于促进科技成果转移转化的若干政策措施(征求意见稿)
杭州市余杭区科学技术局
2023年8月11日
点击“阅读原文”查看或下载附件
项目申报或政策文件详情请咨询:
陈先生 13588003655
昌女士 18058157735
或微信最下方留言咨询
左右滑动查看更多
▲将我们设为「星标★」才能第一时间收到推送哦

