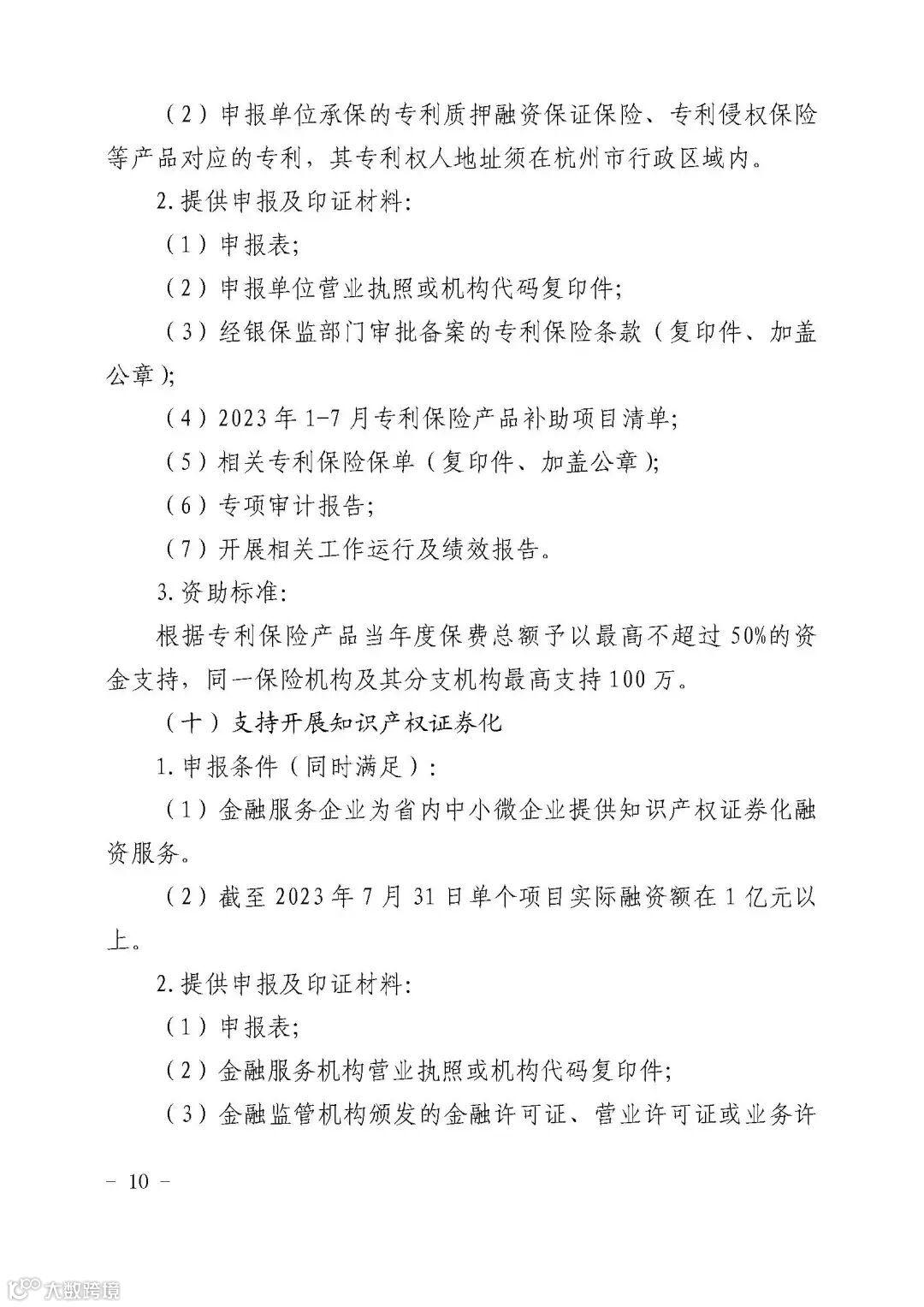
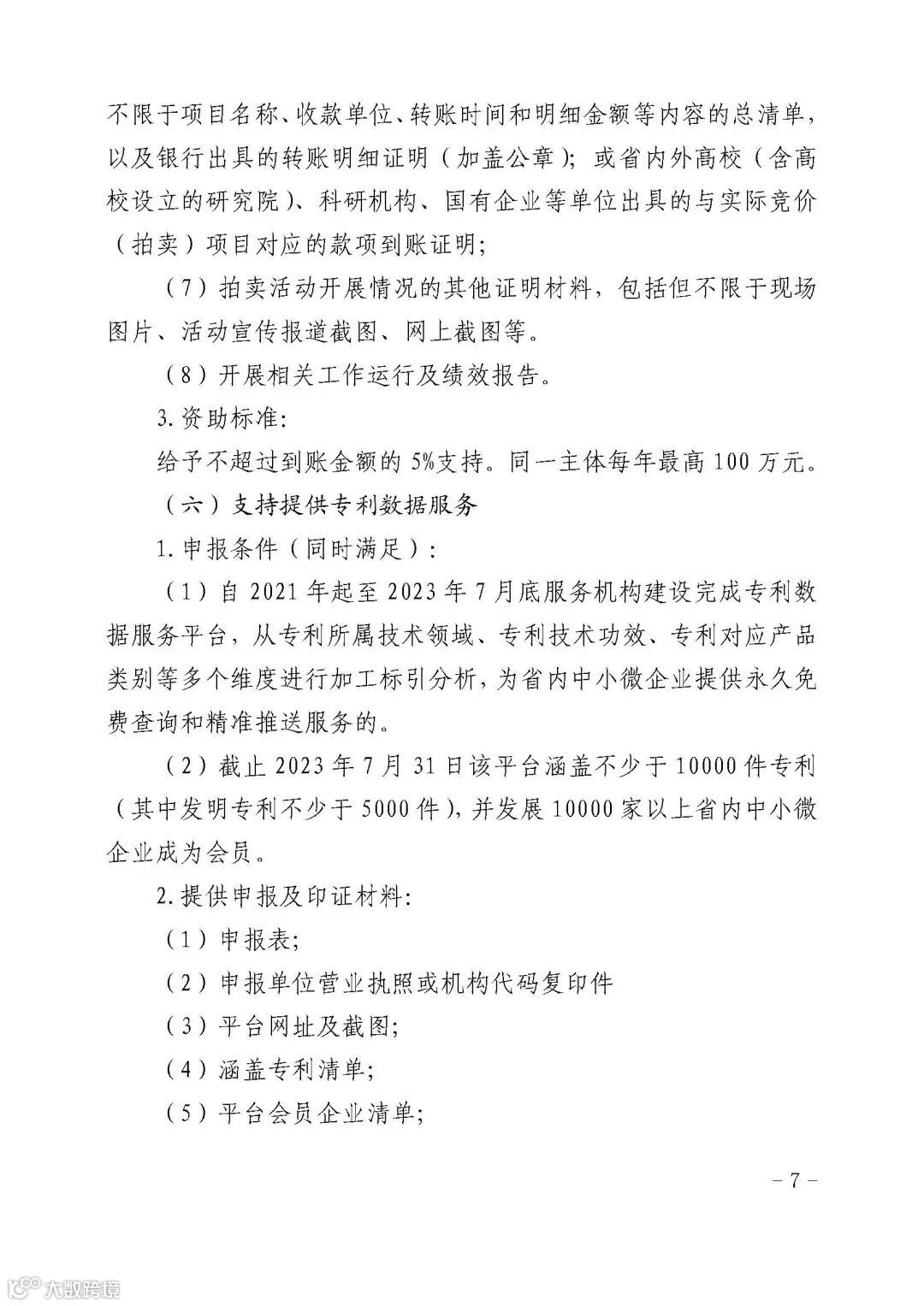
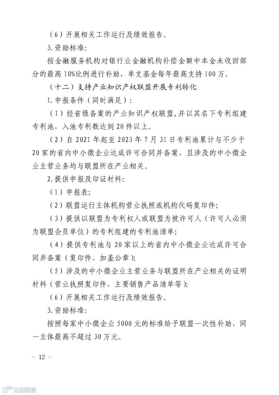
大数跨境
0
0

【申报通知】杭州市市场监督管理局关于开展杭州市专利转化专项计划项目(第五批)申报工作的通知

【申报通知】杭州市市场监督管理局关于开展杭州市专利转化专项计划项目(第五批)申报工作的通知 绿纽科技专精特新服务平台
2023-08-10
2

点击上方蓝字,关注“绿纽科技”

点击阅读原文查看或下载附件

项目申报或政策文件详情请咨询:

陈先生  13588003655

昌女士  18058157735

或微信最下方留言咨询

左右滑动查看更多

▲将我们设为「星标」才能第一时间收到推送哦

【声明】内容源于网络
0
0
绿纽科技专精特新服务平台
1234
内容 10809
粉丝 0
绿纽科技专精特新服务平台 1234
总阅读29.9k
粉丝0
内容10.8k