▵
点击上方蓝字,关注“绿纽科技”
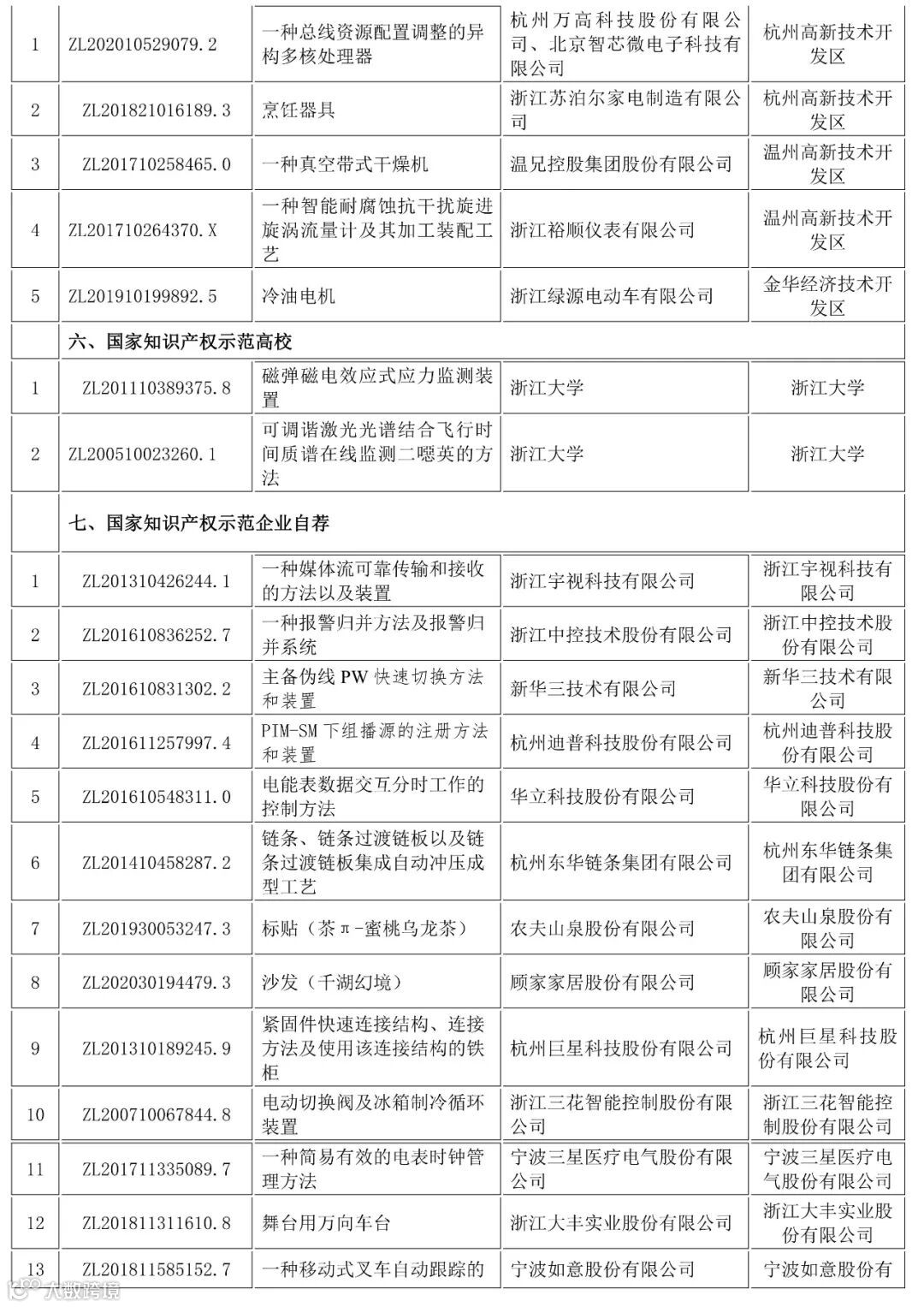
根据《浙江省市场监督管理局关于组织推荐第二十三届中国专利奖参评项目的通知》的要求,经各地推荐(省属单位自荐)、材料审查、专利质量初审和专家评审等环节,我局现对第二十三届中国专利奖浙江省拟推(自)荐项目(按推荐渠道排列)予以公示(详见附件)。
公示时间:2021年10月21日至27日。
公示期间,任何单位或者个人如有异议,请以书面方式向我局提出(以邮戳日期为准),反映情况须客观真实,并提供相关证据材料,以便核实查证。以单位名义反映情况的材料需加盖单位公章,以个人名义反映情况的材料须提供真实姓名、工作单位、联系电话等有效联系方式(我局将予以严格保密),凡匿名、冒名、超出期限或除邮件形式外的异议均不予受理。
联系人:知识产权运用促进处沈方英、机关纪委李庆丰;
联系电话:0571-89767036、89769222;
地址:浙江省杭州市西湖区莫干山路77号。
浙江省市场监督管理局
2021年10月20日





陈先生 13588003655



