▵
点击上方蓝字,关注“绿纽科技”
各区、县(市)人民政府,市政府各部门、各直属单位:
《杭州市智能网联车辆创新应用管理实施办法》已经市政府同意,现印发给你们,请结合实际认真组织实施。
杭州市人民政府办公厅
2025年6月5日
(此件公开发布)
杭州市智能网联车辆创新应用管理实施办法
为规范智能网联车辆创新应用,推动新质生产力发展,根据《杭州市智能网联车辆测试与应用促进条例》(以下简称《促进条例》)以及《工业和信息化部 市场监管总局关于进一步加强智能网联汽车产品准入、召回及软件在线升级管理的通知》(工信部联通装〔2025〕45号,以下简称《产品管理通知》)、《工业和信息化部 公安部 交通运输部关于印发〈智能网联汽车道路测试与示范应用管理规范(试行)〉的通知》(工信部联通装〔2021〕97号,以下简称《管理规范》)等文件精神,结合我市实际,制定本办法。
一、总体要求
(一)本办法适用于本市行政区域内的智能网联车辆产业发展、推广应用,以及对搭载《汽车驾驶自动化分级》(GB/T40429—2021)中L3级以上自动驾驶系统的车辆(包括智能网联汽车和功能型无人车)上路通行监管等工作。
(二)市政府加强对智能网联车辆管理工作的领导,依法建立监督管理联合工作机制,制定并落实相关产业政策和工作措施,建立多层次产业技术创新体系,以测试应用促进智能网联新能源汽车全产业链发展。市经信局、市公安局、市交通运输局等单位组成联合工作组协调解决本办法实施过程中的有关事项。市邮政管理局负责督促快递企业落实智能网联车辆在快递领域应用的安全责任。
(三)各区、县(市)政府应加强领导,加大财政资金支持产业发展力度,负责本行政区域内车辆上路通行的日常监管和联网改造、数据治理等必要的智能化路侧基础设施建设工作。
二、测试与应用条件
(一)智能网联汽车测试主体、应用主体应符合《管理规范》规定,开展L4级以上测试应用的还应符合以下条件:
1.具备实时交互、视频监控、网络监测、异常检测预警、决策引导、行驶数据汇聚存储等功能的远程监控平台;
2.建立完善的通信系统,保障车辆与远程监控平台实时移动通信;
3.具备实时监控能力,1台车辆应配备1名远程安全员监控,超过10万公里道路测试或创新应用里程,其间未发生严重交通违法行为、且未发生承担主要以上责任或因车辆原因造成的安全事故,可向工作组申请由1名远程安全员监控多台车辆。
(二)智能网联汽车应符合国家有关规定,搭载L4级以上自动驾驶系统的还应符合以下条件:
1.具备“自动驾驶”和“远程控制”两种模式,能够接受来自远程监控平台的引导决策等控制指令;
2.具备数据缓存功能,在发生数据传输障碍等情况时能够将相关数据、信息存储在车端。
(三)功能型无人车测试主体、应用主体和用于道路测试、创新应用的车辆,应当符合《促进条例》有关规定,相关技术能力标准(包括但不限于尺寸、质量、性能、安全员等)由市经信局根据产业发展趋势另行制定。
(四)市经信局会同市公安局、市交通运输局可委托第三方机构对测试主体、应用主体年度运行情况开展评估,并向社会发布评估报告,具体评估办法另行制定。
(五)测试主体、应用主体应严格执行公安机关交通管理部门的应急处置指令,提供安全员联系方式等必要信息,协助市公安局开展安全管理。
三、智能网联汽车管理
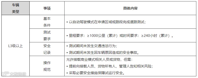
(一)搭载L4级以上自动驾驶系统的智能网联汽车开展道路测试的,测试主体应取得第三方机构出具的无驾驶人能力评估报告,在申请区域或路段完成车内配备安全员的单车测试或应用不少于1000公里(规定连续里程,其中城市快速路和高速公路里程占比不高于30%)、时间不少于240小时,未发生严重交通违法行为、且未发生承担主要以上责任或因车辆原因造成的安全事故,在车辆执行最小风险策略前无人工干预(紧急接管人员触发安全策略除外)和人工接管,紧急接管人员通过远程监控平台触发安全策略的次数不高于1次/百公里。
(二)智能网联汽车进行创新应用前,应经过试运行阶段,在试运行阶段中,可以搭载探索商业模式所需的人员或者货物,但应提前告知搭载人员及货物的所有人、管理人相关风险,并采取必要的安全措施。试运行阶段结束后应取得第三方机构出具的创新应用能力评估报告。开展创新应用试运行的,车辆应以自动驾驶模式在申请区域或路段进行累计不少于240小时或1000公里的道路测试,未发生交通违法行为、且未发生因车辆原因造成的安全事故。
(三)开展创新应用正式运行的,车辆应以自动驾驶模式在申请区域或路段完成单车不少于240小时或1000公里的创新应用试运行,未发生交通违法行为、且未发生因车辆原因造成的安全事故。符合上述条件的应用主体除提交《管理规范》规定的材料外,还应提供以下材料:
1.创新应用方案,其中创新应用的区域或路段不得超出试运行阶段的范围。向不特定对象收取费用的,应当提前七日向社会公布有关计费规则,并向市经信局报告,由市经信局通报有关部门;
2.安全管理制度和应急预案,制度和预案中应建立健全服务评价体系和投诉处理制度。
四、功能型无人车管理
(一)功能型无人车(按车型计)初始开展道路测试前,测试主体应确保车型由第三方机构在测试区(场)等特定区域进行不少于100公里的实车测试(含自动驾驶功能),符合相关标准规范。同时,按车辆数不低于10%的标准取得第三方机构出具的安全行驶适应性评估报告,报告中应明确车辆设计运行范围与进行道路测试路段或区域内各类交通要素对应关系。
(二)测试主体、应用主体按规定及时将安全性自我声明中载明的路段或区域告知属地公安机关交通管理部门和经信部门,市公安局、市经信局定期公布属地部门监管情况。
(三)对初始申请创新应用的功能型无人车,应以自动驾驶模式在申请路段或区域进行不少于100小时或500公里的道路测试,未发生交通违法行为、且未发生因车辆原因造成的安全事故。
五、牌照申领与批量确认
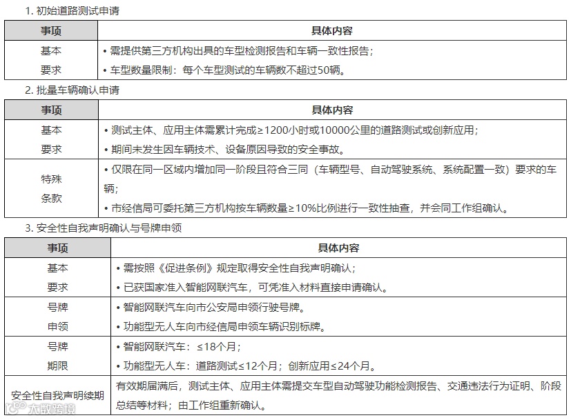
(一)测试主体初始申请开展道路测试前,应提供第三方机构出具的车型检测报告和车辆一致性报告,每个车型测试车辆不超过50辆。
(二)测试主体、应用主体已开展道路测试、创新应用的,累计不少于1200小时或10000公里,未发生因车辆技术、设备原因造成的安全事故的,需要在同一道路测试、创新应用区域内增加同一阶段、符合三同(即车辆型号、自动驾驶系统、系统配置均一致)要求的车辆,可以向市经信局提出批量确认申请。市经信局可委托第三方机构按不低于车辆数量10%的比例进行一致性抽查,并会同工作组进行确认。
(三)测试主体、应用主体应按照《促进条例》规定取得安全性自我声明确认;获得国家准入的智能网联汽车,可凭准入相关材料直接申请安全性自我声明确认。安全性自我声明得到确认后,智能网联汽车测试主体、应用主体向市公安局申领行驶号牌,功能型无人车测试主体、应用主体向市经信局申领车辆识别标牌,其中车辆识别标牌的有效期原则上道路测试不超过12个月、创新应用不超过24个月。
(四)安全性自我声明有效期届满后,测试主体、应用主体可凭车型自动驾驶功能检测报告、交通违法行为证明、阶段总结等材料向工作组申请重新确认。
六、监督管理与容错
(一)我市建立智能网联车辆监测管理服务平台(以下简称管理平台),智能网联车辆应取得管理平台接入证明,具体交互参数由市公安局会同市经信局、市交通运输局另行制定。
(二)车辆发生交通事故后,测试主体、应用主体应于3个工作日内将事故分析报告报送市公安局和市经信局。
(三)在开展智能网联车辆测试与应用管理工作中出现失误,符合下列条件的,对有关部门和个人不作负面评价:
1.未违反法律、法规禁止性、义务性规定;
2.决策程序符合法律、法规规定;
3.勤勉尽责、未牟取私利;
4.主动挽回损失、消除不良影响或有效阻止危害结果发生。
七、附则
(一)本办法中智能网联汽车、功能型无人车定义与《促进条例》一致。
(二)第三方机构应为国家认可的智能网联汽车检验检测中心,对测试、检验检测结果真实性负责,并承担法律责任。车型自动驾驶功能检测报告有效期不超过36个月。
(三)车辆生产企业(含授权的销售公司)应主动向用户提供真实、全面的自动驾驶等级、能力等信息,不得虚假、夸大宣传,并提供完善的售后及应急保障服务;对于符合《产品管理通知》要求的产品(含L2级),按规定向国家部门和平台报送数据,并同步通过管理平台向市公安局、市经信局报送。
本办法自2025年7月7日起施行,由市经信局、市公安局、市交通运输局负责组织实施,前发《杭州市人民政府办公厅关于印发杭州市智能网联车辆测试与应用管理办法的通知》(杭政办函〔2023〕32号)同时废止。
附件:(点击文末“阅读原文”查看或下载附件)
1.自动驾驶功能通用检测项目
2.智能网联车辆安全性自我声明
3.功能型无人车车辆识别标牌样式
政策解读
《杭州市智能网联车辆创新应用管理实施办法》政策解读
一、制定背景
当前,智能网联新能源汽车产业已成为全球科技竞争制高点,为贯彻落实党中央、国务院决策部署,工信部牵头先后出台《智能网联汽车道路测试与示范应用管理规范(试行)》《关于进一步加强智能网联汽车产品准入、召回及软件在线升级管理的通知》等文件。杭州市作为数字经济领军城市,亟需构建适应产业发展的管理体系,规范智能网联车辆创新应用,推动新质生产力发展,为落实《杭州市智能网联车辆测试与应用促进条例》精神,衔接国家最新政策要求,杭州市制定本办法,旨在强化科技创新、产业创新与安全监管,加速智能网联新能源汽车产业发展。
二、制定依据
1.《杭州市智能网联车辆测试与应用促进条例》(以下简称《促进条例》)
2.《关于进一步加强智能网联汽车产品准入、召回及软件在线升级管理的通知》(工信部联通装〔2015〕45号,以下简称《产品管理通知》)
3.《智能网联汽车道路测试与示范应用管理规范(试行)》(工信部联通装〔2021〕97号,以下简称《管理规范》)
三、主要内容和政策举措
(一) 管理工作机制
本办法对市人民政府,区、县(市)人民政府分别提出明确的工作要求。
(二)测试与应用条件
本办法针对智能网联汽车、功能型无人车两类智能网联车辆,分别从主体和车辆等方面,明确具体的测试与应用条件,同时对其他相关细节要求进行说明。
(三)智能网联汽车管理
本办法针对智能网联汽车的道路测试与创新应用,分别明确相应具体要求。
1. 道路测试
2. 创新应用试运行
3.创新应用
(四)功能型无人车管理
本办法针对功能型无人车的道路测试、创新应用以及情况告知,分别明确相应具体要求。
1. 道路测试
2. 创新应用
3. 情况告知
测试主体、应用主体按规定及时将安全性自我声明中载明的路段或区域告知属地公安机关交通管理部门和经信部门,市公安局、市经信局定期公布属地部门监管情况。
(五)牌照申领与批量确认
本办法对牌照的申领情况与批量确认进行详细说明。
1. 初始道路测试申请
(六)监督管理与容错
本办法进一步明确监督管理与容错相关细节内容。
四、适用对象
本办法适用于本市行政区域内的智能网联车辆产业发展、推广应用,以及对搭载《汽车驾驶自动化分级》GB/T 40429-2021中L3级以上自动驾驶系统车辆(包括智能网联汽车和功能型无人车)上路通行监管等工作。
五、注意事项
1. 第三方机构应为国家认可的智能网联汽车检验检测中心,对测试、检测结果真实性负责,并承担法律责任,车型自动驾驶功能检测报告有效期不超过36个月。
2. 车辆生产企业(含授权的销售公司)应主动向用户提供真实、全面的自动驾驶等级、能力等信息,不得虚假、夸大宣传,并提供完善的售后及应急保障服务;对于符合《产品管理通知》要求的产品(含L2级),按规定向国家部门和平台报送数据,并同步通过管理平台向市公安局、市经信局报送。
六、关键词解释
1. 智能网联汽车,是指搭载车载传感器、控制器、执行器等装置,融合通信与网络技术,可与人、车、路、云端等实现智能信息交换,具备复杂环境感知、智能决策、协同控制等功能的汽车。
2. 功能型无人车,是指搭载传感器、控制器、执行器等装置,融合通信与网络技术,采用无驾驶舱设计,具备自动行驶功能,用于物流、巡检、零售、环卫等特定用途的轮式设备。
项目申报或政策文件详情请咨询:
昌女士 18058157735
陈先生 13588003655
或微信最下方留言咨询
左右滑动查看更多
▲将我们设为「星标★」才能第一时间收到推送哦

