▵
点击上方蓝字,关注“绿纽科技”
浙科发高〔2021〕64号
各市、县(市、区)科技局:
现将《浙江省重点企业研究院建设与管理办法》印发给你们,请认真贯彻执行。
浙江省科学技术厅
2021年12月27日
浙江省重点企业研究院建设与管理办法
第一章 总则
第一条 为深入实施创新驱动发展战略,全面落实《中共浙江省委关于建设高素质强大人才队伍 打造高水平创新型省份的决定》,加强和规范省重点企业研究院(以下简称重点研究院)建设和运行管理,加快构建技术创新体系,根据《浙江省人民政府办公厅关于加强技术创新中心体系建设的实施意见》(浙政办发〔2021〕12号)等有关规定,制定本办法。
第二条 重点研究院是技术创新中心体系的重要组成部分,是企业优化创新资源配置,突破关键核心技术瓶颈,补强产业链创新短板,促进产业链优化提升的省级企业研发机构。本办法适用于对重点研究院的申报认定、检查验收和评价监督等管理行为。
第三条 重点研究院的主要任务包括:
(一)围绕企业发展需求组织关键核心技术攻关,突破具有核心自主知识产权的技术产品,打造产业链重要环节的专业化单点技术创新优势,增强企业的产业链话语权;
(二)为重大科技成果转移转化提供适宜的配套技术、标准、工艺和装备,加快创新成果示范应用和产业化,带动一批科技型中小企业发展壮大;
(三)集聚培养高层次创新人才、工程技术人才和管理人才,着力培育优秀青年科技人才,为企业创新和产业发展储备人才;
(四)加强与实验室、技术创新中心、制造业创新中心、产业创新中心等创新平台的协同联动,开展国际国内科技合作与交流。
第四条 省科技厅会同省级有关部门制定支持重点研究院建设的政策措施,负责制订年度重点研究院建设计划,负责重点研究院的申报和管理,组织重点研究院实施省重大科技攻关项目,建立督导与服务机制,牵头做好重点研究院的运行评价与服务监管等工作。
第二章 申报与认定
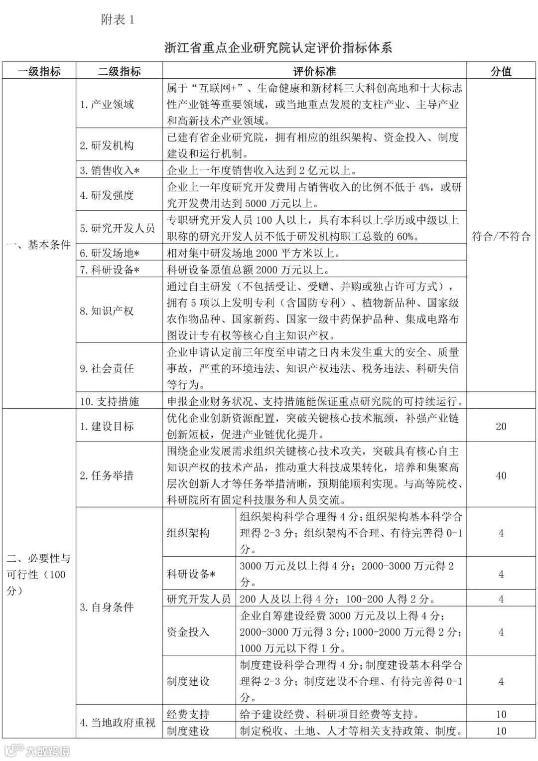
第五条 申报企业应同时具备以下基本条件:
(一)属于“互联网+”、生命健康和新材料三大科创高地、十大标志性产业链等战略性新兴产业的重要领域,或当地重点发展的支柱产业、主导产业和高新技术产业领域;
(二)已建有省级企业研究院,有相应的组织架构、资金投入、制度建设和运行机制;
(三)企业上一年度销售收入达到2亿元以上;
(四)企业上一年度研究开发费用占销售收入的比例不低于4%,或研究开发费用达到5000万元以上;
(五)专职研究开发人员100人以上,占企业当年职工总数的比例不低于10%;具有本科以上学历或中级以上职称的研究开发人员不低于研发机构职工总数的60%;
(六)相对集中研发场地2000平方米以上;
(七)科研设备原值总额2000万元以上;
(八)近三年内通过自主研发(不包括受让、受赠、并购或独占许可方式),在其申报领域拥有5件以上发明专利(含国防专利)、植物新品种、国家级农作物品种、国家新药、国家一级中药保护品种、集成电路布图设计专有权等核心自主知识产权;
(九)企业申请认定前三年度至申请之日内未发生重大的安全、质量事故,严重的环境违法、知识产权违法、税务违法、科研失信等行为。
集成电路、人工智能、生物医药、新材料和软件类等知识密集型企业,企业销售收入、研发场地面积及科研设备原值的条件可根据实际情况适当放宽。
第六条 申报企业应编制《浙江省重点企业研究院建设申报书》《浙江省重点企业研究院建设实施方案》等申报材料,经所在县(市、区)科技主管部门审核,由设区市科技主管部门上报省科技厅。
第七条 省科技厅按照《浙江省重点企业研究院认定评价指标体系》(附表1)对重点研究院建设实施方案进行评审论证、现场考察,择优确定重点研究院名单报省政府。
第八条 经确定的重点研究院名单在省科技厅网站或其他省级媒体公示7日。公示期满无异议的,由省科技厅发文公布。
第三章 建设与管理
第九条 经批准建设的重点研究院,由省科技厅与主办企业、所在地科技主管部门签订省级重点企业研究院建设责任书,明确重点研究院建设目标、任务和经费等内容。责任期为自认定之日起三年。
第十条 对新获批建设的重点研究院,将符合条件的研发项目列入省重点研发计划,省财政按规定给予支持。
第十一条 省级有关职能部门应支持高校院所与重点研究院建立院士工作站、博士后工作站和研究生联合培养基地等,支持高校院所的青年科技人才、专业团队及研究生到重点研究院兼职或实习。
第十二条 重点研究院所在的市、县(市、区)科技主管部门应建立相应的协调机制,加强对重点研究院建设的指导和服务,落实相关政策措施,建立绩效导向的财政科研经费支持机制,鼓励企业开展科技攻关。
第十三条 重点研究院应当按照责任书要求,强化组织与制度建设,加大研发投入,加强产学研合作开展技术攻关,研发标志性战略性新产品,确保完成研发目标任务。主办企业要为重点研究院建设与运行提供人才、研发经费、实验设备及场地等保障,企业研究开发费用占销售收入的比例应达到第五条第(四)点要求的基本条件,且不得低于各级财政补助资金总额。
第十四条 重点研究院在建设期内,要对责任书规定的目标任务做重大调整的,应及时经所在市、县(市、区)科技主管部门报省科技厅审核。对不影响重点研究院建设目标任务的,由所在市、县(市、区)科技主管部门负责审核,报省科技厅备案。
第十五条 重点研究院建设期满后,应及时编制总结报告,经所在市、县(市、区)科技主管部门审查同意后,向省科技厅提出验收申请。
第四章 评价与监督
第十六条 重点研究院实行优胜劣汰、动态调整的运行评价制度。省科技厅根据《浙江省重点企业研究院运行评价指标体系》(附表2),原则上每两年组织对重点研究院进行一次集中评价。建设未满一年的重点研究院不参加评价。
第十七条 评价结果分为优秀、良好、合格和不合格。评价优秀的,支持参与省技术创新中心建设、推荐承担国家和省重大科技攻关专项、支持引进创新创业型领军团队等;评价不合格的,限期整改并给予一年整改期,由所在地科技主管部门负责整改评价,相关整改评价材料报省科技厅备案。
第十八条 建立重点研究院研发投入监测预警制度。上半年研发投入不达标的“黄色”预警,年度研发投入不达标的“红色”预警并通报所在地县(市、区)科技主管部门。
第十九条 有下列情形之一的,取消其重点研究院资格:
(一)提供虚假材料和数据的;
(二)连续两年研发投入不达标的;
(三)评价不合格且一年整改期满后评价仍不合格的;
(四)未能通过验收的;
(五)主办企业被依法终止或失去高新技术企业资格的;
(六)发生重大安全、质量事故,环境、知识产权、税务、科研失信等严重违法行为的。
对取消资格的重点研究院,三年内不再受理其主办企业的认定申请。
第二十条 重点研究院建设纳入科研诚信管理。对无故不按期完成责任书约定建设任务的,记入科技信用档案;严重违约的,取消重点研究院资格,企业三年内不得申报省级各类科技计划项目。
第五章 附则
第二十一条 重点研究院统一命名为:“浙江省+核心研发方向+重点企业研究院”。
第二十二条 本办法由省科技厅具体负责解释。
第二十三条 本办法自2021年12月30日起实施。
附表:
1. 浙江省重点企业研究院认定评价指标体系
2. 浙江省重点企业研究院运行评价指标体系
备注:标“*”指标,集成电路、人工智能、生物医药、新材料、软件类等知识密集型企业,企业销售收入、研发场地面积及科研设备原值的条件可根据实际情况适当放宽。
备注:1. 对发生重大安全、质量事故,环境、知识产权、税务、科研失信等严重违法行为的企业,实行一票否决,评价结果为不合格。2. 指标值根据实际情况,取评价上一年度的期末值或评价期内的年均值。
陈先生 13588003655



