▵
点击上方蓝字,关注“绿纽科技”
为统筹推进全省“企业上云”行动向“云上企业”培育迭代升级,建立制造业“云上企业”分级评价体系,综合评价制造业企业云上数字化转型的深度及成效,促进制造业企业云上数字化协同和高质量发展,加快建设全球先进制造业基地,浙江省经济和信息化厅特制定《浙江省制造业“云上企业”分级评价标准》。
本标准分设省级制造业“云上企业”、市级制造业“云上企业”(培育库)、区县级制造业“云上企业”(培育库)三个层级,对每个层级提出不同基本要求(详见表1),帮助企业区分及定位自身所在层级。同时,本标准从制造业企业基础设施、云上业务、云上管理、云上数字化协同水平等方面选取有代表性的云应用类型,设置指标权重及评价参数,以综合评价制造业企业上云程度、用云水平、云协同绩效及标杆示范效应。
一、适用范围
本标准在评价用云水平和用云成效的基础上,突出企业云上数字化协同导向,适用于广大制造业企业开展云上数字化发展水平自评价。同时,本标准按照省、市、县三级划分原则,适用于各级主管部门更好地掌握区域内制造业企业云上数字化转型整体发展水平,因地制宜,因企制宜,更精准地推动我省制造业企业高质量发展。
二、评价分级
从经营效益、基础设施、云上业务、云上管理四个方面,对各级制造业“云上企业”设置不同要求(见表1),对各制造业“云上企业”进行分级区分,原则上对不满足下一级“云上企业”要求的企业不进行升级评价。
三、评价指标
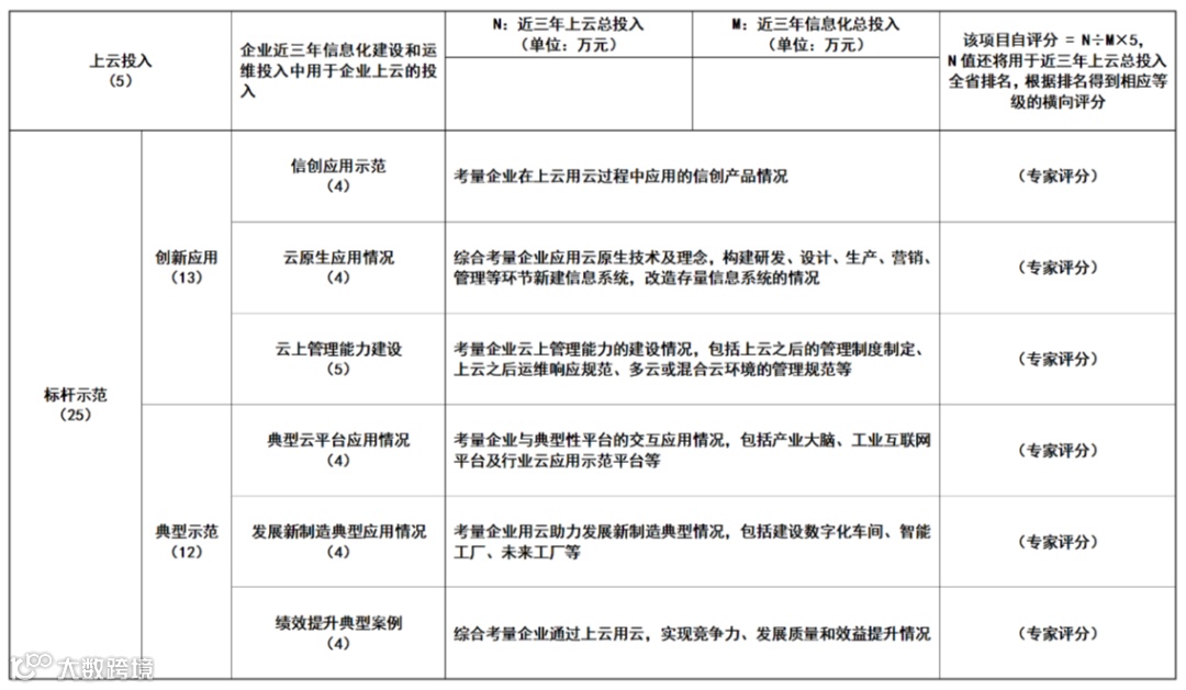
涉及的云应用类型和指标基于云计算技术、产品和服务实现,以支撑制造业企业云上数字化转型为目标,分基础设施、云上业务、云上管理、云上数字化协同、上云投入、标杆示范六个维度(见表2)。其中,基础设施、云上业务、云上管理、云上数字化协同、上云投入分别选取4项、5项、3项、2项和1项设置相关指标,标杆示范从创新应用、典型示范两方面6个指标进行评价。
四、权重赋值
考虑到制造业企业上云用云主要是在基础设施、业务系统、管理系统的云化部署上,本标准分配较大权重于基础设施、云上业务、云上管理三方面,分别给予20%、25%、15%的权重,为体现数字化协同的导向,分配了10%的权重,同时,考虑到上云投入也在一定程度上反映了企业的重视程度和云部署的力度,也分配了5%的权重,而标杆示范主要是为了体现创新应用和示范引领性,对现阶段推动云上企业培育发展工作具有重要作用,因此也分配了较大的权重(25%)。今后,本标准将根据我省制造业发展水平,以及云上数字化应用程度的变化,对相关指标项及权重进行动态调整。
五、评价方式
采用计分的方式进行评价。表3将根据表2中各指标对应数据形成企业申报分(含企业自评分、全省企业用云水平横向评分),并结合地方经信主管部门推荐分和专家评分共3部分对基础设施、云上业务、云上管理、云上数字化协同以及上云投入按比例形成各类汇总评分,各部分评分比例占比分别为40%、30%和30%。对于标杆示范6个指标项,采用专家打分方式确定。最终得分由上述各类分值加权求和计算而成。
企业自评分根据表2“评分解释”中计算公式得出,全省企业用云水平横向评分分为A、B、C、D四个等级,各等级分别按照该项指标在全省企业排名情况划分,分别对应前10%(含)为A级、前11%-30%(含)为B级、前31%-60%(含)为C级、其他为D级,各级对应分值详见表3。
分级评价基本条件说明
1.经营效益要求
该指标是申报省级制造业云上企业、市县制造业云上企业(培育库)需满足的经营效益要求,以申报企业上年度利润为评价指标,具体要求如下:
——省级制造业云上企业的上年度利润不少于2000万元;——市级制造业云上企业(培育库)的上年度利润不少于1000万元;——区县级制造业云上企业(培育库)的上年度利润不少于500万元。
2.基础设施要求
该指标是申报省级制造业云上企业、市县制造业云上企业(培育库)需满足的云基础设施应用程度,以申报企业在表2中填报的基础设施类4项指标为评价指标,具体要求如下:
——省级制造业云上企业的基础设施4项指标的应用不少于3项,即4项指标的N值有3项以上不为空或者零;——市级制造业云上企业(培育库)的基础设施4项指标的应用不少于2项,即4项指标的N值有2项以上不为空或者零;——区县级制造业云上企业(培育库)的基础设施4项指标的应用不少于1项,即4项指标的N值有1项以上不为空或者零。
3.云上业务要求
该指标是申报省级制造业云上企业、市县制造业云上企业(培育库)需满足的云上业务应用程度,以申报企业在表2中填报的云上业务类5项指标为评价指标,具体要求如下:
——省级制造业云上企业的云上业务5项指标的应用不少于3项,即5项指标的N值有3项以上不为空或者零;——市级制造业云上企业(培育库)的云上业务5项指标的应用不少于2项,即5项指标的N值有2项以上不为空或者零;——区县级制造业云上企业(培育库)的云上业务5项指标的应用不少于1项,即5项指标的N值有1项以上不为空或者零。
4.云上管理要求
该指标是申报省级制造业云上企业、市县制造业云上企业(培育库)需满足的云上管理应用程度,以申报企业在表2中填报的云上管理类3项指标为评价指标,具体要求如下:
——省级制造业云上企业的云上管理3项指标的应用不少于2项,即3项指标的N值有2项以上不为空或者零;——市级制造业云上企业(培育库)的云上管理3项指标的应用不少于1项,即3项指标的N值有1项以上不为空或者零;——区县级制造业云上企业(培育库)的云上管理指标应用不作硬性要求。
填表说明
1.表中M、N由申报企业具体填报;标杆示范部分由专家进行评分,申报企业无需填报。
2.表中各评分项的证明材料要求:(1)云安全和云数据库两项,需提供上年度的相关发票、收据或合同等佐证材料;(2)以系统数量为评分指标的评分项,需提供相关系统清单和清单中每个系统的登录页和功能主页截图、系统功能简介;(3)标杆示范部分,申报企业若有符合相关评分项的情况或案例,需提供相关情况的详细介绍和案例介绍。
计分表评分说明
1.企业自评分由表2中N与M的比值与相应权重和占比的乘积计算得到。(分值保留到小数点后两位,四舍五入)
2.横向评分的每项指标分为A、B、C、D四级,对每项指标的N值和M值按大到小进行企业排序。
——排名在总申报企业数前10%(含)的企业,即为A级;——排名在总申报企业数11%-30%(含)的企业,即为B级;——排名在总申报企业数31%-60%(含)的企业,即为C级;——排名在总申报企业数60%以后的企业,即为D级。
3.企业用云水平横向评分A、B、C、D四级的得分分别为该项权重分的100%、80%、50%、30%。
4.主管部门评价分根据设区市经信局推荐意见及省经信厅审核意见综合确定。
5.云上数字化协同和上云投入部分的横向评分,仅按N值进行排序和计分。
陈先生 13588003655



